时间:2025-03-25 13:40
人气:
作者:admin
随着全民健康意识的觉醒与运动文化的蓬勃发展,精准的运动心率监测已成为科学健身的核心需求。无论是跑步、骑行还是力量训练,实时心率数据不仅帮助用户优化训练强度、避免运动损伤,也能为慢性病管理及亚健康干预提供关键依据。高精度超长待机的运动心率带产品越来越受欢迎。
然而,核心芯片高功耗导致的续航短板、运动干扰引发的测量误差,以及复杂的开发流程,仍是困扰厂商的三大难题。领慧立芯推出的LH001-91芯片,具有超低功耗与超低噪声性能,同时我们推出了接近量产需求的整体解决方案。该方案赋能产品开发者,在运动安全、效率提升及健康管理等方面提供底层支持,为人们健康生活注入科技温度。
领慧立芯设计验证了基于LH001-91的两电极心率带方案,搭配BLE SoC实现了接近量产需求的交钥匙方案,评测显示系统休眠功耗约6uA,工作条件:使用16深度 FIFO, 125SPS采样率时,等效到输入端噪声大概 0.93uVrms可以实现医疗诊断级别的ECG信号质量,其中AFE功耗约203uA;加上蓝牙数据传输系统整机功耗在320uA左右;使用一节3V/230mAH纽扣电池,理论计算续航时间轻松超过500小时,休眠续航时间理论计算也超3年。
本文将介绍LH001-91芯片特点、方案设计思路并展示实际的测试数据。

LH001-91方案采集到的ECG信号
一、LH001-91芯片:严肃医疗级ECGEEG AFE追求低噪声与低功耗的极致组合
领慧立芯LH001-91是一款可以覆盖严肃医疗诊断级ECG、监护仪、EEG及运动健康级心率心电应用的专用模拟前端芯片,其核心优势在于:
•低噪声可编程增益放大器(PGA)和高分辨率 24 位模数转换器(ADC)
- 输入参考噪声:2.9 μVpp (250 SPS,增益 6)
- ECG 通道输入偏置电流:Max +-200pA,输入阻抗不小于1GOHM
- PGA增益9档可选:1,2,3,4,6,8,12,24,48
- 数据速率:125SPS 至 8kSPS
- 共模抑制比(CMRR):117dB
•超低功耗:
- 待机模式电流 0.2 μA。
- 超低供电电压:模拟2.4V 至 3.6V ;数字:1.7V 至 3.6V
- 数据深度32 的FIFO有助于系统功耗优化
- 根据需要可以提供优化功耗-性能配置
•高集成小体积:
- 内置右腿驱动放大器、导联脱落检测、低功耗时钟、温度传感器、测试信号
- 40 脚,5mm x5mm QFN 封装;
- 30 球,2.95mm x2.95mm WLCSP 封装

LH001-91系统框图
二、直击行业痛点:基于LH001-91的针对性系统设计
1. 续航焦虑?灵活的功耗-性能优化配置实现极致体验
为了满足不同运动场景提高用户体验,穿戴心率带产品需要具备超长续航及超长待机能力,避免频繁充电或者更换电池。
超长续航是指心率带在正常使用过程,如持续监测ECG信号,正常的算法功能、蓝牙通信功能运行时,系统满电单次可以工作的小时数。比如使用3V /230mAH的CR2032电池,设计续航时间为500小时,则理论计算系统平均功耗需要小于460uA。这对心率带方案中关键芯片如ECG AFE和BLE SoC的工作功耗及最小工作电压都提出比较高的要求。
LH001-91在设计之初考虑到低功耗需求,内部设置了一系列寄存器可以实现芯片功耗的优化配置。功耗调节范围从190uA到252uA
超长待机是指心率带不使用时,系统进入低功耗模式,在此模式电池从满电到低于系统工作电压前的小时数。对心率带使用间歇频繁、间隔时间长的应用场景来说超长待机对提升用户体验非常重要。举例来说,使用3V /230mAH的CR2032电池,考虑到电池自放电率1-3%,设计续航时间为2年即17520小时,则理论计算系统平均功耗需要小于12.3uA。
这对ECG AFE,BLE SoC及系统睡眠唤醒电路设计都有很高的要求。一般BLE SoC工作在GPIO可以唤醒模式的功耗大概在2-5uA。心率带睡眠唤醒功能电路一般由低功耗运放、比较器及RC构成,其功耗大概需要3-5uA。留给ECG AFE的功耗在2-7uA。LH001-91具有非常低的休眠功耗,0.2uA,为其他关键芯片选型留出很大空间。
2.测量不准?高性能PGA+ADC应对各种极端场景心率带为了方便佩戴及易于维护一般使用干电极(无需电解质)如金属电极、导电橡胶、导电织物等。干电极相对于湿电极(有电解质)有天然的缺点:如阻抗高,特别是在干燥的秋冬季,干电极直接与皮肤接触,接触阻抗激增,可能导致心电信号建立缓慢、漂移、断续、失准甚至丢失。
LH001-91的PGA输入偏置电流最大值+-200pA,无导联脱落检测时输入阻抗大于1GOHM,PGA增益选择多达9种:1,2,3,4,6,8,12,24,48。PGA+ADC的等效输入噪声低达2.9uVpp。这些特性有助于提高各种极端条件下心率信号的采集质量。
| 设计挑战 | LH001-91应对 |
| 干燥皮肤/干燥环境导致信号建立缓慢、断续或者丢失 | LH001-91的PGA输入偏置电流最大值+-200pA,输入阻抗大于1GOHM,适合外部阻抗比较大的应用,允许干燥情况下干电极与皮肤接触阻抗激增时ECG信号改善 |
| 环境电磁干扰严重导致数据漂移、断续、失准或丢失 | LH001-91的共模电压输入范围宽[AVSS+100mV, AVDD-100mV],这意味着抑制环境电磁干扰引入的共模电压能力更强,减少心电信号丢失的几率 |
| 极化电压变化、导联偏置不平衡等导致的信号建立慢,断续或者丢失 | PGA动态可选增益多达9种:1,2,3,4,6,8,12,24,48,可以通过动态调整增益来缓解直流或者低频差模干扰导致的信号建立慢、断续或者丢失等问题 |
| 高阶运动生理监测指标如HRV、TRIMP、VO2MAX的准确性 | LH001-91的等效输入噪声低达2.9uVpp,远超过诊断级ECG噪声要求(10uVpp),结合以上性能特点,高质量ECG信号有助于准确测量QRS波及心率数据。而HRV、TRIMP和VO2MAX指标算法依赖于准确的QRS波形及心率数据。 |
三、从原理图到量产:交钥匙方案实战解析
1.低功耗设计方案
两电极下如何实现导联脱落检测和系统共模抑制比
心率带产品小体积设计可以极大提高客户的穿戴体验,所以心率带产品的PCBA设计越小越轻便越好。医疗级单导ECG信号检测需要3个电极可以达到性能最优化,其中2个电极做ECG微弱信号的检测,另一个电极做右腿驱动,让人体可以偏置在一个非常稳定的共模电压,这样的设置也方便实现电极脱落的检测。市面上心率带类产品主要采用了2个电极,这虽然减少了系统体积和成本,但给导联脱落检测和极端使用环境的ECG信号检测带来挑战。
领慧立芯经过反复论证和测试,提供了一套解决方案,采用两电极可以实现可靠的导联脱落检测,实现可靠的感知佩戴动作和脱掉动作,让系统进入正常工作模式或进入睡眠模式。从而实现前述的超长续航和超长待机的目标。
如下图所示,在LH001-91的AIN0/AIN1设置上下拉电阻实现导联脱离检测功能。当心率带接入人体,电极1的电压由VCC降低到0.5VCC,触发比较器阈值,比较器输出电平翻转,唤醒系统进入正常工作模式;当心率带脱离人体,电极1的电压恢复到VCC,比较器输出再次翻转,系统进入睡眠模式。

两电极ECG导联脱落检测实现系统睡眠/唤醒功能
由于LH001-91输入偏置电流非常小,输入等效阻抗不小于1GOHM,允许AIN0/AIN1的上下拉电阻使用更大的阻值以提高ECG信号检测质量,特别是应对干燥皮肤/干燥环境情况。一般设置上下拉电阻10M-50M,可以根据实际调试效果,平衡选取合适的阻值。
LH001-91隐藏的秘诀:可以提供极大的性能-功耗优化空间
LH001-91设计之初考虑到院内外严肃医疗级应用和运动健康类应用的需求,允许配置相应寄存器来优化功耗平衡性能。功耗优化后可以降低30%以上功耗,噪声性能也能接近医疗诊断级要求,远超医疗监护级要求。以下表格展示了LH001-91的几种配置模式下功耗与噪声性能,我们提供的解决方案中包含了配置源代码API,简化了客户开发工作。
| 配置 | AVDD电流(uA) | DVDD电流(uA) 5 | 等效输入噪声(uVpp) 5配置: 500SPS, GAIN=6 |
| 高性能模式 | 122 | 130 | 2.9uVpp |
| 优化模式1 | 107.7 | 95.8 | 6.3uVpp |
| 优化模式2 | 102 | 88.5 | 13.5uVpp |
2.极端条件下的高质量信号采集技巧
ECG采集信号链中,由于PGA的输入阻抗高达1GOHM,为了给人体提供稳定的共模电压,两电极方案中LH001-91的AIN0/AIN1设置了上下拉电阻,可以调整阻值从10MOHM到50MOHM来优化系统性能。虽然高输入阻抗有利于缓解干燥皮肤/干燥环境下性能劣化,但是也容易引入外界电磁干扰,这是业内普遍面临的挑战。
领慧立芯的工程师经过建模仿真及实际测试,给出一套优化性能的解决思路。
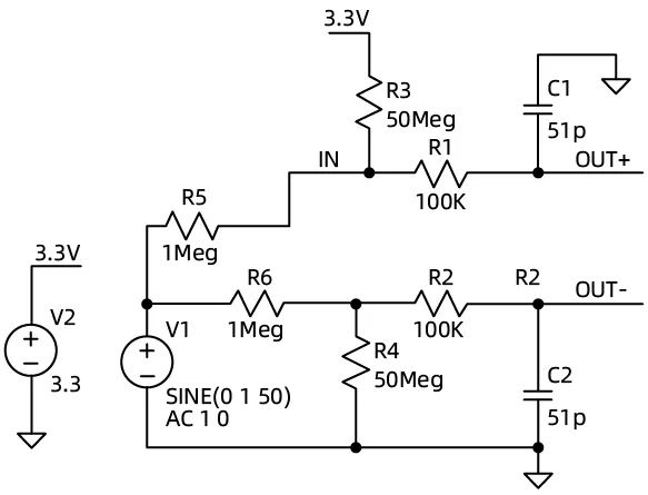
下图中V1模拟环境中的工频干扰,对于系统表现为共模干扰信号。R5、R6模拟电极与皮肤的接触阻抗。R3、R4为电极提供稳定共模电压。OUT+、OUT-连接到LH001-91的AIN0/AIN1。我们分两方面来分析外部电路如何应对干燥皮肤高阻抗和外界共模干扰。

LH001-91与人体接触的电路模型
抑制外界共模干扰
如果AIN1/AIN1的这些电阻电容容差为0,则外部电路的共模抑制能力理论上是无穷大,外界工频干扰会被完全抑制掉。实际情况R3/R4常见电阻容差+-1%,CMRR将迅速劣化到60-70dB,如果出现大的外界干扰很容易影响测量准确度。选用容差等级高的电阻CMRR将明显改善。
应对干燥皮肤和干燥环境影响
干燥皮肤和干燥环境会导致电极与皮肤接触阻抗激增,极端情况可能达到几百KOHM到MOHM级别,这种情况将直接导致AIN0/AIN1的偏置电压接近供电轨而导致PGA饱和,信号将中断或者消失。采取这些措施及他们的组合有助于改善系统性能:R3/R4选择更大阻值、配置LH001-91的PGA增益为更低等。
笔者还有一些其他思路来解此挑战,比如采用动态调整偏置电阻的方法,3电极方案等,如果您也有奇思妙想,欢迎联系笔者共同探讨求证,笔者邮箱fae@legendsemi.com。
3.软硬件开发:低门槛,高效率
原理图开源
本文提到的交钥匙方案,硬件接近量产需求,采用LH001-91和NRF52832实现2电极ECG信号采集和蓝牙传输。系统硬件能实现低功耗休眠/唤醒功能,理论可实现500小时以上续航及2-3年的休眠待机。
API开源
提供LH001-91的低功耗API函数,提供基本的基线去除算法,支持客户二次开发。
PC端蓝牙上位机软件
提供PC端的蓝牙上位机软件,方便客户快速评测LH001-91的性能,加快产品开发迭代速度。
结语
领慧立芯LH001-91以其卓越的性能与完整方案,帮助行业伙伴加速开发迭代运动心率带产品,让更多热爱运动的人用上心率带,实现科学运动。
领慧立芯在医疗级ECG,EEG,EMG领域深耕多年,打磨了一系列高性能的AFE芯片及解决方案。LHE7908、LHA7878系列AFE适合高性能低功耗多导心电图机、监护仪、Holter等应用。LHE7909,LH001-99 AFE以其超低噪声性能适合高性能脑电、肌电等应用。
如对本文提到的解决方案感兴趣,欢迎联系我们技术支持团队索取原理图和源代码等资料。如需申请样品,请联系领慧立芯区域销售团队。