一、概述
DLPC3430和DLPC3435显示控制器是专为DLP2010(0.2 WVGA)数字微镜器件(DMD)设计的。它们提供了连接用户电子产品和DMD的便捷多功能接口,支持小尺寸和低功耗显示应用。
数据表:*附件:DLPC3430和DLPC3435显示控制器技术手册.pdf
二、主要特性
- 显示控制器功能 :
- 支持高达720p的输入图像大小,并可扩展至WVGA。
- 支持接口训练的低功耗DMD接口。
- 输入帧速率高达240Hz(DLPC3430和DLPC3435的某些版本可能支持不同的最大帧速率,如DLPC3435的某些版本最大支持120Hz)。
- 像素数据处理 :
- IntelliBright™图像处理算法套件。
- 内容自适应照明控制(CAIC)。
- 局部亮度增强(LABB)。
- 图像大小调整(缩放)。
- 1D梯形校正。
- 色彩坐标调整。
- 主动电源管理处理。
- 可编程degamma。
- 色彩空间转换。
- 4:2:2至4:4:4色度插值。
- 接口支持 :
- 24位输入像素接口,支持并行或BT656接口协议。
- 高达155MHz的像素时钟。
- 多个输入像素数据格式选项。
- MIPI® DSI(显示串行接口)3类(仅DLPC3430控制器支持)。
- 其他功能 :
- 支持外部闪存。
- 断电时自动DMD停止。
- 嵌入式帧存储器(eDRAM)。
- I2C器件控制。
- 可编程启动界面。
- 可编程LED电流控制。
- 显示图像旋转。
- 一帧延迟。
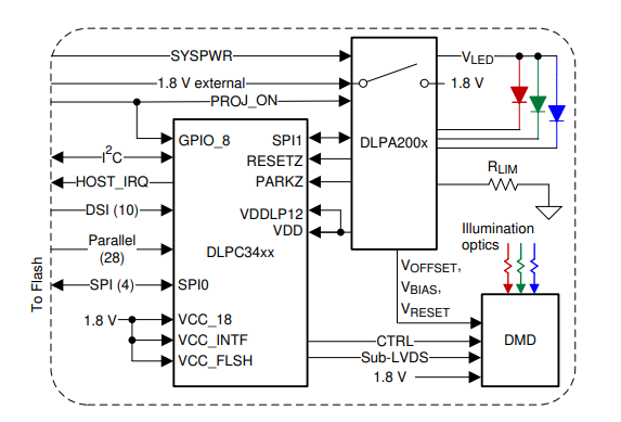
系统框图

三、封装与引脚
- DLPC3430采用NFBGA(176)封装。
- DLPC3435采用NFBGA(201)封装。
四、电气特性
DLPC3430和DLPC3435的电气特性包括IOH高电平输出电流、IOL低电平输出电流、I/O类型、I2C缓冲器、高阻抗泄漏电流、输入电容等参数。具体数值请参见德州仪器官方网站提供的数据手册。
五、应用
DLPC3430和DLPC3435显示控制器适用于多种应用,包括移动投影仪、智能显示、智能手机、增强现实眼镜、智能家居显示和Pico投影仪等。