时间:2024-04-07 09:48
人气:
作者:admin
接上回:LKS凌鸥 LKS32MC08x中压中小功率无刷电机驱动开发板简介(1)
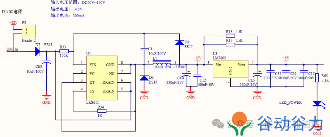
3.2. 电源电路

图3 电源电路
LKS611 是一款用于DC-DC 变换的控制芯片,芯片内部集成有基准电压源、比较器、占空比可调的内置振荡器以及高性能的电流开关。
该款芯片输出电压为固定的14.5V,内部集成有2 个2%精度的分压电阻。可用于Step –Down 应用下。
开关电源电路的走线上,要保证尽量减小振荡辐射信号的输出,环路要小,走线要紧凑,整流二极管/电感/开关控制器输出端要尽量靠近。输出电感周围,不可以涂敷GND或其它网络的走线,防止电源的开关信号干扰到这些网路中去;
3.3. 相线电流采样电路
图1 电流采样电路
PCB 布板中采样布线为差分走线,且采样电阻尽量靠近处理器;
需要注意各差分线的PGND 必须独立处理,不能跟其他的PGND 电路合用同一根走线,GND 走线也不可以跟周围的GND 电路混起来,必须独立处理,连接到采样电阻段;
增益电阻的选择不能太小,以免出现放大倍数比较大超出ADC采样量程的的情况,例如:
因ADC 最大采样电压为3.6V, 相线电流采样是通过功率管内阻采样,假如选定型号的功率管内阻是5 毫欧,放大倍数为10 倍则,功率管通过电流为80A 则压降为:
U = 80 * 0.005 * 10 = 4V
这样的话就超出了ADC 采样量程。
设计原则:
相线最大电流* MOS 内阻*放大倍数< ADC 最大量程
功率回路电源电压/外部增益电阻*3 < 25mA
要注意的是:在采用单电阻采样方式的时候,需要把母线采样的电容去掉(即图中C7),不然会影响采样结果;还有一个要去掉的是电解电容CE2,即电源正极与PGND连接的一个电解电容,影响采样。
3.4. 母线电压采样电路
图2 母线电压采样电路
母线电压采样通过电阻分压形式采集母线电压;
程序中需要母线电压做过压欠压保护机制。
(注意:新版底板PCB 原理图中是没有R40 电阻,在MCU 小板上。)
3.5. 反电动势检测电路
电机三相反电动势检测
图4 反电动势采样电路(滤波电容在MCU 板)
在HALL 信号损坏时,通过反电动势检测实现BLDC SensorLess 控制。
在电机不加电滑行时,通过反电动势检测可以对HALL 的机械安装的偏移误差进行动态的修正。
3.6. 短路保护电路
短路保护
图5
短路保护电路能够在短路发生时,快速关断PWM 输出。MCPWM 模块有四个急停事件输入,由硬件直接关断PWM 输出。也可以用比较器中断实现软件响应后第一时间关闭Mosfet,确保Mosfet 不被烧毁;
短路保护电路的采样点走线始发点应位于电流采样电阻的根部,单独走线到处理器附近的RC电路;
软件应配置OC 信号为内部比较器CMP 的正端输入,CMP 负端配置为内部DAC输出,CMP 的输出配置为MCPWM 的急停保护输入;
软件上可以通过配置DAC 寄存器的值,控制短路保护电流的大小,计算方法为:
I=((DAC 数值/4096)*3.6)/R
其中R为采样电阻
例如,DAC=400,R 采样电阻=0.0047,则短路保护电流为:
I=((400/4096)*3.6)/0.0047=74.8A
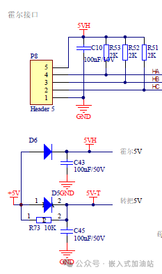
3.7. HALL 电路
图6 hall电路(滤波电容在MCU 板)
在有hall应用中会用到hall电路,检测电机的hall位置,为电机运行提供准确的转子位置信息,具体可翻阅资料。
3.8. LED 电路及按键电路
原理图设计了三个LED 灯,两个按键可供使用。

LED电路
两个按键电路
3.9. 模拟信号输入电路
原理图设计了一路模拟信号输入,外部接滑动变阻器(20K)或者线性转把,作为电机调速使用。如图7 所示:
模拟信号输入电路
3.10 串口连接电路
串口连接电路
3.11 连接器 toMCU
连接器 toMCU
3.12 KS无刷电机驱动板完整电路
最后来一下LKS无刷电机驱动板全家福(完整电路)
审核编辑:刘清