时间:2024-04-07 10:00
人气:
作者:admin
题注:首先感谢凌鸥赠送的LKS32MC083中压中小功率无刷电机驱动开发板。
首先来看看KS32MC08x的电机驱动开发板的靓照吧

该说明适用于LKS(凌鸥简称)所有无内置预驱芯片的中压中小功率 EVB 板。
1、概述
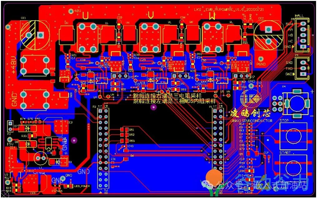
该 EVB 板为 DC20~60V 输入,在 DC60V 时功率在 200W 以下。根据板子上 MCU 内的程可以实现无感方波、有感或无感 FOC 控制控制。支持按键启停和模拟电位器调速,串口通讯等功能。下图1所示为板子的实物图及硬件功能接口示意。
该功率底板适用于 LKS32MC081、LKS32MC082、LKS32MC083、LKS32MC087、LKS32MC088、 LKS32MC089 、 LKS32MC080 芯 片 的 低 压 中 小 功 率 EVB 板 , 版 本 编 号 为LKS_EVB_MVPOWPRE_V1.0。
2、硬件说明

该评估板由两块板子连接而成,一块为功率底板:LKS_EVB_MVPOWPRE,一块为MCU 板,其中LKS所有无内置预驱芯片对应的MCU板都可以使用这套功率板;
下面对上图中各接口和功能做说明:
1. DC 电源输入:DC20~60V 电源输入,在 DC60V 时功率在 200W 以下;
2. 电源芯片:用电源芯片 LKS611 芯片及 78L05,分别将输入电源电压转换成 14.5V 及5V,分别给预驱芯片、MCU 及外围电路供电。跳帽的作用为接入电源,为预驱、MCU 及外围电路提供电源;
3. 电源指示灯:上电后电源正常,电源指示灯是正常;
4. MCU 板插座:P1、P2 是 MCU 接插口,连接 MCU 板;
5. START 按键:功能按键,电机启动按键。参考附件原理图;
6. STOP 按键:功能按键,电机停止按键。参考附件原理图;
7. 电位器:用于模拟调速,通过 P1 接插件连接到 MCU 引脚。参考附件原理图中模拟信号输入;
8. UART 串口:支持无线串口调试及通信。参考附件原理图中无线串口调试及通信;
9. HALL 口:用于有 HALL 的电机驱动,连接电机 hall 口,HALL 供电由 5V 提供。参考附件原理图中 hall 接口;
10. 电流采样方式选择:P5、P6、P7 三个三 Pin 插针,用跳帽进行选择电流采样模式,跳左端为 MOS 内阻采样,跳右端为三电阻采样;其中三电阻采样需要可根据实际采样增益修改匹配的电阻值。参考附件原理图中电流采样方式;
11. 电机三相输出 UVW:电机 U、V、W 三相输出。输出能力持续电流最大 15A,视MOS 管型号而定,可参考附件原理图功率模块。
注意事项:
1. 硬件上电前用万用表检测是否有短路,检测焊接是否完整,有无漏焊、连焊等情况;
2. 上电正常后。连接仿真器时应注意正负极是否对应,CLK、DIO 是否对应;
3. 当出现故障,应立即断电或用镊子使芯片复位。
EVB底板PCB:

LKS32MC083核心板PCB

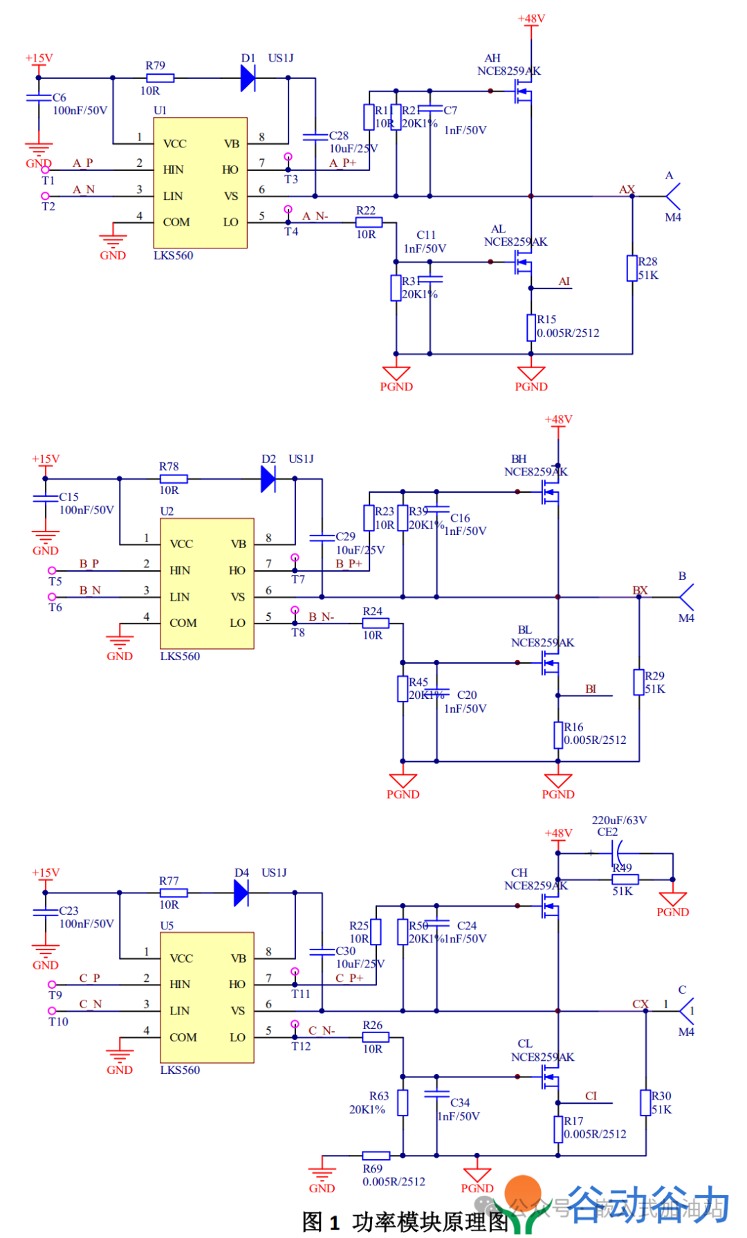
3. 驱动电路设计说明
3.1. 三相驱动原理图:
3.1.1 功率模块
峰值电流驱动的需求针对 MOSFET 驱动器的讨论主要是考虑内部和外部因素而导致 MOSFET 驱动器产生功耗。所以需要计算出 MOSFET 驱动器的功率损耗,进而利用计算值为驱动器选择正确的封装和计算结温。
在实际应用中,MOSFET 驱动器与 MOSFET 的参数匹配,主要是按应用的需要去控制功率 MOSFET 导通和截止的速度快慢 (栅极电压的上升和下降时间)。应用中优化的上升 / 下降时间取决于很多因素,如 EMI(传导和辐射),开关损耗,引脚 / 电路的感抗,以及开关频率等。
MOSFET 导通和截止的速度与 MOSFET 栅极电容的充电和放电速度有关。MOSFET 栅极电容、导通和截止时间与 MOSFET 驱动器的驱动电流的关系可以表示为:
dT = (dV * C)/I
其中:
dT = 导通 / 截止时间
dV = 栅极电压
C = 栅极电容 (从栅极电荷值)
I = 峰值驱动电流 (对于给定电压值)
栅极电荷和电容及电压的关系为:
Q = C* V
上面的公式可重写为:
dT= Q/I
其中:
Q = 总栅极电荷上述公式假设电流 (I)使用的是恒流源。如果使用 MOSFET 驱动器的峰值驱动电流来计算,将会产生一些误差。MOSFET 驱动器的驱动能力通常由峰值电流驱动能力来表示。
3.1.2 设计示例:
利用下列设计参数,可以计算出 MOSFET 驱动器的峰值驱动电流:
通过 MOSFET 的数据手册查得:
MOSFET 栅极电荷 = 20 nC (Q)
需要的 MOSFET 栅极电压 = 12V (dV)
导通 / 截至时间 = 40 ns (dT)
使用前面推导的公式:dT = Q/I
I=Q/dT
I=20nc/40ns
I = 0.5A
因此 MOSFET 驱动器的电流驱动能力不应小于 0.5A.
3.1.3 驱动电阻 R 大小的确定为了减少死区时间对控制性能的影响,总是希望设置的死区时间要越小越好,但过小的死区时间会引起上下管直通,损坏功率管。一般死区时间选择在 500ns~2500ns之间。MOSFET 的 GS 之间存在的电容叫栅极电容 C,管子驱动电流越大,这个栅极电容 C 也越大,一般在 1-10nf 之间,同时需要考虑驱动电路上的等效电容和弥勒效应引起的电容。
电容的充放电时间计算:
假设有电源 Vu 通过电阻 R 给电容 C 充电,V0 为电容上的初始电压值,Vu 为电容充满电后的电压值,Vt 为任意时刻 t 时电容上的电压值,那么便可以得到如下的计算公式:
Vt = V0 + (Vu – V0) * [1 – exp( -t/RC)]
如果电容上的初始电压为 0,则公式可以简化为:
Vt = Vu * [1 – exp( -t/RC)] (充电公式)
当 t = RC 时,Vt = 0.63Vu;
当 t = 2RC 时,Vt = 0.86Vu;
当 t = 3RC 时,Vt = 0.95Vu;
当 t = 4RC 时,Vt = 0.98Vu;
当 t = 5RC 时,Vt = 0.99Vu;
可见,经过 3~5 个 RC 后,充电过程基本结束。
当电容充满电后,将电源 Vu 短路,电容 C 会通过 R 放电,则任意时刻 t,电容上的电为:
Vt = Vu * exp( -t/RC) (放电公式)
t=RC*ln[(Vu-V0)/(Vu-Vt)](电容充放电时间公式)
3.1.4 驱动器内阻大小
表 1 显示了 LKS560 驱动器静态电器参数的典型示例

3.1.4R计算实例
表 2 显示了 中航 065N08N 型号 MOSFET 的栅极电容在数据手册中的典型示例。

利用 Q = C * V 关系式,我们得到栅极总电容为 C= 4.7 nF
以设计从 MCU 发出驱动信号到 LKS560 后到 MOS 导通需要在 1200ns 内导通为例,通过查表 3 得到驱动器自身会产生 700ns 的延时,死区时间 200ns, 因此驱动电路的上升沿时间需要控制在 300ns 以内。
为简化计算,这里使用 3RC 作为驱动电路上升沿时间。则有:
3RC = 300ns
R = 100ns/4.7nf
R = 21Ω
注意这个时候得到的电阻是包含了驱动器自身内阻的总电阻。
LKS560 的等效电阻为 10Ω, 则外部串联的电阻 Rs = 21-10 = 11Ω
选型原则:
1. Mosfet 输出电流越大,则栅极电容越大,那么 Rs 取值要减小,反之 Rs 就要增加;
2. Rs 增加会减小驱动电流,延长驱动时间,减小 EMI 干扰,但会增加上下管直通风险,要确保没有直通情况出现;
3. Rs 减小会加大驱动电流,减小驱动时间,但会加大 EMI 干扰,过大的 dI/dT 也会引起功率管承受的更大反电势电压,造成功率管损坏。
为了防止弥勒效应引动的 MOSFET 二次开通,MOSFET 的 GS 端通常要并一个电容,一般在 1nF~10nF 之间;集成预驱的电源线/地线,建议从电源端单独供电,不能跟同网络的其他应用电路混用以免造成干扰
审核编辑:刘清