全球最实用的IT互联网信息网站!

AI人工智能P2P分享&下载搜索网页发布信息网站地图

当前位置:诺佳网 > 电子/半导体 > 控制/MCU >

基于51单片机轮胎胎压监测系统-压力传感器设计

时间:2023-11-01 10:11

人气:

作者:admin

标签: 51单片机  蜂鸣 

导读:基于单片机的轮胎压力检测报警系统设计,51单片机控制,MPX4115压力传感器胎压检测,1602液晶显示电路,胎压过高蜂鸣器异常报警。...

点击蓝字 关注我们

基于51单片机轮胎胎压监测系统-压力传感器

Proteus仿真版本:proteus7.8或更高版本

程序编译器:keil 4/keil 5

编程语言:C语言

编号C0018

功能要求:

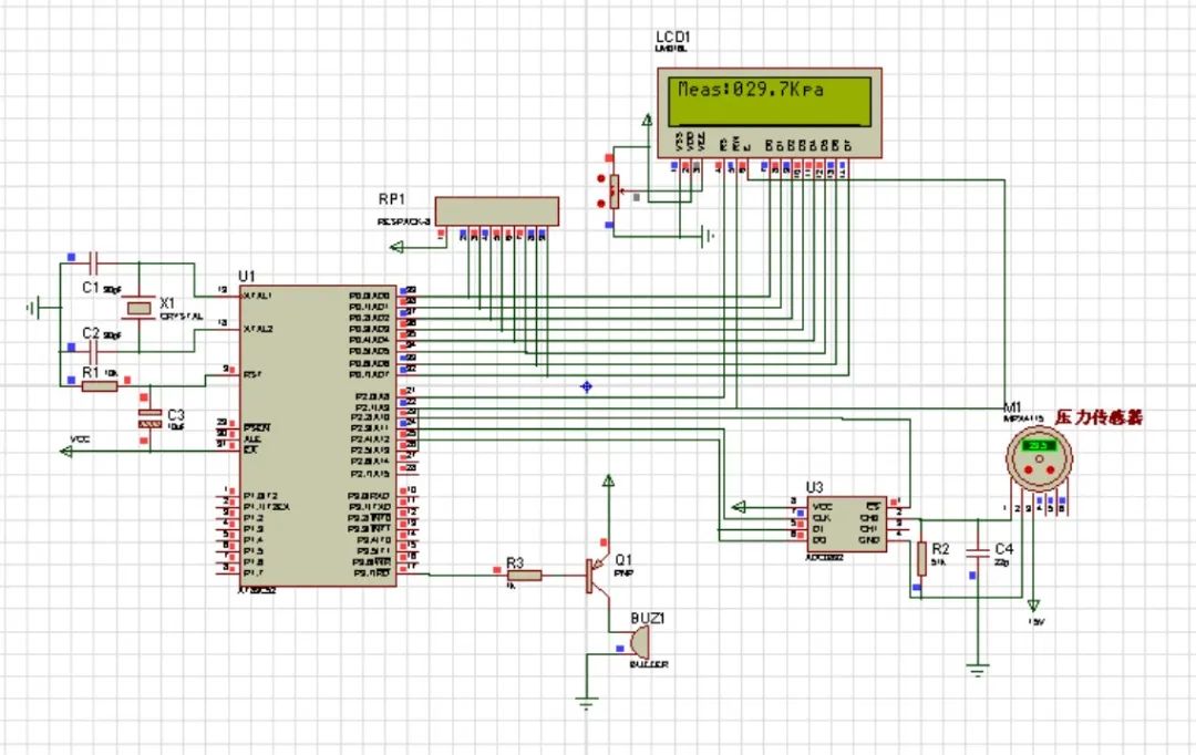
基于单片机的轮胎压力检测报警系统设计,51单片机控制,MPX4115压力传感器胎压检测,1602液晶显示电路,胎压过高蜂鸣器异常报警。

仿真图:

27af680c-785b-11ee-939d-92fbcf53809c.jpg

源程序:

27f1c102-785b-11ee-939d-92fbcf53809c.jpg








审核编辑:刘清

温馨提示:以上内容整理于网络,仅供参考,如果对您有帮助,留下您的阅读感言吧!
相关阅读
本类排行
相关标签
本类推荐

CPU | 内存 | 硬盘 | 显卡 | 显示器 | 主板 | 电源 | 键鼠 | 网站地图

Copyright © 2025-2035 诺佳网 版权所有 备案号:赣ICP备2025066733号
本站资料均来源互联网收集整理,作品版权归作者所有,如果侵犯了您的版权,请跟我们联系。

关注微信