时间:2023-11-13 15:33
人气:
作者:admin
这次简单说说上拉电阻,那问题来了,什么是上拉电阻?上拉电阻从概念上理解就是一个电阻一端接到电源正极,一端接到输出端。下图就是一个简单的上拉电阻,如果没有这个电阻R,则I/O口和VCC就没有直接连接关系,如果用电阻连接起来就是一个上拉电阻。

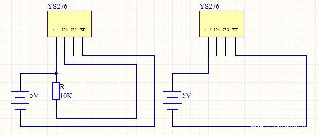
从上图其实也能看出来,这个上拉电阻R能够避免I/O口悬空,这样就能稳定输出端的电位,如果觉得不好理解可以通过下面一个实例来看一下,下面这个YS276就是一个霍尔元件,如果检测到磁场2脚会输出低电平,左面那个图加了上拉电阻,右面那个图没加上拉电阻。

如果没有磁场对于霍尔元件本身来说2脚会处于高阻态,也就是电阻很大,左面那个电路由于接了一个电阻,所以2脚电位几乎就是电源电压(由于2脚输入电阻很大,电阻R中几乎没有电流),但是对于右面那个电路,由于没加这个电阻,实际上2脚输出状态并不是很确定,如果用右面那个电路做一个检测到磁场就报警,最后的结果可能是只要通上电就一直在报警。
学过51单片机的朋友可能知道51单片机的P0口需要加一个上拉电阻,这个上拉电阻的作用其实就和上面那个电路有相似的地方。我们来看一下这个P0口输出端,只看用黑色框框起来的部分,在T1管子的左侧有个与门电路,与门电路有两个输入端,实际上输入端总有低电平,所以这个与门电路总是输出低电平,因此T1管处于截止状态。
如果T2管栅极有高电平出现,那么T2管会导通,这时候T2管漏源之间的压降很小,因此P0.X输出低电平,相反如果T2管栅极输入低电平,T2管就会截止,这时候P0.X就处于高阻态,会出现和上面那种电路一样的情况,因此需要在P0口加一个上拉电阻

实际上上拉电阻不仅限于稳定输出端的电位,例如CMOS芯片上输入电阻一般都很大,为了防止静电造成损坏,不用的管脚不能悬空,一般都会接上拉电阻以保护内部电路;加上上拉电阻还能提高输出端的电流,增强引脚的驱动能力,这在单片机中也比较常用;上拉电阻由于连着电源正极,所以也能提高输出端高电平的电压等等。