时间:2023-07-21 09:09
人气:
作者:admin
一、系统方案
随着人们生活水平和工作水平的不断提高,人们对于居住地、工作地的安全意识不断提高。电子密码锁凭借其价格亲民、安全系数高、容易上手、能源消耗低、只需记住密码即可的优点正在逐渐取代安全系数低、钥匙易丢失的传统机械密码锁。与传统机械密码锁不同,电子密码锁拥有多种方式开锁,例如蓝牙、指纹、卡片等方式开锁,所以电子密码锁也来越受到人们的广泛关注。
本设计采用STC89C52单片机作为系统的控制设置,矩阵键盘完成密码的输入以及密码修改,密码输入完成之后,单片机将输入的密码和内部存取的密码做比较,若密码正确,打开密码锁。若输入的密码错,蜂鸣器报警,同时本设计采用无线蓝牙开密码锁方式,方便用户选择。

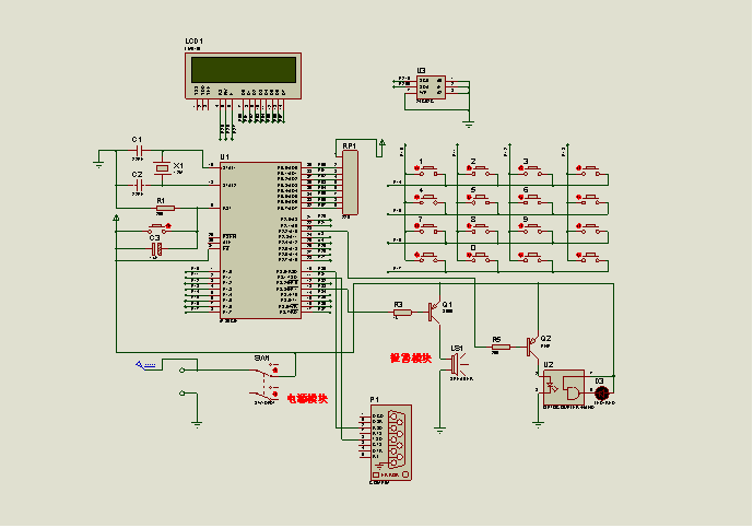
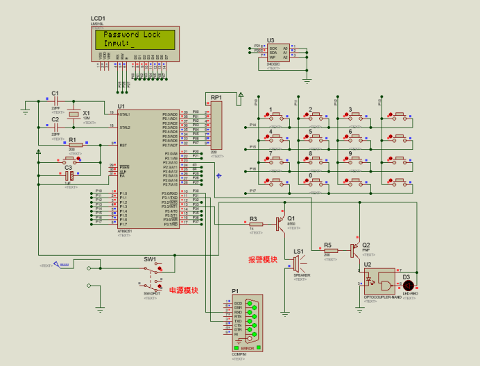
二、硬件设计
原理图如下:

三、单片机软件设计
1、首先是定时器初始化:
/*************定时器0初始化程序***************/
void time_init()
{
EA = 1; //开总中断
TMOD = 0X21; //定时器0、工作方式1
ET0 = 1; //开定时器0中断
TR0 = 1; //允许定时器0定时
EX0=1; //允许总中断中断,使能 INT0 外部中断
IT0=1;//TCON = 0x01; //触发方式为脉冲负边沿触发
IRIN=1; //I/O口初始化
TH1=0xfd;
TL1=0xfd;
TR1=1;
ET1=0;
SM0=0;
SM1=1;
REN=1;
EA=1;
ES=1;
}
2、中断服务程序
/*************定时器0中断服务程序***************/
void time0_int() interrupt 1
{
static uchar value;
TH0 = 0x3c;
TL0 = 0xb0; // 50ms 12M
value ++;
if(value % 4 == 0)
{
flag_200ms = 1;
}
}
3、按键检测程序
void key() //独立按键程序
{
static uchar key_new = 0, key_l;
key_can = 20; //按键值还原
P1 = 0x0f;
if((P1 & 0x0f) != 0x0f) //按键按下
{
delay_1ms(1); //按键消抖动
if(((P1 & 0x0f) != 0x0f) && (key_new == 1))
{ //确认是按键按下
key_new = 0;
key_l = (P1 | 0xf0); //矩阵键盘扫描
P1 = key_l;
switch(P1)
{
case 0xee: key_can = 1; break; //得到按键值
case 0xde: key_can = 4; break; //得到按键值
case 0xbe: key_can = 7; break; //得到按键值
case 0x7e: key_can = 10; break; //得到按键值
case 0xed: key_can = 2; break; //得到按键值
case 0xdd: key_can = 5; break; //得到按键值
case 0xbd: key_can = 8; break; //得到按键值
case 0x7d: key_can = 0; break; //得到按键值
case 0xeb: key_can = 3; break; //得到按键值
case 0xdb: key_can = 6; break; //得到按键值
case 0xbb: key_can = 9; break; //得到按键值
case 0x7b: key_can = 11; break; //得到按键值
case 0xe7: key_can = 15; break; //得到按键值
case 0xd7: key_can = 14; break; //得到按键值
case 0xb7: key_can = 13; break; //得到按键值
case 0x77: key_can = 12; break; //得到按键值
}
beep = 0;
delay_1ms(20);
beep = 1;
// write_sfm2(1,0,key_can);
}
}
else
{
key_new = 1;
flag_lj_en = 0;
}
}
4、核心算法程序
/****************按键功能处理********************/
void key_with()
{
static uchar value;
if(key_can == 14) //手动关闭密码锁
relay = 1;
if(key_can == 10) //用做密码从新回到初始值
{
flag_lj_en = 1; //连加使能
flag_lj_en_value = 0;
}
if(menu_1 == 0)
{
if(key_can <= 9)
if(menu_i < 6) //密码输入
{
menu_i ++;
if(menu_i > 6)
menu_i = 6;
smg_i = menu_i;
for(i=6;i>0;i--)
password_bj[i] = password_bj[i-1];
password_bj[0] = key_can;
for(i=0;i dis_smg[i] = '*';//0x30 + password_bj[i];
write_string(2,7,dis_smg);
lcd1602_guanbiao(1,7 + menu_i + 0x40); //开光标
}
if(key_can == 11) //密码删除
{
if(menu_i != 0)
{
for(i=0;i password_bj[i] = password_bj[i+1];
menu_i --;
password_bj[menu_i] = ' ';
dis_smg[menu_i] = ' ';
write_string(2,7,dis_smg);
lcd1602_guanbiao(1,7 + menu_i + 0x40); //开光标
}
};i++)
;i++)

if(key_can == 15) //确认键
{
value = 0;
for(i=0;i<6;i++)
{
if(password_bj[i] == password_gl[i]) //判断管理员密码
{
value ++;
if(value >= 6) //密码正确
{
write_string(2,0," return ");
beep = 0;
write_24c02(10,value);
delay_1ms(200);
write_24c02_8(6,0,password_r);
delay_1ms(200);
read_24c02_8(6,0,password);
beep = 1;
delay_1ms(2000);
break;
}
}
}
if(value < 6)
{
for(i=0;i<6;i++)
{
if(password_bj[i] == password[i])
{
flag_password = 1 ;
}
else
{
flag_password = 0;
flag_password_cichu1 ++;
write_string(1,0," Password error ");
write_string(2,0," cishu: ");
write_sfm2(2,9,flag_password_cichu1);
delay_1ms(280);
for(i=0;i<6;i++)
{
beep = ~beep;
delay_1ms(200);
}
beep = 1;
delay_1ms(800);
break; //密码不正确
}
}
for(i=0;i<6;i++)
dis_smg[i] = 0xbf;
if(flag_password == 1) //密码正确
{
flag_password_cichu1 = 0;
relay = 0; //打开密码锁
write_string(2,0," Input: Open ");
delay_1ms(1500);
}
}
clear_shuzu(password_bj); //数据清空
clear_shuzu(dis_smg);
write_string(1,0," Password Lock ");
write_string(2,0," Input: ");
lcd1602_guanbiao(1,7+0x40); //开光标
menu_i = 0;
}
}
}
四、proteus仿真设计
Proteus软件是一款应用比较广泛的工具,它可以在没有硬件平台的基础上通过自身的软件仿真出硬件平台的运行情况,这样就可以通过软件仿真来验证我们设计的方案有没有问题,如果有问题,可以重新选择器件,连接器件,直到达到我们设定的目的,避免我们搭建实物的时候,如果当初选择的方案有问题,我们器件都已经焊接好了,再去卸载下去,再去焊接新的方案的器件,测试,这样会浪费人力和物力,也给开发者带来一定困惑,Proteus仿真软件就很好的解决这个问题,我们在设计之初,就使用该软件进行模拟仿真,测试,选择满足我们设计的最优方案。最后根据测试没问题的仿真图纸,焊接实物,调试,最终完成本设计的作品。
审核编辑:汤梓红