时间:2023-02-20 16:52
人气:
作者:admin
贞光科技从车规微处理器MCU、功率器件、电源管理芯片、信号处理芯片、存储芯片、二、三极管、光耦、晶振、阻容感等汽车电子元器件为客户提供全产业链供应解决方案!
中国是现今全球最大的元器件市场,其中MCU的市场规模约为500亿人民币左右,但国产MCU产品的占比却并不高,据业内人士估计不到10%,特别是在工业和汽车等高端的应用领域。
欧洲ST、NXP、英飞凌(包括收购的Cypress),美国的TI、Microchip和日本瑞萨在内的领先MCU厂商几乎统领了包括汽车电子和电机控制在内的高端市场。这些厂商在整个MCU市场的占有率超过八成,未来随着新应用的兴起可能会继续上升。

从短期来讲,国产MCU相对其他元器件难以超越国外对手,达到较高的自主化仍比较困难。因此,我们不得不思考一个问题,假如有一天我们必须替换下STM32单片机,国产芯有哪些是可以替代的呢?
如今,国产MCU需求旺盛,国内MCU企业研发和更迭速度明显加快,在提升市占率、国产化率方面的成绩有目共睹,未来提升空间很大。全球MCU市场稳健成长,根据咨询机构IC Insights的数据,预计2023年整体规模将达188亿美元。聚焦到中国市场,据IHS数据统计,近五年中国MCU市场年平均复合增长率(CAGR)为7.2%,是同期全球MCU市场增长率的4倍。
今天,小编整理了一些国产MCU替代选型指南,供大家学习、参考。
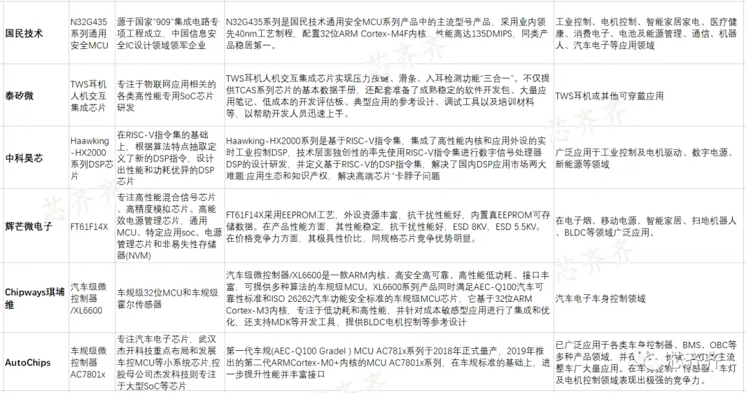
20款高性能MCU精选(点击图片,放大查看)
以下是参评第三届“硬核中国芯”的知名企业中精选的20款国产高性能MCU,可为市场MCU替换做参考。




盘点STM32系列MCU的国产替代(附详细型号清单)
01、兆易创新-GD32系列
GD32作为中国32位通用MCU领域的主流之选,以累计超过2亿颗的出货数量、超过1万的用户数量、20个系列300余款产品型号选择的广阔应用覆盖率稳居市场前列。GD32使用的是Cortex-M3内核,型号做到了与STM32相同型号的全兼容,方便替换,主频频率更高。








02、上海灵动微电子-MM32系列
MM32系列基于ARM Cortex-M0及Cortex-M3 内核,产品包括:针对通用高性能市场的MM32F系列,针对超低功耗及安全应用的MM32L系列,具有多种无线连接功能的MM32W系列,电机驱动及控制专用的MM32SPIN系列,以及OTP型的MM32P系列等,同样的管脚、型号等与ST全兼容,替换成本非常低。
03、华大半导体-HC32系列
有国企背景的HC32系列基于ARM Cortex-M0+及Cortex-M4内核,产品包括超低功耗应用的HC32L系列和针对电机应用市场的HC32M系列,针对通用市场的高性价比HC32F系列,与ST同型号产品管脚兼容,可以直接替换。
04、雅特力(Artery)-AT32系列
雅特力的AT32F403A/F407/ F413/ F415/F421系列,可批量替换STM32的F030、F303、F103、F107、F072、F401和F411等系列,其产品硬件引脚与STM32 P2P兼容,软件高度兼容,由于内核、SRAM、外设等性能相比STM32大幅度提升,AT32可一颗取代多颗STM32,另外还独有安全性&二次开发功能: security Lib,更宽的工作温度:-40~105度。



下面分享一个GD32和AT32替代SMT32系列的技术文档:下载替代文档
05、航顺(Hangshun)-HK32系列
航顺已量产基于ARM Cortex-M0及Cortex-M3 内核的MCU产品包括:通用高性能市场的HK32F103家族,HK32F030/031/03X家族,存储器EEPROM家族。2019年即将推出的超低功耗7nA及安全应用的HK32L家族以及具有多种无线连接功能的HK32W/B家族,以满足客户多元化需求。

06、中科芯(CETC)-CKS32系列
中科芯的32位MCU产品可批量替换STM32的F103、F030、F031和F051等系列。基于ARM架构覆盖Cortex-M0、M3、M4内核八大系列产品,硬件引脚与STM32 P2P兼容,软件采用寄存器级兼容设计,对于已经使用ST系列MCU开发完成的程序,HEX文件可直接烧录到中科芯对应型号的MCU中即可运行,无需过多改动。
中科芯32位通用MCU与STM32替换对照表

07、 芯海科技 (Chipsea)
深圳市芯海科技有做电子秤MCU起家,有不错的Cortex-M0的MCU,可以做STM32的替代。

08、国民技术(Nation)
国民技术的前身是中兴集成电路设计中心,N32G/N32L系列产品采用业内领先工艺制程,使用32位ARM Cortex-M系列内核,CPU性能高达180DMIPS。
1)N32G452CBL7可替换:STM32F101CBT6、STM32F103CBT6 GD32F101CBT6、GD32F103CBT6、GD32F330CBT6
2)N32G452CCL7可替换:GD32F303CCT6
3)N32G452RBL7可替换:STM32F101RBT6、STM32F103RBT6、STM32F105RBT6、STM32F205RBT6、STM32F401RBT6、STM32F410RBT6
4)N32G452RCL7可替换:STM32F101RCR6、STM32F103RCT6、STM32F105RCT6、STM32F205RCT6、STM32F401RCT6、STM32F411RCT6、STM32F446RCT6

09、纳思达极海半导体(Geehy)
珠海极海半导体有限公司,是艾派克微电子旗下全资子公司,总部为纳思达股份有限公司。通用MCU APM32系列是基于ARM Cortex M3系列 CPU 设计出的拥有自主设计的 32 位 CPU 的产品。APM32F030,APM32F103, APM32F072可直接替换STM32对应型号。


10、中微股份(CMSemicon)
中微股份的高性能低功耗高集成全领域的MCU,可批量替换STM32F030/031系列、STM32G030/031系列和STM32L031/051系列。
*免责声明:本文由作者原创。文章内容系作者个人观点,贞光科技二次整理,不代表贞光科技对该观点赞同或支持,仅为行业交流学习之用,如有异议,欢迎探讨。
关于贞光
贞光科技深耕汽车电子、工业及轨道交通领域十余年,是国内外四十多家知名的主被动元器件的增值服务商。
公司基于多年对汽车电子领域的经验,专门成立了汽车动力域控制系统的专家团队,为汽车电子行业的客户提供应用及解决方案。
上一篇:自动激光盘煤解决方案