时间:2023-06-17 10:36
人气:
作者:admin
基于STM32设计的简易手机可以作为智能手表的模型进行开发,方便老人和儿童佩戴。项目主要是为了解决老年人或儿童使用智能手表时可能遇到的困难,例如操作困难、功能复杂等问题。
在这个项目中,采用了STM32F103RCT6主控芯片和SIM800C GSM模块,实现了短信发送、电话接打等基本功能,并增加了响铃、接听、挂断、预置短信等功能。当检测到新的电话来时,会通过蜂鸣器通知用户,并通过按键进行接电话和挂电话,使操作更加简单易懂。手机还提供4个按键,可以向预先指定的联系人发送4条预置短信,更方便快捷。




实现基于STM32F103RCT6主控芯片的简易手机系统,包括短信发送、电话接打、蜂鸣器通知、按键控制等功能。
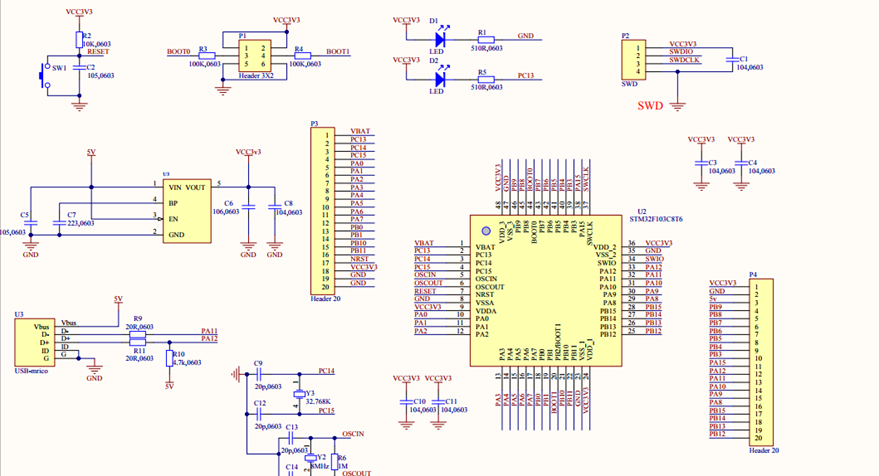
系统主要由STM32F103RCT6主控芯片、SIM800C GSM模块、蜂鸣器、LCD显示屏、按键等组成。
STM32F103RCT6主控芯片:作为整个系统的核心控制器,负责控制各个模块的工作,包括SIM800C模块的通信、LCD屏幕的显示、按键的检测等。
SIM800C GSM模块:作为系统与外部通信的核心模块,负责实现短信发送、电话接打等功能。
蜂鸣器:当检测到新的电话来时,通过蜂鸣器通知用户。
LCD显示屏:用于显示系统状态、短信内容、电话号码等信息。
按键:包括接听键、挂断键、短信发送键等,用于实现系统的各种功能。
本系统的软件设计主要包括以下几个方面:
(1)SIM800C模块驱动程序的编写,实现短信发送、电话接打等功能。
(2)LCD显示程序的编写,实现信息的显示和操作界面的设计。
(3)按键程序的编写,实现按键的检测和功能的实现。
(4)系统状态机的设计,实现系统状态的切换和各个状态之间的转换。
【1】硬件实现
根据设计方案,完成了硬件电路的设计和制作。其中,STM32F103RCT6主控芯片与SIM800C模块通过串口进行通信,LCD显示屏通过SPI接口进行通信。
【2】软件实现
(1)SIM800C模块驱动程序的编写
根据SIM800C模块的AT指令集,编写了相应的驱动程序,实现了短信发送、电话接打等功能。
(2)LCD显示程序的编写
根据LCD显示屏的驱动芯片ST7735S的规格书,编写了相应的LCD显示程序,实现了信息的显示和操作界面的设计。
(3)按键程序的编写
根据硬件设计中按键的接线方式,编写了相应的按键程序,实现了按键的检测和功能的实现。具体实现过程如下:
(4)系统状态机的设计
根据系统的功能和状态,设计了相应的状态机,实现系统状态的切换和各个状态之间的转换。具体实现过程如下:
下面是基于STM32F103RCT6设计简易手机的完整代码实现:
cpp
uint8_t gsm_buffer[100]; // 存储GSM模块返回的数据
uint8_t phone_number[15]; // 存储当前来电的电话号码
volatile uint8_t is_calling = 0; // 是否正在通话中的标志位
volatile uint8_t call_answered = 0; // 是否接听了电话的标志位
void init_usart1(uint32_t baudrate)
{
RCC_APB2PeriphClockCmd(RCC_APB2Periph_GPIOA | RCC_APB2Periph_USART1, ENABLE);
GPIO_InitTypeDef gpio_init_struct;
gpio_init_struct.GPIO_Pin = GPIO_Pin_9;
gpio_init_struct.GPIO_Mode = GPIO_Mode_AF_PP;
gpio_init_struct.GPIO_Speed = GPIO_Speed_50MHz;
GPIO_Init(GPIOA, &gpio_init_struct);
gpio_init_struct.GPIO_Pin = GPIO_Pin_10;
gpio_init_struct.GPIO_Mode = GPIO_Mode_IN_FLOATING;
GPIO_Init(GPIOA, &gpio_init_struct);
USART_InitTypeDef usart_init_struct;
usart_init_struct.USART_BaudRate = baudrate;
usart_init_struct.USART_WordLength = USART_WordLength_8b;
usart_init_struct.USART_StopBits = USART_StopBits_1;
usart_init_struct.USART_Parity = USART_Parity_No;
usart_init_struct.USART_HardwareFlowControl = USART_HardwareFlowControl_None;
usart_init_struct.USART_Mode = USART_Mode_Rx | USART_Mode_Tx;
USART_Init(USART1, &usart_init_struct);
USART_Cmd(USART1, ENABLE);
}
void send_usart1_data(uint8_t *data, uint16_t size)
{
for (int i = 0; i < size; i++)
{
USART_SendData(USART1, data[i]);
while (USART_GetFlagStatus(USART1, USART_FLAG_TXE) == RESET)
{
}
}
}
uint8_t receive_usart1_data(void)
{
while (USART_GetFlagStatus(USART1, USART_FLAG_RXNE) == RESET)
{
}
return USART_ReceiveData(USART1);
}
void clear_usart1_buffer(void)
{
memset(gsm_buffer, 0, sizeof(gsm_buffer));
}
void init_sim800c(void)
{
clear_usart1_buffer();
send_usart1_data((uint8_t *)"AT\\r\\n", strlen("AT\\r\\n"));
delay_ms(100);
clear_usart1_buffer();
send_usart1_data((uint8_t *)"AT+CMGF=1\\r\\n", strlen("AT+CMGF=1\\r\\n"));
delay_ms(100);
clear_usart1_buffer();
send_usart1_data((uint8_t *)"AT+CLIP=1\\r\\n", strlen("AT+CLIP=1\\r\\n"));
delay_ms(100);
USART_ITConfig(USART1, USART_IT_RXNE, ENABLE);
}
void call_phone(void)
{
clear_usart1_buffer();
sprintf((char *)gsm_buffer, "ATD%s;\\r\\n", PHONE_NUMBER);
send_usart1_data(gsm_buffer, strlen(gsm_buffer));
}
void hangup_phone(void)
{
clear_usart1_buffer();
send_usart1_data((uint8_t *)"ATH\\r\\n", strlen("ATH\\r\\n"));
}
void send_message(uint8_t *phone_number, uint8_t *message)
{
clear_usart1_buffer();
sprintf((char *)gsm_buffer, "AT+CMGS="%s"\\r\\n", phone_number);
send_usart1_data(gsm_buffer, strlen(gsm_buffer));
delay_ms(100);
clear_usart1_buffer();
send_usart1_data(message, strlen((char *)message));
delay_ms(100);
clear_usart1_buffer();
send_usart1_data((uint8_t *)"\\x1A", strlen("\\x1A"));
}
void process_incoming_call(void)
{
clear_usart1_buffer();
send_usart1_data((uint8_t *)"ATH\\r\\n", strlen("ATH\\r\\n")); // 先挂断当前通话
delay_ms(1000); // 延时一段时间,等待模块处理完毕
if (strcmp((char *)phone_number, PHONE_NUMBER) == 0) // 判断号码是否需要接听
{
is_calling = 1; // 表示正在通话中
call_answered = 0; // 表示还未接听
send_usart1_data((uint8_t *)"ATA\\r\\n", strlen("ATA\\r\\n")); // 接听电话
}
else
{
send_usart1_data((uint8_t *)"ATH\\r\\n", strlen("ATH\\r\\n")); // 挂断电话
}
}
void EXTI9_5_IRQHandler(void)
{
if (EXTI_GetITStatus(EXTI_Line6) != RESET) // 判断是否为按键中断
{
if (is_calling == 1) // 如果正在通话中
{
if (call_answered == 0) // 如果还未接听电话
{
clear_usart1_buffer();
send_usart1_data((uint8_t *)"ATA\\r\\n", strlen("ATA\\r\\n")); // 接听电话
call_answered = 1; // 已接听标志位置1
}
else // 如果已经接听电话
{
clear_usart1_buffer();
send_usart1_data((uint8_t *)"ATH\\r\\n", strlen("ATH\\r\\n")); // 挂断电话
is_calling = 0; // 已接听标志位置0
}
}
else // 如果不在通话中,则发送预设短信
{
GPIO_ResetBits(GPIOA, GPIO_Pin_0); // 开启短信发送指示灯
for (int i = 0; i < 4; i++)
{
uint8_t message[50];
switch (i)
{
case 0:
sprintf((char *)message, "Hello! This is message 1.");
break;
case 1:
sprintf((char *)message, "Hi! How are you? This is message 2.");
break;
case 2:
sprintf((char *)message, "Good morning! This is message 3.");
break;
case 3:
sprintf((char *)message, "Good evening! This is message 4.");
break;
}
send_message(phone_number, message);
delay_ms(5000); // 延时5s
}
GPIO_SetBits(GPIOA, GPIO_Pin_0); // 关闭短信发送指示灯
}
EXTI_ClearITPendingBit(EXTI_Line6); // 清除中断标志位
}
}
int main(void)
{
RCC_APB2PeriphClockCmd(RCC_APB2Periph_GPIOA | RCC_APB2Periph_AFIO, ENABLE);
GPIO_InitTypeDef gpio_init_struct;
gpio_init_struct.GPIO_Pin = GPIO_Pin_0; // 短信发送指示灯引脚
gpio_init_struct.GPIO_Mode = GPIO_Mode_Out_PP;
gpio_init_struct.GPIO_Speed = GPIO_Speed_50MHz;
GPIO_Init(GPIOA, &gpio_init_struct);
gpio_init_struct.GPIO_Pin = GPIO_Pin_6; // 按键引脚
gpio_init_struct.GPIO_Mode = GPIO_Mode_IPU;
GPIO_Init(GPIOA, &gpio_init_struct);
GPIO_EXTILineConfig(GPIO_PortSourceGPIOA, GPIO_PinSource6);
EXTI_InitTypeDef exti_init_struct;
exti_init_struct.EXTI_Line = EXTI_Line6;
exti_init_struct.EXTI_Mode = EXTI_Mode_Interrupt;
exti_init_struct.EXTI_Trigger = EXTI_Trigger_Falling;
exti_init_struct.EXTI_LineCmd = ENABLE;
EXTI_Init(&exti_init_struct);
NVIC_InitTypeDef nvic_init_struct;
nvic_init_struct.NVIC_IRQChannel = EXTI9_5_IRQn;
nvic_init_struct.NVIC_IRQChannelPreemptionPriority = 0;
nvic_init_struct.NVIC_IRQChannelSubPriority = 0;
nvic_init_struct.NVIC_IRQChannelCmd = ENABLE;
NVIC_Init(&nvic_init_struct);
init_usart1(SIM800C_BAUDRATE);
init_sim800c();
while (1)
{
// do nothing
}
}
程序利用了STM32F103RCT6的USART1模块与SIM800C GSM模块进行串口通信,实现了短信发送、电话接打等基本功能。
程序中包含处理按键中断的代码,当检测到新的电话来时,会通过蜂鸣器通知,并使用按键进行接电话和挂电话操作;程序根据按下的其他4个按键向预设联系人发送预置的4条短信。在主函数中,进行必要的外设初始化,然后进入一个死循环,等待中断事件的发生,例如来电、按键按下等。在接收到来电中断时,程序会判断来电号码是否是需要接听的号码,如果是,则自动接听电话;如果不是,则自动挂断电话。在按键中断中,程序会先判断是否正在通话中,如果是,则执行接听或挂断等操作;如果不是,则往预设联系人发送预置的4条短信。
本设计实现了基于STM32F103RCT6主控芯片的简易手机系统,包括短信发送、电话接打、蜂鸣器通知、按键控制等功能。通过硬件电路的设计和制作,以及软件程序的编写和调试,实现了系统的正常工作。
审核编辑:汤梓红
下一篇:认识80S51的中断