时间:2025-01-07 09:37
人气:
作者:admin
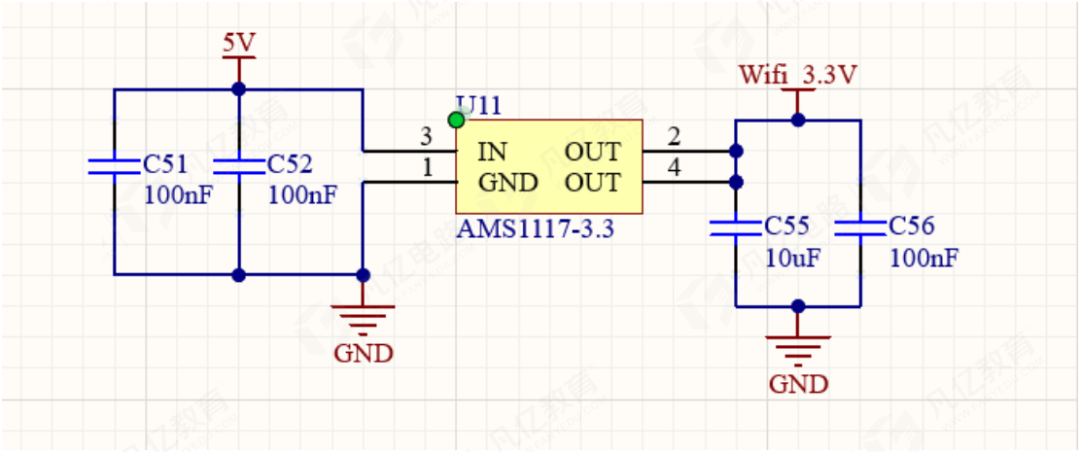
LDO模块是Low Drop-Out的缩写,也称为低压差稳压器。它是一种电子组件,主要用于将高电压降至较低电压,并提供稳定的电源供应。LDO模块通常由一个直流电压调节器和一个电流放大器组成。其工作原理是通过在输入和输出之间创建一个稳定的电压差,以确保输出电压保持在可靠的范围内。LDO模块具有以下4个特点:
低压差:LDO模块的压差通常在几百毫伏至几伏之间,因此可以将高电压降低到较低的电压水平。
稳定性:LDO模块提供稳定的输出电压,不受输入电压的变化影响,并且具有较好的抗噪声和抗干扰能力。
低功耗:LDO模块采用线性调节器,不需要频繁地切换开关,因此具有较低的功耗。
快速响应:LDO模块的响应速度较快,可以快速调整输出电压以适应负载变化。
LDO模块广泛应用于电子设备中,例如移动设备、通信设备、嵌入式系统等,用于稳定供应电压给各种电路和芯片。


LDO PCB布局要点:
分析电源输入与输出,布局呈现一直型布局或者L型布局,电源回路越小越好;
输入与输出的滤波电容都需要按照先大后小的顺序进行摆放。


LDO PCB布线要点:
电源通道以及过孔数量需要满足载流要求;
电源输入过孔需要放置在第一个滤波电容之前,电源输出过孔需要放置在最后一个滤波电容之后;
GND载流通道要足够粗,且过孔统一靠近打在芯片GND管脚附近;
输入地与输出地之间需要连接在一起,保证有良好的回流。


上一篇:PCB的五个基本要素