时间:2025-04-07 19:33
人气:
作者:admin
目录
1、USB电源输入电路
2、电源隔离电路
3、电压转换电路
通常在进行系统电路设计时,需要设计电源模块电路,电源模块的作用是:
1、设计开关按钮,控制外接电源对板子供电
2、将外接的电压转换为自己系统主控芯片、各种模块芯片所需的电压(5V、3.3V或2.5V等)
3、热过载保护、减少纹波、降低高频噪声的等作用。
本篇文章在Altium Designer软件中,利用电源隔离芯片、电源转换芯片设计了一种线性电源模块,整个模块由USB电源输入、电源隔离、电压转换三部分组成。
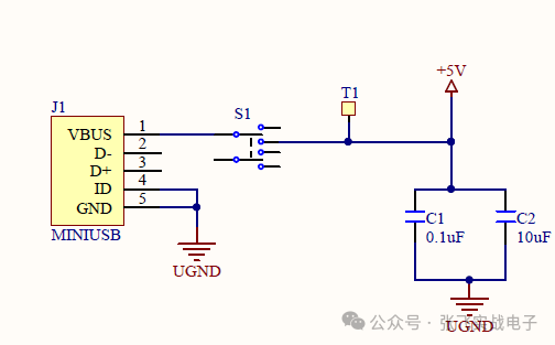
板子通过USB线与外接电源连接,板上使用了MiniUSB接口,USB输出的5V电压经过六角自锁开关与后面的整个电路相连接为系统供电。加入T1测试点,方便测试输入电压。输出端采用了常见的电容去耦方法,一大一小两电容(相差两个数量级)。

在电源隔离电路部分,选用ADI公司的ADuM5000电源隔离芯片,它内部集成了隔离式DC-DC转换器,输出电压3.3V和5V可调,并在电路中加入旁路电容去噪声的作用。这里设计的是5V输入5V输出并加入测试点T2。

这里将隔离前后的两个地利用零欧电阻连接

电压转换部分,利用AMS1117专门转3.3V的芯片,将隔离后的电压稳定在3.3V,加入测试点T3。

最终,画的的PCB板如下:

-- END --
免责声明:本文转自网络,版权归原作者所有,如涉及作品版权问题,请及时与我们联系,谢谢!
上一篇:辅助协作的简单原理图文档
下一篇:适用于柔性电路的端接技术解析