时间:2025-04-03 10:23
人气:
作者:admin
几月前, 小编在后台收到了一位粉丝“王工”的投稿,讲述他毕业后入职一家智能家居的公司,作为新手工程师不到半年的时间,遇到的一次制板失败的惊险经历。在征其同意后,决定将他的故事分享给大家,希望可以帮助更多小白工程师避开设计或生产的坑。每一个血泪教训都值得被收藏!
王工作为刚转正的硬件工程师,公司就分派了一款智能产品项目(不方便透露)给他,这是他毕业以来的第一份独立作品,因此他十分自信且兴奋。
并且为了节省成本,他还把10cm×8cm的单板,做成无间距拼板。4片板子严丝合缝地拼成20cm×16cm的阵列,这也刚好卡在了打样优惠的临界尺寸。不过这样板材利用率高达90%,能省不少钱。
可惜,此时他有多得意,后面产线出问题时就有多崩溃……
因为他的粗心大意且志得意满,因此完全没注意到那几个紧贴在板边的Type-C接口和LED指示灯。甚至在提交Gerber文件时,还模仿老工程师的口气,在备注栏写上:"请按图加工,勿擅自修改设计"。
于是,就这样给自己挖了个大坑。导致几天后,板厂打来电话,才得知相邻板卡上的Type-C接口金属外壳突出板外2.3mm,在无间距拼板下形成机械干涉,贴片机吸嘴根本下不去;还有板边的0402封装LED灯珠由于间距不足,在分板时发生集体崩裂!

更糟糕的是,后续的影响也很麻烦:首套板卡直接报废,交期也不得不延误,另额外增加了手工焊接的工时费,以及各项隐形加工成本翻倍,还有其他连锁反应等。
王工回忆说当时整个人感觉天都塌了,不过好在公司并没有深究,他说可能是看在他是新人而且损失没有特别大的情况下,所以在和同事们一起狠狠熬了几个大夜,最后也没有延误太久的交期结果下,终于有惊无险地度过了。
原本事情到这里就告一段落了,结果哪成想一个月后,王工在朋友推荐下,了解到我们华秋DFM软件。等他熟悉功能后,发现他遇到的这类问题,其实完全可以避免。
于是他将这次惊险的经历整理投稿给我们,拜托我们一定要让更多新入门的小白工程师能够吸取教训,并养成规范设计和系统检查的良好习惯。
因此小编本着敬业为粉丝的心情,帮大家从遇到该类问题后如何解决,以及以后要如何提前规避等方面,做了如下简单的整理总结。
1、突出器件外摆原则:将悬出部件统一朝向板外,像TYPE-C这类接插件要遵循"朝海设计"(面向板外如大海般空旷)。
2、安全间距计算:拼板间距≥(器件高度+0.5mm)×1.2 (精密器件系数取1.5)。
3、分板工艺忌讳:有BGA等精密器件建议采用空心铣刀,而不要用容易形变的V-cut;板厚>2mm慎用邮票孔;射频电路禁止手工掰板。
4、镜像对称陷阱:拼板旋转时要注意防呆设计,拼板完成后务必做3D镜像翻转检查,避免出现"自杀式对称"结构。
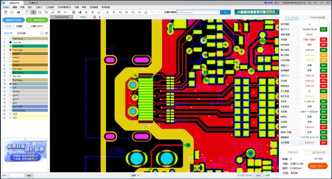
1、提前在华秋DFM软件拼板,查看实际拼板效果图。
2、使用SMT分析功能,规避器件干涉和器件到板边间距不合理等问题。
3、用3D视图1:1复刻实物组装形态,组装缺陷直观可见。
4、下载DFM一键分析报告,了解成本、良率等优化建议。

最后,不管大家是否要借助检查工具,都希望所有的PCB工程师都能一板成功!
华秋DFM软件是国内首款免费PCB可制造性和装配分析软件,拥有1200+细项检查规则。基本可涵盖所有可能发生的制造性问题,能帮助设计工程师在生产前检查出可制造性问题,且能够满足工程师需要的多种场景,将产品研制的迭代次数降到最低,减少成本。
华秋DFM软件下载地址(复制到电脑浏览器打开):
https://dfm.elecfans.com/dl/software/hqdfm.zip?from=fsyzlh
凡未在华秋PCB平台下过单的用户,新下载软件并注册登录后,在订单中心-我的优惠券中领取:2层板无门槛立减50元优惠券 / 4层板无门槛立减100元优惠券


● 关注【华秋DFM】公众号,获取最新可制造性干货合集