时间:2024-07-26 08:08
人气:
作者:admin
SIM卡(Subscriber Identity Module)是移动电话机中的一块智能芯片卡,它的主要功能是存储用户的身份识别信息。
一张符合GSM规范的SIM卡,在卡中可以存储该卡的用户身份识别信息、加密信息、电话本和短信息等。同样地,一张符合CDMA规范的SIM卡,在卡中可以存储该卡的用户身份识别信息、加密信息、电话本和短信息等。
SIM卡的大小有两种,分别为54mm×84mm(约为名片大小)和25mm×15mm(比普通邮票还小)。在国内,主要流行的是小卡。
需要注意的是,SIM卡是用户个人信息的存储载体,需要妥善保管。如果遗失或损坏,可能会对用户造成影响。
SIM卡的概述
SIM卡是GSM系统的移动用户所持有的IC卡,它包含了用户的身份信息,并且能够被用于通信。没有SIM卡,手机就无法接入到GSM网络中。
对于GSM用户来说,SIM卡就像是一把钥匙,可以打开整个GSM网络。一旦SIM卡被从手机中拔出,手机就无法使用网络提供的服务,除了紧急呼叫以外。除了作为通信的关键要素外,SIM卡还可以存储一些有用的信息,比如用户的短信息,即使在用户不使用手机时也能收到。在鉴权和加密方面,SIM卡扮演着至关重要的角色。当用户在不同的区域之间移动并尝试拨打或接听电话时,交换机会对用户进行鉴权,以确保用户的身份合法。此时,SIM卡和交换机会使用鉴权算法对一个随机数字和一个密钥进行计算。如果计算结果相同,那么SIM卡就会被认为是合法的,用户就能够进行呼叫;否则,SIM卡就会被拒绝,用户将无法进行呼叫。此外,SIM卡还可以使用加密算法对话音进行加密,以防止窃听。
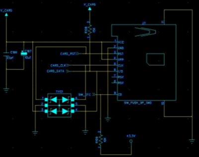
SIM卡的引脚定义
有些设计工程师画的电路图中的PCB上有8个引脚,其中2个引脚在SIM卡上通常是不连接的,所以有些设计工程师画的图中就只有6个引脚。由于SIM卡本身没有对引脚的定义,因此不同的设计工程师在原理图封装中可能会使用相同的引脚编号,但引脚的定义可能不同。因此,在实际使用时,需要仔细对照实物的引脚和原理图PCB的引脚定义。下图是SIM卡6个脚的引脚定义表格。

请注意,具体的引脚定义可能会因制造商和型号而有所不同。因此,以上表格仅供参考,具体定义应根据所使用的SIM卡型号和相关制造商的文档进行确认。
SIM卡的PCB设计
01
ESD保护器件
ESD保护器件可以防止静电释放对SIM卡的影响。通常建议将ESD保护器件放置在每个SIM卡引脚附近,以确保每个引脚都受到保护。如果需要RC筛选器,请将其放置在相应的ESD保护器件上。
02
接口走线
由于SIM卡接口需要与其他设备进行通信,因此需要确保信号传输的稳定性和可靠性。因此,将SIM卡接口的走线设计为10cm或更短,以减少信号传输的损失和干扰。
03
信号隔离
为了防止SIM卡的信号对其他高速信号产生干扰,需要将SIM卡信号与其他高速信号隔离开来。这可以通过在布线层上使用不同的铜层来实现。

04
走线分组
建议将SIM卡的走线与其他信号线分开,以减少它们之间的干扰。可以将SIM卡的走线分为一组,并使用不同的布线层来放置其他信号线。
05
内层走线
在PCB设计中,通常建议将内层用于布线。因此,为了减少外部干扰对SIM卡信号的影响,建议将SIM卡的走线尽可能地设计在内层。
06
电容放置
电容可以用来滤波和稳定电压。为了确保SIM卡稳定工作,需要将电容靠近SIM卡焊盘放置。
07
CLK线的包地处理
SIM卡中的CLK线是高速信号线,需要特别注意。建议对CLK线进行包地处理,以减少干扰和提高信号质量。

PCB可制造性设计(DFM)
01
焊盘和过孔设计
焊盘是PCB上元器件与焊接导线之间的连接点。对于SIM卡,需要精确设计焊盘的位置和尺寸,以确保焊盘与SIM卡的触点接触良好。过孔也是DFM的关键因素之一。为了确保制造精度和可靠性,需要合理设计过孔的尺寸和位置。
02
走线和间距控制
走线和间距控制是DFM的关键因素之一。对于SIM卡的走线,需要保持固定的线宽和间距,以确保信号传输的稳定性和可靠性。此外,需要控制走线长度和弯曲半径,以减少信号反射和延迟。
03
拼版设计
拼版设计是指将多个PCB拼接在一起以提高生产效率。在拼版设计中,需要考虑SIM卡的尺寸和形状,以及与其他PCB的相对位置和间距。合理的拼版设计可以提高制造效率和质量。
04
标记和标注
标记和标注是DFM的重要因素之一。在SIM卡的PCB设计中,需要准确标注元器件的位置和型号,以及布线信息和测试点等信息。这些标记和标注应该清晰、准确,以便于制造和调试。
05
制造精度控制
在制造过程中,需要控制制造精度,以确保制造出来的PCB符合设计要求。这可以通过使用高精度的制造设备和控制制造流程来实现。对于SIM卡的PCB制造,需要确保制造精度控制在较小的范围内,以保证SIM卡与PCB接触良好。

推荐一款好用的可制造性检查工艺软件:华秋DFM,其对于SIM卡的PCB可制造性,可以检查走线是否合理、焊盘的大小是否合适,还可以对SIM卡的PCB进行智能拼版,且提前预防SIM卡的PCB是否存在可制造性的问题。华秋DFM软件是国内首款免费PCB可制造性和装配分析软件,拥有500万+元件库,可轻松高效完成装配分析。其PCB裸板的分析功能,开发了19大项,52+细项检查规则,PCBA组装的分析功能,开发了12大项,600+细项检查规则。基本可涵盖所有可能发生的制造性问题,能帮助设计工程师在生产前检查出可制造性问题,且能够满足工程师需要的多种场景,将产品研制的迭代次数降到最低,减少成本。

华秋DFM软件下载地址(复制到电脑浏览器打开):
https://dfm.elecfans.com/dl/software/hqdfm.zip?from=DFMGZH