时间:2024-02-03 11:18
人气:
作者:admin
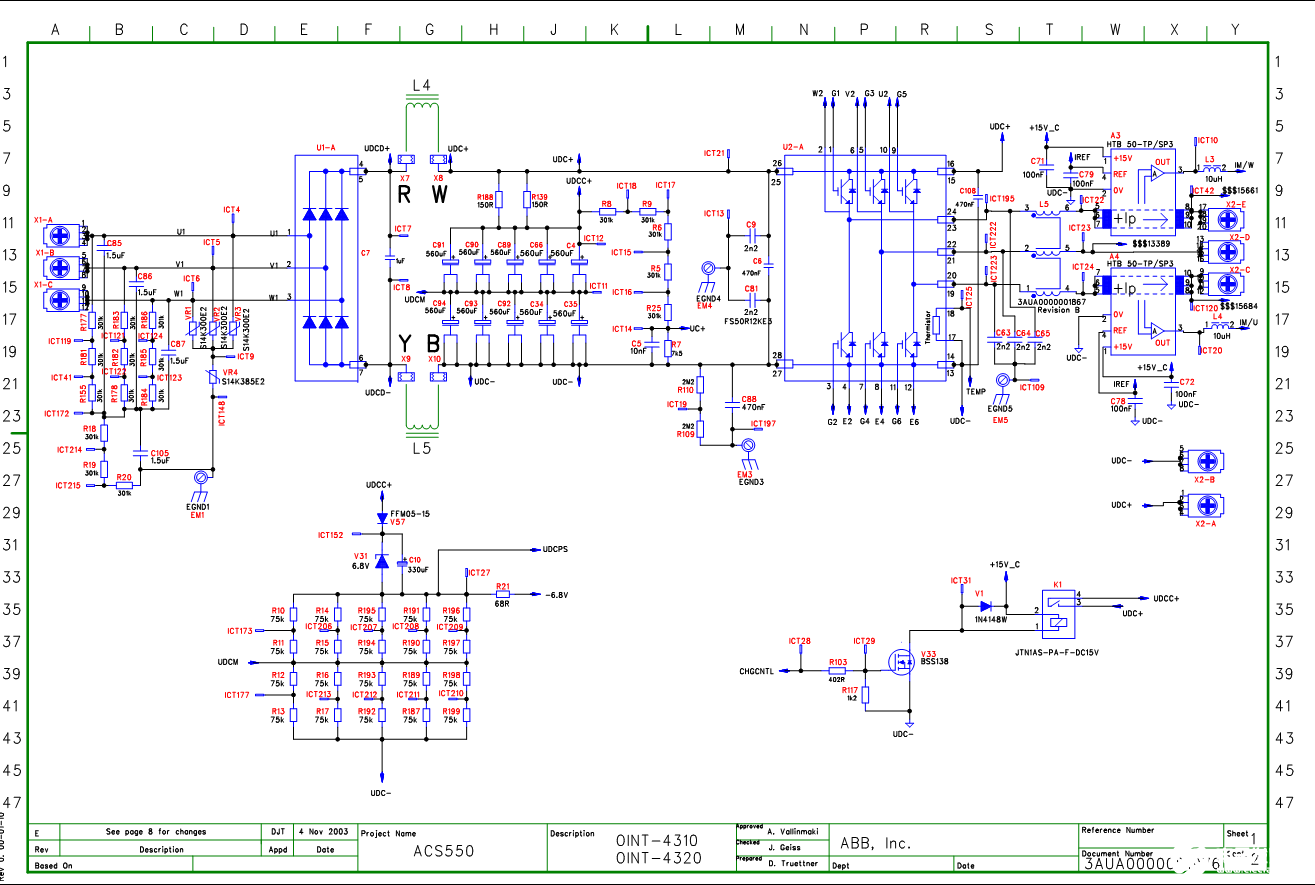
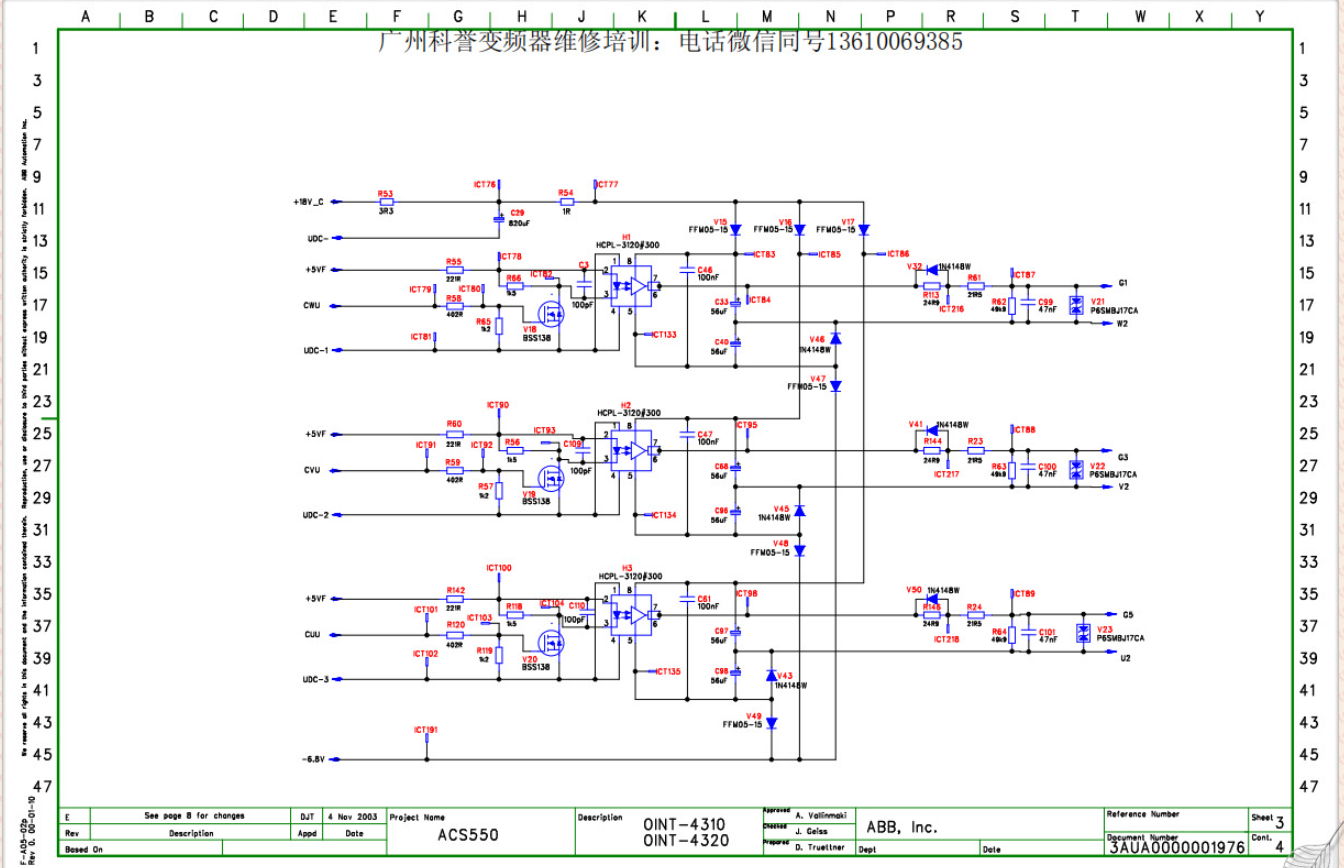
很多朋友在拿到一份电路板电路原理图时,不知道该怎样阅读,希望对朋友们能有所帮助。
一、什么是电路板电路原理图
电路板电路原理图是将电路板中各电子元件利用规定的图形符号,并用连线把各个电子元件的图形符号的引脚按照一定的规则进行连接,利用图形化连接关系来说明电路板中各单元电路之间电源供电、信号流通等,人们通过阅读电路板原理图就能了解电路板中各电路之间的控制关系、各电路的供电回路、信号传输的来龙去脉等工作原理,起这样作用的图称为电路板电路原理图。

它由以下三个基本部分组成:符号、连线和注释。符号代表不同种类的电子元件,例如晶体管三极管、二极管、电阻、电容器、集成电路等。连线则表示元件之间的连接方式,包括直线、箭头、连接符号等。注释则用于标识元件的名称、参数和功能等信息。
二、理解电路板电路原理图各电子元件符号及其功能
在阅读电路板电路原理图时,原理图中都是采用一个个电子元件符号为要素,我们必须要理解各种电子元件的符号、功能、控制特点。例如,晶体管符号中有三个引脚,分别代表基极、发射极和集电极,而三极管的主要功能是信号电压及信号电流的放大、电子开关等;而二极管符号只有两个引脚、分别代表阳极和阴极;电解电容有正负极性之分而无极性电容无正负极之分;集成电路要知道哪些引脚是供电引脚、那些事控制引脚、哪些是信号输入引脚、哪些是输出引脚等。
了解各种元件的功能和控制特点可以帮助我们更好地理解整个电路的工作原理。

三、掌握电路板电路原理图中的连线规则
在阅读电路板电路原理图时,广州科誉电路板维修培训中心的司工认为,我们还需要掌握一些基本的连线规则。例如,在连接两个元件时应该使用直线或箭头表示方向;对于有交叉的十字连线要看有没点圆点,有圆点表示两条线有连接关系,无圆点表示无连接关系。熟练掌握这些规则可以让我们更加清晰地理解整个电路原理图中各电子元件的连接关系及信号走向。

审核编辑:黄飞