时间:2024-02-20 14:17
人气:
作者:admin
1 布局原则
1、遵照“先大后小,先难后易”的布置原则,即重要的单元电路、核心元器件应当优先布局。

先大后小,先难后易

上图中1是因为机械结构决定电源与接线柱在这里。
2、布局中应参考原理框图,根据单板的主信号流向规律安排主要元器件。布局应尽量满足以下要求:总的连线尽可能短,关键信号线最短;去耦电容的布局要尽量靠近IC的电源管脚,并使之与电源和地之间形成的回路最短 ;减少信号跑的冤枉路,防止在路上出意外。
例如下图, C8到C11都是在VCC与GND之间的去耦电容,在原理图中并没有办法体现出它们的位置要求。但是PCB中我们应当布局在芯片电源的输入引脚附近,例如31与32脚附近应有电容,18与19脚附近也应有电容。

错误示例,并排放置

正确示例,靠近芯片电源输入脚

3、元器件的排列要便于调试和维修,亦即小元件周围不能放置大元件、需调试的元器件周围要有足够的空间,弄得太挤局面往往会变得很尴尬。如下图R7与C7,如果先焊接周围的器件的话,R7与C7就很难焊接了。(这里也说明了焊接的顺序很重要)

4、 相同结构电路部分,尽可能采用“对称式”标准布局;按照均匀分布、重心平衡、版面美观的标准优化布局。

均匀分布、重心平衡,布局要整齐

5、同类型插装元器件在X或Y方向上应朝一个方向放置。同一种类型的有极性分立元件也要力争在X或Y方向上保持一致,便于生产和检验。(如需要人工确认器件极性,可能要生产成本会上升)

6、发热元件要一般应均匀分布,以利于单板和整机的散热,除温度检测元件以外的温度敏感器件应远离发热量大的元器件。除了温度传感器,三极管也属于对热敏感的器件。

7、高电压、大电流信号与小电流,低电压的弱信号完全分开;模拟信号与数字信号分开;高频信号与低频信号分开;高频元器件的间隔要充分。元件布局时,应适当考虑使用同一种电源的器件尽量放在一起,以便于将来的电源分隔。

PCB布局示例

2 布线原则
以上即是关于“怎么摆”即布局的主要注意事项。而关于“怎么连”则相对要更复杂一些,大体来说就是:
关键信号线优先:模拟小信号、高速信号、时钟信号和同步信号等关键信号优先布线 ;
密度优先原则:从单板上连接关系最复杂的器件着手布线。从单板上连线 最密集的区域开始布线 。
而布线的自助指南可以简单的总结为:
1、尽量为时钟信号、高频信号、敏感信号等关键信号提供专门的布线层,并保证其最小的回路面积。必要时应采取手工优先布线、屏蔽和加大安全间距等方法,保证信号质量。
2、电源层和地层之间的EMC环境较差,应避免布置对干扰敏感的信号。
3、有阻抗控制要求的网络应尽量按线长线宽要求布线。
3 根据原理图布局的示例
如果布局不合适,板子使用起来可能很不方便,布线难度很大。
布局时配合完成某一个功能的器件尽量挨得近一些,有操作技巧,接下来举例说明。
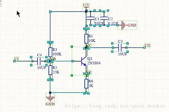
可以在原理图中先找到运放模块的器件,按住ctrl选中。

则PCB中,这些器件也已经被选中

然后观察原理图中的连接关系,比如C4接R3,R5,Q1。在PCB中找到这几个器件,放在一起。
观察预拉线的情况,已知每一个器件都有一个公共的网络叫做VB,可以按住ctrl选中网络属性为VB的一个焊盘,则VB高亮,例如

调整后变成如下布局

观察原理图中,Q1接R6,然后把R6也拖拽过来

其它器件以此类推

然后布线就可以比较顺利

4、低频双面板布线示例

器件导入PCB以后,先按要求完成布局。
然后有信号线,不论是串口、485还是CAN,信号线都要尽可能短,少打过孔,有时还要匹配长度,如差分。另外有时钟线,如晶振,也要短,少打过孔。
1 先走信号、时钟线。
2 走电源线,两种电源,VCC与VCC3.3。可以专门为电源线设置一个宽度规则。电源类的线也应当少走过孔,若确实需要,可以多个过孔并联



3 地线,可以根据情况决定。如大面积敷铜,可以考虑不走地线。如需要走地线,线宽应满足以下关系
地线>电源线>信号线
4 其它线,布线之前要观察尽可能在某个区域内,水平线与竖直线在不同的层。
水平线与竖直线走在不同的层

可适当调整器件的方向来方便走线。
目的地相近的线要整齐。可以采用交互式多根线连接工具

如果线不可避免地要交叉,可以考虑绕大圈(当然要考虑线的属性)
如图飞线交叉了。可以绕圈。


审核编辑:黄飞