时间:2024-02-25 11:21
人气:
作者:admin
PCB(Printed Circuit Board)设计是电子产品制造中至关重要的环节之一。本文将探讨一个电子产品完整的PCB设计流程,并详细说明如何将PCB设计外包给专业公司的优点。从概念到成品,从需求分析到制造,我们将一一介绍每个步骤。此外,我们还将简要说明外包的优势以及提供外包公司所需的必要资料,以确保外包项目的成功。
一、PCB设计完整流程

1、概念阶段 需求分析:明确电路板的功能、性能、尺寸、电源要求等。 原理图设计:使用原理图设计软件(如Eagle、KiCad、Altium Designer等),绘制电路的逻辑图。 元器件选择:选择适当的元器件,考虑成本、性能、可获得性和供应商等因素。 2、原理图设计

元器件库创建:建立元器件库,以便在原理图中使用。 符号绘制:为每个元器件绘制符号,包括引脚号码、连接点等信息。 连接线绘制:将元器件符号连接起来,表示电路的逻辑连接。 标注和编号:为元器件和连接线添加合适的标签和编号,以便于识别和跟踪。

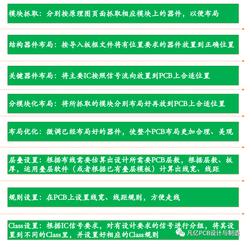
3、布局设计
PCB尺寸确定:根据需求,确定PCB的尺寸和形状。 元器件布局:将元器件放置在PCB上,考虑元器件之间的连接和信号路径。 电源和地线规划:设计电源和地线网络,以确保电路稳定供电。 散热设计:为热敏元器件提供散热解决方案,如散热片或散热器。 EMI和EMC考虑:确保电路满足电磁干扰(EMI)和电磁兼容性(EMC)要求。

4、线路布线
信号路径规划:确定信号线路的路径,以最小化干扰和交叉耦合。 差分对路线设计:对于差分信号,确保其在PCB上平衡布线。 信号完整性考虑:避免信号回声、信号耦合和其他信号完整性问题。 电源线和地线设计:确保电源线和地线足够稳定,避免电压降低和噪声。 布线规则检查:使用设计工具进行布线规则检查,以确保满足要求。

5、最佳实践
层次规划:考虑多层PCB来容纳更多的信号层和地层。 过孔和通孔设计:确定合适的过孔和通孔类型以满足连接需求。 元器件间距:避免元器件之间的过近布局,以便进行制板和焊接。 规则检查:定期进行设计规则检查以减少错误和缺陷。 版本控制:使用版本控制工具以跟踪设计更改和团队协作。


6、制板和组装
Gerber文件生成:生成Gerber文件,这是制板工厂用于制造PCB的文件格式。 制板厂选择:选择合适的制板厂,根据质量、成本和交货时间进行比较。 制板和组装:制造PCB板和焊接元器件,确保工艺符合要求。 质量控制:进行质量检查,包括连通性测试、功能测试和外观检查。 7、测试和验证 连通性测试:确保所有导线和连接正常。 功能测试:验证电路的性能和功能。 EMC测试:测试电路的电磁兼容性。 温度和环境测试:在不同温度和环境条件下测试PCB的性能。 二、外包PCB设计的优势 外包PCB设计可以带来多个优势,包括: 专业技能:外包公司通常拥有丰富的PCB设计经验和专业技能,可以提供高质量的设计。 成本效益:外包可以降低开发成本,因为您不需要建立和维护内部设计团队。 时间效率:外包公司通常能够更快速地完成设计,因为他们专注于此,而且有可能使用标准模块。 灵活性:外包公司能够根据项目需求提供灵活的设计解决方案,包括快速迭代和修改。 三、外包PCB设计所需资料

如果您决定外包PCB设计,您需要为外包公司提供以下关键资料: 项目需求文档:明确电路板的功能、性能、尺寸、电源要求和其他技术规格。 原理图:提供您已经设计的原理图文件,以便外包公司了解电路结构。 元器件清单(BOM):列出所有使用的元器件,包括型号、制造商和供应商信息。 特殊要求:如果有特殊要求,如特殊材料、层次结构或工艺需求,请明确说明。 设计规则:提供任何特定的设计规则或标准,以确保设计符合您的要求。 时间表:确定项目的截止日期和里程碑,以便外包公司可以合理安排工作。 预算:明确您的预算限制,以便外包公司可以提供适合的设计解决方案。 保密协议:如果设计包含敏感信息,确保签署保密协议以保护知识产权。 沟通计划:建立有效的沟通渠道,以便与外包公司保持联系,并定期跟踪项目进展。 更详细内容点击蓝色字体:《公司PCB设计需要外包,需要准备哪些资料给PCB设计公司呢?》
四、项目管理与合作
在外包PCB设计时,良好的项目管理和合作至关重要。确保与外包公司建立有效的合作方式,包括: 定期会议:安排定期会议以审查项目进展、解决问题和讨论设计细节。 里程碑:建立项目里程碑,以确保项目按时交付。 设计审查:参与设计审查,以确保设计符合您的需求。 反馈:提供及时反馈和指导,以确保项目朝着正确的方向发展。 变更管理:管理任何设计变更,并确保它们得到妥善处理。 质量控制:确保外包公司在设计和测试阶段执行高质量的工作。

五、总结 PCB设计是电子产品开发的关键环节,其流程包括概念、原理图设计、布局设计、线路布线、最佳实践、制板和组装、测试和验证等多个步骤。外包PCB设计可以提供专业技能、成本效益和时间效率的优势,但需要为外包公司提供清晰的项目需求和合作计划。通过了解PCB设计流程和准备外包所需资料,您可以确保项目的成功交付,从而推动电子产品的开发和制造。
审核编辑:黄飞