时间:2024-02-28 11:43
人气:
作者:admin
PCB 接地设计
优秀的PCB设计,不仅表现在电气性能指标上,还表现在EMC性能指标、抗干扰能力。而决定PCB指标非常重要的因素之一,就是PCB接地设计。
根据信号类别,接地可以分为模拟地、数字地;根据模块电路不同,接地又可以分为音频地、图像地、射频地、AC电源地、DC电源地等;而根据地的用途,可以分为信号回流地、滤波接地、屏蔽接地、保护接地、参考地平面等。
PCB设计时如何减少地阻抗,如何使不同的地平面之间等电位,在地分隔与参考地平面完整性之间如何平衡,以及跨分隔后如何处理信号回流路径面积最小化,接下来我们逐一分析举例。
一、如何通过 PCB 接地设计实现环路面积最小化
当信号的频率很低时,信号的回流主要沿最低电阻路径,即几何最短路径。当信号达到一定频率(F≥1MHz)时,信号的回流主要集中沿最低电感路径,返回电流主要沿印制线 下方回流,图中的虚线表示信号的回流。

当信号速率较高时,无论信号紧靠的是电源平面还是地参考平面,信号的返回电流总是沿紧靠的参考平面回流。
1.1、PCB 上的环路天线效应
PCB 上快速变化的电流回路,其作用相当于小回路天线,它会向外进行电磁场辐射(属于差模辐射方式)。辐射的电磁场强度与回路中电流的大小 I、回路的面积 A、电流的频率的二次方成正比。同理,PCB 上的信号回路(小回路天线)也会接收周围快速变化的电磁场,而产生干扰电流。
当出入 PCB 的电缆上存在共模电流时,会产生共模辐射。辐射的电场强度与共模电流的大小、共模电流的频率、线的长度成正比。同时,它也会对 PCB 上的电路产生共模干扰。

1.2、PCB 电流环路面积最小化设计
信号环路面积最小化是改善EMC性能指标非常经济有效的措施,而PCB电流环路面积的最小化设计就是利用磁通对消的原理,抑制空间电磁场的发射。PCB电流环路面积最小化设计,首先是识别电路中干扰源的电流环路(主要是高频电流环路);其次分析干扰源的电流环路PCB如何设计才能达到环路面积最小化;指导PCB Layout工程师进行PCB设计。
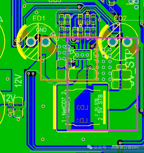
Buck DC-DC 电流环路面积 PCB 最小化设计举例:

通用 Buck DC-DC 电路设计
第一步:识别干扰源的电流环路:
通过分析可知,Buck DC-DC主要电流环路为开通环路、关断环路(续流环路),具体电流环路如图所示。

开通电流环路

续流电流环路
第二步:分析电流环路
对于开通环路来说,输入端高频滤波电容正极靠近电源引脚,滤波电容的接地端紧挨续流二极管正极。而对于续流环路来说,输出端高频旁路电容正极贴片滤波电感输出引脚,滤波电容接地端紧挨续流二极管正极。通过以上方式进行PCB设计,方可以实现输入输出 高频环路面积的最小化。
第三步:如何实现 PCB 电流环路面积最小化设计

备注: 双层板设计时,输出输入滤波电容接地端、续流二极管接地端、DC-DC IC 的接地保持在相同的层,同时彼此之间的连接保持最低阻抗,参考 Layout 如上图所示。
1.3、信号回流路径的 PCB 设计
多层板PCB设计,信号回流路径是沿最下方参考平面(电源平面&参考地平面)返回;双面板PCB设计,信号回流路径即可以选择沿最下方参考平面返回,又可以选择信号两侧地线做电流返回路径;单面板PCB设计,信号优选两侧包地线返回,也可以通过寄生电容沿附近的金属平面返回。
多层板信号返回路径 PCB 设计

多层板PCB设计时,信号回流路径沿最下方参考平面(电源平面&参考地平面)返回到源端是最优的设计。PCB设计过程中,应避免出现下方参考平面跨分隔的情况,例如上图。

多层板PCB设计时,当信号下方参考平面跨分隔不可避免出现时,可在信号布线两侧增加伴随地线,为信号提供回流路径。也可以在参考平面跨分隔的边缘,通过耦合电容的方式进行桥接。

多层板PCB设计时,信号有时不可避免的需要换层,同时参考平面也不可避免的需要换层,参考平面换层但未改变属性,只需要在信号换层过孔两侧增加地过孔伴随参考平面换层即可。若参考平面属性改变(由参考地平面改为参考电源平面),则需要在信号换层过孔两侧增加桥接电容连接两个不同属性的参考平面,例如上图。
双层板信号返回路径 PCB 设计:
双层板PCB设计时,由于受PCB层数的限制,很难保证有完整的参考平面为信号提供回流路径。故双层板PCB设计时,通常会选择信号两侧的地线作为回流路径。此设计方式要注意两侧包地线与参考地平面之间的等位问题,包地线与参考地平面之间存在电位差时,则会产生新的共模电流干扰,导致严重的辐射发射问题。
选择信号两侧包地线作为信号返回路径时,还注意包地线从源端到SINK端的完整性, 当信号底层出现严重的跨分隔时,需保证跨分隔前后地线、跨分隔部分地线与参考地平面的等电位。
1.4、芯片供电电源滤波电容接地设计:
芯片集成度越高,功能越强大,供电电源设计就越复杂,芯片电源设计的可靠性决定系统工作的稳定性。芯片供电电源的滤波与退耦设计是影响辐射发射的重要因素之一,供电电源电压的稳定性是导致 ESD 问题的重要因素之一。
针对芯片供电电源滤波电容与退耦电容的接地设计,应遵循如下设计规则:
芯片滤波电容接地端应直接过孔接参考地平面,避免接端子信号两侧包地线(双层板)防止信号包地线电位波动,芯片供电电压随之波动,导致芯片因欠压工作异常。
芯片供电电源应尽可能远离外部静电放电测试的端子,滤波电容接地端也应避免接静电放电测试端子外壳的顶层接地,避免静电放电过程中地电位波动,芯片供电电压随之波动,导致芯片因欠压工作异常。(也避免芯片电源噪声通过端子连接线向外辐射)
芯片滤波电容接地端应直接过孔接参考地平面,避免接内部互联插座信号两侧包地线 (双层板),尤其是直接接内部互联接座的接地引脚,防止芯片电源噪声通过滤波电容耦合到内部互联线,借助线缆向外辐射。
芯片不同模块供电电源滤波电容接地端,要采用单独过孔到参考地平面接地,避免不同电源滤波电容共用地过孔接地的情况,防止共用过孔产生的电源噪声串扰问题。
芯片供电电源滤波接地设计小结:
芯片供电电源滤波电容接地设计除遵循以上常规约束之外,还应该避免出现滤波电容通过较长PCB布线接参考地平面的情况;以及芯片不同模块供电电源滤波电容滤波后形成 的高频环路耦合。
1.5、外部端子连接器接地设计
外部端子连接器是静电放电的测试点,同时也是辐射测试的主要目标。因此外部端子连接器的接地设计,决定 ESD 测试和辐射测试是否顺利通过的重要支撑点。
对于外部端子连接器的接地设计,应遵循如下设计规则:
外部端子金属外壳接地引脚在顶层接地与芯片滤波接地进行分隔,芯片滤波电容接地端单独过孔到底层地平面接地。
当信号布线在顶层穿过外部端子下方时,外部端子顶层接地与信号布线间距应≧30mil,防止静电放电干扰在顶层耦合到信号布线上,造成 ESD 问题。
外部端子内部信号地与外部端子外壳接地进行在顶层进行分隔,防止静电放电过程造成信号地波动,造成信号传输错误。
外部端子信号脱锡焊盘尖峰避免正对外部端子接地,防止静电放电时地平面与信号之间产生尖峰放电,导致 ESD 问题。
当直通芯片或者芯片电源布线靠近外部端子布线时,外部端子地平面与直通芯片布线应保持≧30mil 的间距,防止静电放电问题。
1.6、信号包地线的接地设计
信号两侧包地线在双层板设计中,主要被应用于为信号提供回流路径,以及用于隔离信号之间的串扰。在多层板设计中,主要被运用于隔离信号之间的串扰,或者为跨分隔的信号提供回流桥接。基于包地线的功能用途,结合抗扰度测试及辐射发射测试的需要,包地线的接地设计应遵循如下规则:
信号包地线应禁止与外部端子的接地引脚(尤其是测试空气放电的引脚)在顶层直接连接,以防止静电放电干扰沿接地引脚到包地线,干扰到包地线两侧的敏感信号。
作为信号回流路径的包地线,应完整的伴随信号布线从源端到接收端,防止因包地线不完整而导致信号回流面积较大,导致的严重的辐射问题。
为敏感信号或者强干扰信号提供屏蔽的包地线,应保持整个线迹轨迹与参考地平面的等电位,防止因包地线阻抗较高(高频状态下)导致的隔离效果较差,甚至发生串扰。
作为信号回流路径的包地线,当出现跨分隔时,应使跨分隔前后的包地线与参考地平面保持等电位,防止因地电位差产生共模电流,导致严重辐射问题。 1.7、PCB 参考地平面的分隔设计
我们知道完整的参考地平面,可以为信号回流提供低阻抗路径。前面我们也提到不同信号共用回流路径时,较容易发生共地环路干扰。在PCB面积受限的情况下,我们通常会 采用参考地平面分隔的方式,解决不同信号之间共地环路干扰问题。对于参考地平面的分隔,应该遵循的原则是能完整就不分隔,强弱信号回流路径分隔,分隔兼顾静电电流泄放路径。
1.8、PCB 螺丝孔的接地设计
PCB接地螺丝孔主要作用是PCB板与金属背板之间建立等电位体,缩小高频环路面积,减小地平面噪声电流,切断噪声耦合路径。二是为静电电流提供低阻抗泄放路径,进行静电电流分流,减小PCB板上元件、信号的静电放电干扰。
接地螺丝孔数量的设置、摆放位置、接地螺丝孔的焊盘设计,是决定接地螺丝孔是否能够达到接地阻抗最小化设计的主要因素,所以在PCB设计时应给予重点关注。
螺丝孔可靠性接地设计案例分析:
由于接地螺丝是通过AC插座塑胶孔锁附于屏金属背板,屏金属背板凸包与板卡接地螺丝孔的接触面积较小,高频下接地阻抗较大,Y电容接地不良,辐射测试严重超标。
螺丝孔可靠性接地设计案例(三):

螺丝孔可靠性接地设计案例分析:
由于整机板卡锁附方式的多样性,接地螺丝孔设计应根据实际整机的生产锁附方式,选择恰当的接地方式,达到静电电流分流与缩小高频环路面积的目的即可。
二、屏蔽的接地设计 2.1、屏蔽的定义
屏蔽就是用导电或导磁材料制成的盒、壳、板等结构形式,将电磁干扰场限制在一定的空间范围内,使干扰场经过屏蔽体时受到很大的衰减,从而抑制电磁干扰源对相关设备或空间的干扰。
屏蔽是抑制电磁干扰源的有力措施之一。从屏蔽的侧重范围分为电场屏蔽、磁场屏蔽、电磁场屏蔽三种。电场屏蔽:即对静电场或交变电场的屏蔽,防止或抑制寄生电容耦合,隔离静电场或交变电场干扰。磁场屏蔽:用于防止磁感应,抑制寄生电感耦合,隔离磁场干扰。电磁场屏蔽:用于防止和抑制高频电磁场(电磁波)的屏蔽。
屏蔽体设计的性能通过屏蔽效能(SE)指标反应。屏蔽效能即屏蔽前后空间某点的电(磁)场强度之比,常用分贝来表示。
SE=20lgE1/E2 dB
2.2、电场屏蔽与接地设计
从场的观点看,电场屏蔽实质是干扰源发出的电力线被终止于屏蔽体内,切断干扰源的耦合路径或者与敏感设备的联系。从电路的观点看,屏蔽体起着避免或减少干扰源与敏感设备之间的分布电容的耦合

电场屏蔽的设计原则:
电场屏蔽可使用任何金属,对金属的厚度没有严格要求,只要有足够的强度即可以。屏蔽体要尽量靠近需要屏蔽的电路、元件,PCB 布线,屏蔽体要采用良好的接地。
屏蔽效果的好坏与屏蔽体的形状有最直接的关系,屏蔽体如果能够做成全封闭的金属盒最好,但在实际应用中要根据具体的情况而定。
对于低频电场屏蔽通常采用单点接地就可以了,例如开关变压器、PFC 电感等。而高频电场屏蔽就需要保证接地点的低阻抗,通常采用多点接地,例如:主芯片散热片的屏蔽,
硅高频头芯片的屏蔽等。多点接地可以减小接地阻抗,使屏蔽体与地之间形成等电位体。
2.3、磁场屏蔽
磁场屏蔽可分低频磁场屏蔽和高频磁场屏蔽两类。任何载流导体或线圈周围都会生磁场,磁场随导体电流的变化而变化,这种变化的磁场常对周围的电子线路或敏感器件造成干扰,强信号环路易形成磁场辐射,弱信号环路易受周围交变磁场的干扰。
2.3.1、低频磁场的屏蔽原理:
利用铁氧体材料、坡莫合金、硅钢片的高磁导率特性对干扰磁场进行磁场分流。磁导率越大、磁阻就越小,磁通主要选择通过高磁导率材料。如果磁场中存在高磁导率的磁场通路,则磁通相对通过周围空气的部分就大为减小,使得周围空间的磁场干扰也同时大为减小,客观上起到了磁场屏蔽作用。

低频磁场屏蔽示意图
2.3.2、高频磁场的屏蔽原理:
高频磁场屏蔽的原理:是屏蔽体利用电磁感应现象产生的涡流反磁场对原干扰磁场的排斥作用来达到屏蔽目的。屏蔽材料采用是低电阻率的良好导体,如铜、铜镀银等。
由法拉第电磁感应定律,闭合回路产生的感应电动势等于穿过该回路磁通量的变化率。感应电势伴生感应电流,感应电流产生的磁通要阻碍原来磁通的变化,与原来的磁通方向相反,即反磁场。

高频磁场屏蔽示意图
磁场屏蔽的设计原则:
对于低频磁场屏蔽采用高磁导率材料的选择非常重要,磁导率会随外界磁场强度的变化而变。当外加磁场强度较低时,磁导率会随磁场强度的增加而升高,而当外加的磁场强度超过某限值时,磁导率就会急剧下降,此时磁导材料发生了磁饱和,也意味着该材料同时失去了磁屏蔽性能。磁导率越高,越容易饱和,所以选择具有足够磁导率和饱和特性的磁导材料是低频磁场屏蔽的关键。高频磁场的屏蔽材料需要用良导体,以减小涡流阻抗,减小发热和损耗。同时,要尽量避免在垂直于涡流的方向上有缝隙,以免阻碍涡流电流的流动,影响屏蔽效能。由于高频电流的集肤效应,高频屏蔽盒无需太厚。
此外,屏蔽体是否接地不影响屏蔽效果,但由于电场屏蔽必须接地,故若将屏蔽体接地,就同时具有了电场屏蔽和高频磁场屏蔽的双重作用。
2.4、电磁场屏蔽
电磁场屏蔽分为近场屏蔽和远场屏蔽。对于近场,若辐射源为高电压小电流,主要考虑的是电场干扰;若辐射源为低电压大电流,主要考虑磁场干扰。在远场中,电场与磁场方向相互垂直,但相位相同,以电磁波的形式在空间向四方辐射能量。电磁波屏蔽主要是:利用电磁波通过金属等屏蔽材料时产生的入射损耗和反射损耗,来衰减电磁波的能量。低频电磁波的大量衰减有赖于反射损耗,而高频时的衰减则主要是吸收损耗的作用。屏蔽材料的选择对电磁场屏蔽效能的影响非常重要,有些金属对电磁波的吸收损耗很大,如镍钢合金、坡莫合金,但均价格昂贵。用任何金属,金属网与金属板相比,屏蔽效能差很多,在高频时更为明显。当需要采用金属网屏蔽时,常采用双层或多层金属网屏蔽方式。
审核编辑:黄飞
上一篇:贴片电阻在PCBA电路板中的作用
下一篇:BOOST拓扑PCB布线规则