时间:2023-11-16 17:25
人气:
作者:admin
有源音箱就是音箱与放大器的组合,因此有源音箱噪音分析与一般放大器噪音与放大器近似,分析、处理时可借鉴HIFI放大器。
噪音与放大器相生相伴,是无可避免的,这里讨论降低噪音,目的是将其降低至可接受的范围,而不是、也无法将其彻底根除,换句话说,信噪比只能尽量提高,但不能无限大。下面我们就先来从噪音产生根源与机理方面简要分析,然后再来了解一些经实践检验行之有效的防治措施。
一、电磁干扰及防治措施
1. 电磁干扰
电磁干扰主要来源是电源变压器和空间杂散电磁波。
有源音箱除极少数特殊产品外,多数是由市电提供电源,因此必然要使用电源变压器。电源变压器工作过程是一个“电-磁-电”的转换过程,在电磁转换过程中必然会产生磁泄露,变压器泄磁被放大电路拾取放大,终表现为由扬声器发出的交流声。
电源变压器常见规格有EI型、环型和R型,无论是从音质角度还是从电磁泄露角度来看,这三种变压器各有优缺点,不能简单判定优劣。
EI型变压器是常见、应用广的变压器。深圳各大音响制作厂家基本上是采用EI变压器。磁泄露主要来源E与I型铁心之间的气隙以及线圈自身辐射。EI型变压器磁泄露是有方向性,如下图所示,X、Y、Z轴三个方向上,线圈轴心Y轴方向干扰强,Z轴方向弱,X轴方向的辐射介于Y、Z之间,因此实际使用时尽量不要使Y轴与电路板平行。

环型变压器
环型变压器由于不存在气隙、线圈均匀卷绕铁芯,理论上漏磁很小,也不存在线圈辐射。但环型变压器由于无气隙存在,抗饱和能力差,在市电存在直流成分时容易产生饱和,产生很强的磁泄露。国内不少地区市电波形畸变严重,因此许多用家使用环型变压器感觉并不比EI型变压器好,甚至更差。所谓环型变压器绝无泄露,或是因媒介误导,或是因厂商出于商业宣传需要而杜撰,环型变压器磁泄露极低的说法只是在市电波型为严格的正弦波时才成立。另外,环型变压器还会在引线处出现较强电磁泄露,因此环型变压器的漏磁也是有一定方向性的,实际装机时旋转环型变压器,在某个角度上获得信噪比。
R型变压器可简单看做横截面圆型的环型变压器,但在线圈绕制手法上有区别,散热条件远比环型变压器为好,铁芯展开为渐开渐合型,R型变压器电磁泄露情况与环型变压器类似。由于每匝线长比环型变压器短,能紧贴铁心绕制,因此上述三类变压器中R型变压器 的铜损。
2.电磁干扰主要防治措施:
1)降低输入阻抗。
电磁波主要被导线及PCB板走线拾取,在一定条件下,导线拾取电磁波基本可视为恒功率。根据P=U^U/R推导,感应电压与电阻值的平方成反比,即放大器实现低阻抗化对降低电磁干扰很有利。
2)增强高频抗干扰能力
针对杂散电磁波多数是中高频信号的特点,在放大器输入端对地增设磁片电容,容值可在47--220P之间选取,数百皮法容值的电容频率转折点比音频范围高两、三个数量级, 对有效听音频段内的声压响应和听感的影响可忽略不计。
3)注意电源变压器安装方式
采用质量较好的电源变压器,尽量拉开变压器与PCB之间的距离,调整变压器与PCB之间的方位,将变压器与放大器敏感端远离;EI型电源变压器各方向干扰强度不同,注意 尽量避免干扰强度强的Y轴方向对准PCB.
4)金属外壳须接地
对于HIFI独立功放来说,设计规范的产品在机箱上都有一个独立的接地点,该接地点其实是借助机箱的电磁屏蔽作用降低外来干扰;对于常见有源音箱来说,兼做散热器的金属面板也需接地;音量、音调电位器外壳,条件允许的话尽量接地,实践证明,该措施对 工作于电磁环境恶劣条件下的PCB十分有效。
二、地线干扰及防治措施
1. 地线干扰
电子产品的地线设计是极其重要的,无论低频电路还是高频电路都必须要个遵照设计规则。高频、低频电路地线设计要求不同,高频电路地线设计主要考虑分布参数影响,一般为环地,低频电路主要考虑大小信号地电位叠加问题,需独立走线、集中接地。从提高信噪比、降低噪音角度看,模拟音频电路应划归低频电子电路,严格遵循“独立走线、集中一点接地”原则,可显着提高信噪比。
音频电路地线可简单划分为电源地和信号地,电源地主要是指滤波、退耦电容地线,小信号地是指输入信号、反馈地线。小信号地与电源地不能混合,否则必将引发很强的交流声:强电地由于滤波和退耦电容充放电电流较大(相对信号地电流),在电路板走线上必然存在一定压降,小信号地与该强电地重合,势必会受此波动电压影响,也就是说,小信号的参考点电压不再为零。信号输入端与信号地之间的电压变化等效于在放大器输入端注入信号电压,地电位变化将被放大器拾取并放大,产生交流声。增加地线线宽、背锡处理只能在一定程度上减弱地线干扰,但收效并不明显。有部分未严格将地线分开的PCB由于地线宽、走线很短,同时放大级数很少、退耦电容容量很小,因此交流声尚在勉强可接受范围内。
2.正确的布线方法是:
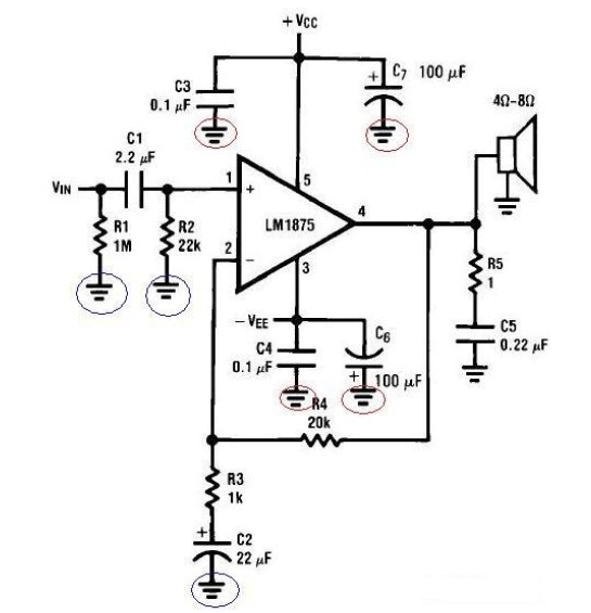
1)主滤波电容引脚作为集中接地点,强、弱信号地线严格区分开,在总接地点汇总。下面以常见的LM1875(TDA2030A)为例,以生产商推荐线路说明一下:

2030A推荐线路图
图中R1、R2是输入落地电阻,C2是直流反馈电容,接地点是小信号地,标记为蓝色,;C3、C4、C6、C7是退耦电容,接地端标记为红色,属电源地。正确的接地方式为:三个小信号接地点可混合在一条地线上,四个电源地汇集为另一条地线,电源地与小信号地在总 接地点处汇合,除总接地点外,两种地不得有其他连通点!
2)功放输出端的茹贝尔(zobel)移相网络(R5、C5)接地点处理方法较特殊,该接地点如并入电源地,地线电压扰动将经R4反馈至LM1875反相输入端,引起交流声;而并入小信号地的话,由于信号的相位、强度不一致,将导致音乐信号质量严重下降。因此,如印 刷电路板空间允许,能单独走线。下面结合几张实际的PCB板图来详细说明:

TDA2030 PCB图
这张PCB图中,存在明显的地线设计错误,小信号地与电源地完全重合,因此该板必然存在交流噪声,且不受音量电位器控制。图中C2、C3、C4、C5是退耦电容,C7、R2、C6、JP1脚、JP2第三脚等五个接地点则属小信号地,大小信号地重叠后通过跳线引至C8、C9的总接地点。同时,zobel移相网络接地点(C1第二脚)也混杂在一条地线上,必然使 实际情况更加复杂。

LM4766 PCB图
该图中,C5、C11、C12为OP退耦电容,接地端属电源地,图中用红色细线标记出电流走向;而R5、R6、R7、R9等HPF电路电阻接地端属小信号地,与C5、C11、C12等退耦地共用一条地线走线的话,退耦电容工作电流与地线内阻引起的压降势必会叠加在R5、R6、 R7、R9接地端,引发交流声甚至自激。
3)一张地线布线正确的PCB图,如下图:

地线布线PCB图
这张PCB中,大小信号地严格分开,同时采用了一些其他降噪手段,信噪比例很高,输入端开路时,实测输出端残留噪音不高于0.3mV,夜深人静时耳朵贴在扬声器单元上也没有任何噪声。为看图方便,仅画出一声道的地线做示范。C9、R1、C10及信号输入插座接地端是小信号地,通过红色地线接至总接地点,左侧地线是扬声器及zobel网络地,右侧地线是退耦电容的电源地,三条地线在主滤波电容C4的2脚汇合,实现真正意义上的“一点接 地”。
三、机械杂音及防治措施
1.机械噪声
有源音箱将音箱与放大器集成在一起,因此有部分噪声是特有的。常见的机械噪音来源是电源变压器。前面说过,电源变压器工作过程是“电-磁-电”转换的过程,电磁转换过程中,除产生磁泄露外,交变磁场会引起铁芯震动。老式镇流器日光灯工作时镇流器会发出嗡嗡声,使用日久后声音还会增大,就是因为铁芯受交变磁场吸斥而引发震动。
制作精良的变压器,铁芯压的很紧,同时在下线前要经过真空浸漆工艺处理,交变磁场引起的铁芯震动很小;如变压器铁芯松动、未压实,通电时引起的振动会比较强(想象一下理发店的电推子)。许多低价变压器为节约工时仅做“蘸”漆而未做“真空浸漆”处理,铁芯振动更严重。音箱箱体有一定的助声腔作用,变压器振动引起的空气扰动传导到扬声器振膜上,听起来与电磁干扰引起的噪音非常相似。年前修理一套交流声严重的有源音箱,遍查电路找不到原因,无意中将扬声器连线碰断,噪音几乎未降低,终确认是变压器作怪。
这种情况在有源音箱上是普遍存在的,变压器品质高低只对终引起的振幅大小有影响,即使价格非常昂贵的电源变压器也存在振动,因此绝大多数有源音箱主箱噪音水平逊于副箱。
2.电源变压器导致的机械杂音防治措施:
1)选择品质较好、工艺严谨的变压器,降低变压器自身振动,这也是有效的措施
2)在变压器与固定板之间增加减震层,选用弹性的软性材料如橡胶、泡棉等,切断变压器与箱体之间的震动耦合通道。
3)选择有一定功率裕量的变压器,变压器工作越接近额定上限,震动越大。功率裕量大的变压器不易出现磁饱和,长期工作稳定性好,发热量相对较小。
还有种常见的机械噪声来源于电位器。市售有源音箱绝大多数使用旋转式碳膜电位器,随使用时间的推移,电位器金属刷与膜片之间会因灰尘沉积、膜片磨损产生接触不良,在转动电位器时会有很大的噪音产生,磨损严重的电位器甚至在不转动时也会有噪声。
另外,还有些较特殊的动态杂音需简述一下:部分有源音箱箱板之间接合不牢靠,或是用家自行拆箱后未压紧安装螺丝,在播放动态稍大的音乐时有杂音产生;或是由于加工手段不完善,箱体存在不同程度的漏气;倒相管两端未做双R或指数型开口,大动态时气流在此急剧压缩、膨胀产生噪声。
上文从噪音产生根源与机理方面简要分析一下,并提出一些经实践检验行之有效的防治措施,以期能对所需要的人带来帮助。