全球最实用的IT互联网信息网站!

AI人工智能P2P分享&下载搜索网页发布信息网站地图

当前位置:诺佳网 > 电子/半导体 > PCB设计 >

Clock时钟电路PCB设计布局布线要求

时间:2023-11-16 17:17

人气:

作者:admin

标签: 晶体  晶振  时钟芯片 

导读:晶体电路布局需要优先考虑,布局整体紧凑,布局时应与芯片在同一层并尽量靠近放置,以避免打过孔,晶体走线尽可能的短,远离干扰源,尽量远离板边缘...

时钟电路就是作为计时功能准确运动的振荡电路,任何工作都是依照时间顺序,那么产生这个时间的电路就是时钟电路,时钟电路一般是由晶体振荡器/谐振器控制芯片/RTC芯片以及匹配电容组成。

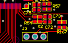
如图1所示

wKgaomVV21mAM2DxAAA70UBcktg010.png如图1

针对时钟电路PCB设计有以下注意事项:

1、晶体电路布局需要优先考虑,布局整体紧凑,布局时应与芯片在同一层并尽量靠近放置,以避免打过孔,晶体走线尽可能的短,远离干扰源,尽量远离板边缘;

2、如果出现晶体电路在布局过程中与芯片放置在不同层的情况,应尽可能的让靠近芯片,让走线变短,并需要将晶体走线全程进行包地处理,以避免被干扰;

3、晶体以及时钟信号走线需要全程包地处理,包地线每隔200-300mil至少添加一个GND过孔,并且必须保证邻层的地参考面完整,如图2所示;

4、晶体的当前层可围绕其进行GND走线形成地环,在地环放置GND过孔,连接到相邻的GND平面层,用以隔离噪声;

如图2所示

wKgZomVV3c6ANWK3AAAwgSZ_Yyg383.png如图2

5、时钟走线Xin与Xout以及晶体下方投影区域禁止任何走线,避免噪声耦合进入时钟电路;

6、晶体下面相邻层必须保证完整的参考平面,避免出现跨分割现象,有助于隔离噪声,保持晶体输出。

如下图3所示

wKgZomVV3f6Af3e0AAA7pso-0U0428.png如图3
温馨提示:以上内容整理于网络,仅供参考,如果对您有帮助,留下您的阅读感言吧!
相关阅读
本类排行
相关标签
本类推荐

CPU | 内存 | 硬盘 | 显卡 | 显示器 | 主板 | 电源 | 键鼠 | 网站地图

Copyright © 2025-2035 诺佳网 版权所有 备案号:赣ICP备2025066733号
本站资料均来源互联网收集整理,作品版权归作者所有,如果侵犯了您的版权,请跟我们联系。

关注微信