时间:2023-11-02 08:25
人气:
作者:admin
高精度三线制PT100测温电路容易遇到PCB走线电阻差异导致的测量精度下降问题,看似简单的走线,可能引入0.1℃及以上偏差。本文进行量化分析,并探讨相应的解决方法。
PCB走线电阻的影响程度
PT100三线制测量方法,通过引线电阻相减的方式,抵消引线电阻。当三根引线的阻值不相等时,则引入测量误差。PCB的输入端子至ADC走线,是PT100引线的一部分,同样会引入测量误差。误差值可以通过走线阻值的差值和PT100的平均温度系数换算。
PT100的平均温度系数为0.385Ω/℃,38.5mΩ对应0.1℃的温度变化。PCB走线考虑常用的10mil线宽、1oz铜层厚度,如果走线长度差异为25mm,其直流电阻为42.6mΩ,换算成温度偏差为0.11℃,是一个明显的误差。走线长度差异为5mm,直流电阻变为8.5mΩ,换算成温度偏差为0.02℃,则基本可以忽略。

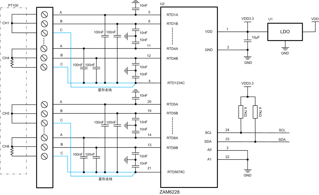
星形走线和等长走线
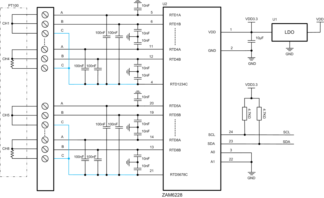
PT100的三线制测量电路,在多通道应用时,激励电流的返回路径为多个通道共用。该返回路径在PCB上共用走线时,走线长度将更长。以 高精度测温模块ZAM6228 为例,下图中,如果通道CH1离ADC近,它的A、B线PCB走线短,C线由于4个通道共用,需要在PCB上需要额外经过另外3个通道CH2~CH4的接线端子,走线更长。使用常规的5.08mm间距工业端子时,每个通道有3个位端子,C线PCB走线长度多出3*3*5.08=45.7mm,如果用10mil走线宽度,对应的温度偏差约为0.2℃。
在PCB上使用星形走线,并通过PCB软件做等长走线,可以轻松解决走线电阻引入温度偏差的问题。以高精度测温模块ZAM6228为例,下图中,星形走线是指每通道的C线单独从模块引脚走线至对应的输入端子。而每个通道的A、B、C三根线,通过PCB软件做等长走线,可以使得走线长度差异小于5mm。
ZAM6228模块的评估板使用了星形走线和等长走线,如下图所示。经测试,PCB走线引入偏差不到0.01℃,对于模块自身0.02%+0.1℃的测温精度,可以忽略,可以完整的得到高测温精度。

下一篇:柔性线路板三种主要功能叙述