时间:2023-11-08 15:08
人气:
作者:admin
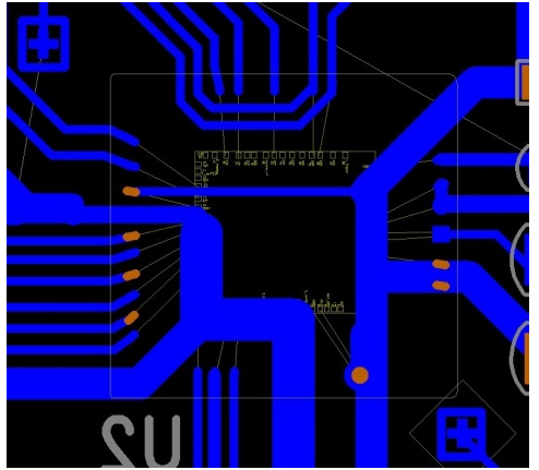
1.基板中,DIE的焊盘必须与绑定线的方向一直,且引出的连线也需要和焊盘方向一直,对于每一个DIE,都必须在其对角线位置放置一个十字形焊盘作为绑定时的对准坐标,该坐标需要连线附件的网络,一般都选择地(必须有网络,否则十字架将无法出现),且为了防止该十字架被铜皮淹没导致无法准确定位,一般用禁止铺铜板框将其包围起来。DIE的绑定要注意到没有用到的焊盘即没有网络连接的焊盘需要删除掉。如下图所示。

2、基板的制作工艺特殊,每条线都必须是由电镀线采用电镀的手法将铜材质浇筑以至形成焊盘和走线,或者其它一切的需要用到铜的地方。这里必须注意到,就算是没有电气连接即没有网络的焊盘,都必须在eco模式下,将焊盘拉出板框外来将该焊盘镀铜,否则将出现该焊盘无铜的结果。且拉出板框的电镀线必须有一个在其它层的铜皮标识出其腐蚀的位置,这里用第七层的铜皮标识。一般而言,该铜皮超越板框靠里0.15mm,而铺铜的边缘距离板框约为0.2mm距离。
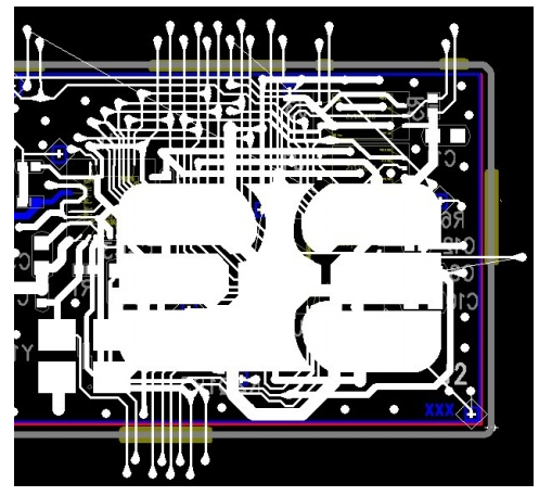
3、板框内,要确定正负面,将所有器件都摆放在同一面,该面用三个XXX标识,如下图所示。

4、基板所用的焊盘比起一般焊盘较大,有特殊的封装,为CX0201,X标识与C0201的区别。整理如下:
0603焊盘:1.02mmX0.92mm焊盘的开窗面积:0.9mmX0.8mm,两焊盘的中以距为1.5mm。
0402焊盘:0.62mmX0.62mm焊盘的开窗面积:0.5mmX0.5mm,两焊盘的中以距为1.0mm。
0201焊盘:0.42mmX0.42mm焊盘的开窗面积:0.3mmX0.3mm,两焊盘的中以距为0.55mm。
5、DIE的要求如下:绑定焊盘(单根线)尺寸0.2mmX0.09mm90度,各焊盘的间距做到2MILS,内排的地线和电源线焊盘宽度也要求做到0.2mm。绑定焊盘的角度要根据元件拉线的角度来调整。做Substrate时绑线不易太长,主控DIE与内层绑定焊盘距离为0.4mm,FLASHDIE与绑定焊盘距离为0.2mm。两者绑线长不宜超过3mm。两排绑定焊盘之间的间距应相隔0.27mm以上。
6、SMT焊盘与DIE绑定焊盘以及SMT元件之间都要保持在0.3mm以上,一个DIE的绑定焊盘与另一个DIE的距离也要保持在0.2mm以上。信号走线为2MILS,间距为2MILS。主要电源走线做到6-8MILS,尽量大面积铺地。无法铺地的地方可以铺电源和其他信号线,以增强基板的强度。
7、布线时要注意过孔与焊盘,走线,金手指不能距得太近,相同属性的过孔子与金手指也至少要保持0.12mm以上,不同属性的过孔尽量远离焊盘和金手指。过孔做到外孔0.35mm内孔做到0.2mm.铺铜时也要注意铺铜与金手指不能距得很近,一些碎铜要删掉,并不允许有大面积没到铺到铜的地方存在。
8、铺铜时要用网格,比例在1:4也就是说COPPERPOUR为0.1mm而COPPER为0.4mm覆铜角度改用45度。
铜皮为图所示。
上一篇:硬件方面六点注意
下一篇:多种PCB制作方法和工艺