时间:2023-11-13 14:06
人气:
作者:admin
PMU(Power Management Unit)电源管理单元是一种集成在计算机、手机等电子设备中的芯片,用于管理设备的电源供应和功耗控制。
PMU主要具有以下功能:
1. 供电管理:PMU负责向设备的各个部分提供适当的电源电压和电流。
2. 电源切换:当设备从电池供电切换到外部电源供电(如插入电源适配器)或者从外部电源切换到电池供电时,PMU可以自动进行电源切换。
3. 电池管理:PMU可以监测电池的电量,并向用户提供电池电量的实时信息。同时,PMU还可以对电池进行充电和保护,如过充保护和过放保护。
4. 电源优化:PMU可以根据设备的工作状态和用户设置,对设备的功耗进行智能调整,从而延长电池寿命或提升设备性能。
5. 硬件保护:PMU可以监测设备的温度、电流和电压等参数,并在异常情况下采取相应的保护措施,以确保设备的稳定运行和安全性。
总之,PMU作为设备的电源管理核心,可以有效控制设备的电源供应和功耗,提高设备的性能和续航时间,同时保护设备和用户的安全。
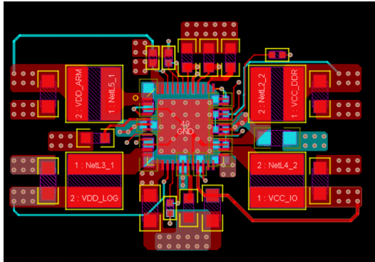
PMU的组成:
1.DCDC电源电源模块
2.LDO低压差线性稳压模块
3.控制电路等等




在PMU电源布局需要注意的事项有:
1.先处理DCDC部分,电感与焊盘管脚连接处的线越短越好。
2.相邻电感需要垂直摆放
3.然后把DCDC对应的其他电路摆进去
4.注意电感需要和芯片保持间距,还有其他信号需要连出去


5.DCDC处理好之后处理LDO电源模块,小电容可以放置在背面,注意离扇热焊盘保持间距,因为最后扇热焊盘需要打孔
6.电感底下不要放置任何元器件
7.器件与芯片保持间距,留出扇孔空间
8.最后把其余控制部分的器件摆进去里面,在整体做一个优化调整

在PMU电源布线需要注意的事项有:
1.先对DCDC电源部分进行扇孔,电源输出要短且粗,需要满足电源载流要求
2.由于电源需要给其它电路模块供电,所以在输出的最后一个滤波电容后方进行打孔,GND部分也是如此,通常电源打多少个孔,GND也是需要打这么多孔

3.接下来可以从左上角管脚开始,从左到右(PMU需要按照PCB管脚位置一步步处理,并不是按照原理图顺序)从上到下做一个顺时针或者逆时针的扇孔即可
4.注意反馈元器件需要靠近芯片管脚进行摆放,反馈线不要经过大电流功率平面
5.电源输入需要算电流大小,然后打上相应数量的过孔

6整体扇出之后需要对散热焊盘打上GND过孔辅助散热。
7.所有带有网络的焊盘都需要进行扇出
8.对整体进行检测,检测是否满足载流要求以及设计是否合理


本文来源凡亿
审核编辑:汤梓红
上一篇:PCB中晶振时钟设计原理图
下一篇:返工PCB电路板的6个技巧