时间:2023-10-17 11:33
人气:
作者:admin
二:什么情况需要打孔
在别人的板子上我们经常能见到封面这样的打孔,打得想筛子一样。不把板厂的钻头磨坏不罢休,那么究竟什么时候需要打孔,怎么打孔?
我们知道接地孔有利于减短地的回流路径 ,增加屏蔽,散热,看起来牛逼等等功效。但是我常常讲“戏说不是胡说,改变不是乱编”,打孔不是瞎打。主要有以下几种种情况打孔
关于前三种我就不再赘述了。主要说后面两种:

这种线就像天线一样可以接受外部的电磁信号。我们都知道,当无线电频率高,需要的天线尺寸就短,但是信号的传播距离就受限。我们这里的这条线比较长,可以接收比较低频的无线电(自行想象下过去收音机的天线长度和现在4G手机的天线长度),正因为低频无线电的穿透性好。所以,更容易造成干扰(无线电耦合在地上使得地产生波动)。
为了避免这种天线效应。我们只需要简单的打孔。这样这个天线就会变成地线。就能尽可能的避免天线效应。

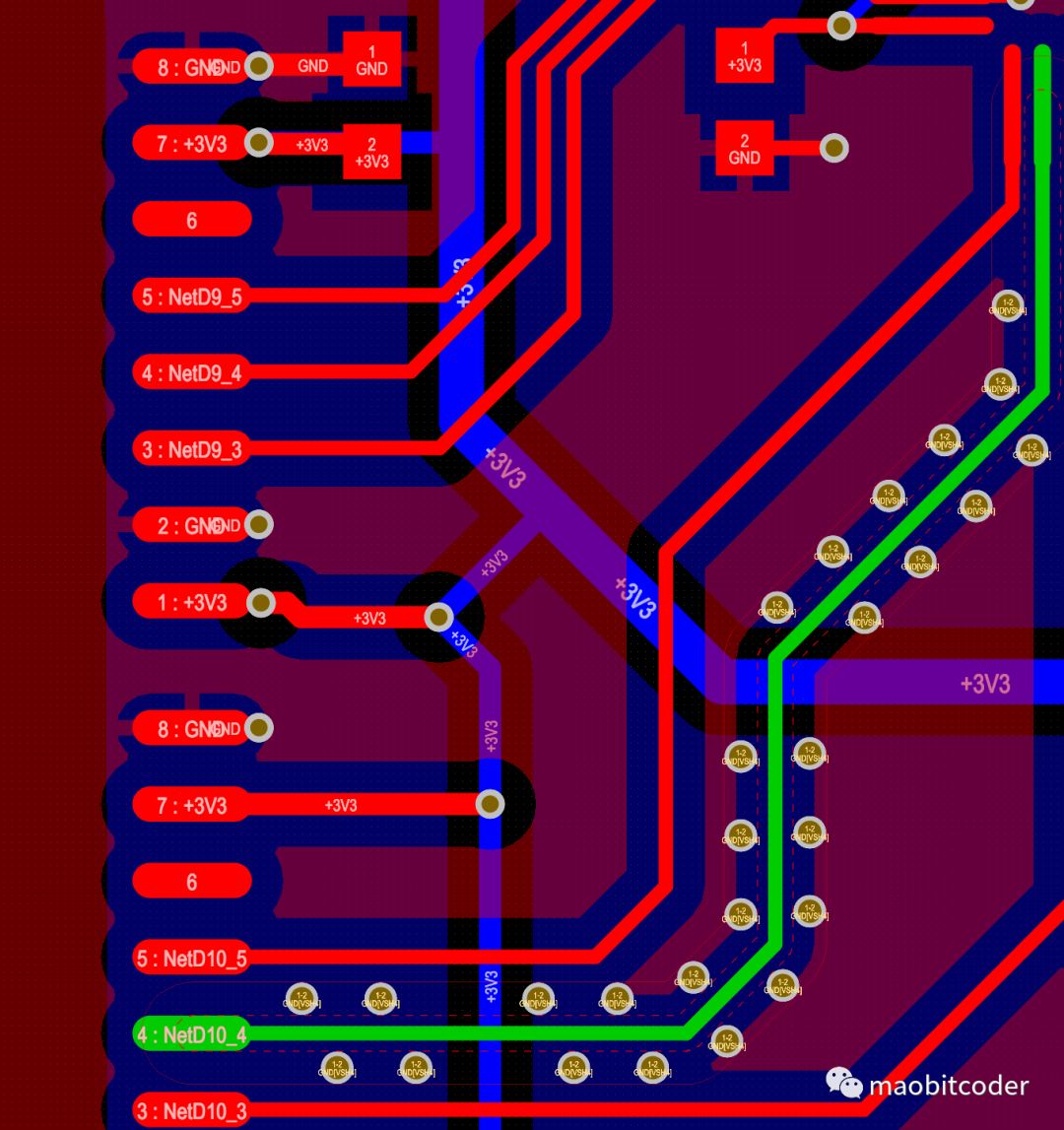
图中的绿色信号线为敏感信号。周围用地做了一个屏蔽。

当然了需要地孔的场合还有很多(例如高频或者小信号处理的屏蔽罩)。在这里就不讲了。
二:如何打孔
讲了那些情况下的接地处理 接下来讲怎么高效,方便的打孔


可以很快捷的实现打成这样。当然了多次阵列粘贴就能有更多花样。你问我啥时候需要打一圈孔?嗯,就我的画板经历来看想玩花活的时候用。


约束一个区域。然后自己试试就发现了这个工具怎么用。反正嘛随便点点试试又不会怀孕。这种方式就可以快捷实现对对一大片区域打孔。
一般在使用中交叉使用第一种和第三种就可以了。
选中要屏蔽的线然后用这个选项

这些选项一看就差不多能懂。然后就成了。