时间:2022-07-18 14:59
人气:
作者:admin
芯炽SC3794是适合高精度测量应用的低功耗、低噪声、完整模拟前端,内置一个低噪声24位ΣΔ型ADC,其中含有3个差分模拟输入,还集成了片内低噪声仪表放大器,因而可直接输入小信号。
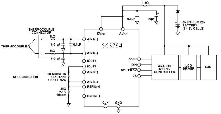
SC3794还内置基准电压源、时钟和激励电流,从而大大简化了热电偶系统设计。下图所示电路是一个基于24位Σ-Δ型ADC SC3794的热电偶测量系统:

利用SC3794进行热电偶测量
SC3794的功耗仅350μA,因而适合低功耗应用,例如整个发送器的功耗必须低于4mA的智能发送器等。SC3794还具有关断选项,在这种模式下,整个ADC及其辅助功能均关断,器件的功耗降至1μA。
SC3794提供一种集成式热电偶解决方案,可以直接与热电偶接口。冷结补偿由一个热敏电阻和一个精密电阻提供。该电路只需要这些外部元件来执行冷结测量,以及一些简单的R-C滤波器来满足电磁兼容性(EMC)要求。
SC3794完整热电偶测量系统电路描述
测试电路不包括线性化功能,因此,本电路的有用测量范围是0℃到+60℃。在该温度范围内,热电偶产生0mV至2.4mV的电压。内部1.17V基准电压用于热电偶转换。因此,SC3794的增益配置为128。
SC3794采用单电源供电,热电偶产生的信号必须被偏置到地以上,从而处于该ADC支持的范围。对于128倍的增益,模拟输入端的电压必须在GND+ 300mV至AVDD–1.1V范围内。
SC3794片上集成的偏置电压发生器偏置热电偶信号,使其共模电压为AVDD/2,确保以相当大的裕量满足输入电压限值要求。
SC3794的1mA激励电流用于为热敏电阻和2kΩ精密电阻供电。基准电压利用该2kΩ外部精密电阻产生。这种架构提供一种比率式配置,激励电流用于为热敏电阻供电,并产生基准电压。因此,激励电流值的偏差不会改变系统的精度。
SC3794以16.7Hz的输出数据速率工作。每读取10个热电偶转换结果,就读取1个热敏电阻转换结果。
SC3794的转换结果由模拟微控制器处理,所得的温度显示在LCD显示器上。

采用SC3794的完整热电偶测量系统
综上,该热电偶设计采用6V(2节3V锂电池)电池供电。一个二极管将6V电压降至适合SC3794和模拟微控制器的电平。模拟微控制器电源与SC3794电源之间有一个RC滤波器,用以降低进入SC3794的电源数字噪声。
注:如涉及作品版权问题,请联系删除。