时间:2023-06-09 15:13
人气:
作者:admin
随着应用市场的更新迭代,以及个性化的追求,也为了方便快捷和减小理发成本,越来越多人崇尚自己动手修理发型,特别是家有小孩和老人的家庭,更爱自己动手理发。
一款好的电推剪理发器,需要具备低噪音,响应迅速、电机驱动安全稳定等特点,可大大提升剪发效率的同时兼顾安全性。雅欣小谭将为大家介绍一套完整的电推剪方案。其中涉及,电源管理芯片,单片机,PCB文件等内容。我们将带着疑问接着往下看,升压芯片如何升压为电机供电,带动电机工作?
一.原理及组成部分:电机、刀头、电路板、锂电池
电路板有电源升压芯片FP6277、单片机FT61E143、Type-C充电口、充电芯片、充电保护芯片、LED灯等等。
1.电机驱动:剪发器内部装有电动马达,电机启动后,驱动刀头产生上下运动,完成剪发或剃须的过程。
2.单片机FT61E143:单片机的最小系统是剪发器的控制中心,控制电机马达的启停、转速、负责电源控制、电机控制、温度控制、过载保护、噪音控制等多项功能,实现剪发器的高效、稳定和安全的工作。
3.刀头:剪发器的刀头通常由刀片和固定刀板组成,刀片通过电机驱动产生上下移动,从而完成对发丝的剪切。
电路板框架:
电路板框架二.功能及作用
1.锂电池:为整个剪发器供电。
2.电源控制:FP6277主要用于电池充电和电源管理功能。电路板上的电源IC可以将电源电压调整为合适的电压条件,以满足电机的工作需求,并进行过流、过压等保护。
3.电机控制:电路板上的电机驱动模块控制电机的正反转和转速,从而控制剪刀的运动。
4.单片机:用来传输信息、处理信息。
5.温度控制:FP6277采用了温度控制技术,可以根据温度变化自动调整电流和电压,防止设备过热。
三、FP6277的特点
它采用了高效、稳定的电压调节器,可以帮助设备提高性能和延长电池续航时间。
多种保护功能:FP6277包括多种保护功能,如欠压保护,过流保护,短路保护,过温保护等,可以保护设备免受损坏。
雅欣电子电路板及产品实图四、利用FP6277升压芯片带动电推剪的具体实现介绍
众所周知,PCB板上的各个元器件相互分工配合,构成了一个完整的运行电路。接下来我来介绍一下怎么利用FP6277的升压性能带动电推剪。首先单节锂电池的标称电压为3.7V,正常的电压范围是2.5V-4.25V,这个电压根本不足以驱动电推剪的电机运转。这个时候FP6277就起到了至关重要的作用,首先2.5V的输入电压 经过电容滤波电路,去除掉共模噪声和高频信号,使输入电压更加平稳,通过MOSFET Q1开关管导通和截止来实现步进升压,然后通过控制MOSFET 管的导通和截止时间,实现高效升压至马达能运行的驱动电压,最后通过在电流环路中加入一个可编程比例放大器来控制芯片的输出电压:当输出电压超过设定值时,反馈回路会将PWM脉冲宽度减小,从而降低输出电压;当输出电压稍微低于设定值时,PWM脉冲宽度增大,从而提高输出电压。
五、升压芯片FP6277的具体参数
FP6277是台湾远翔的一款同步整流升压IC,封装为SOP-8(EP),它的PWM电路内置 30mΩ高压侧开关和 30mΩ低压侧开关,使该调节器具有很高的功率效率。内部补偿网络也将外部元件的数量减少到只有 6个。内线 0.6V电压连接到误差放大器非逆变输入作为精密参考电压。
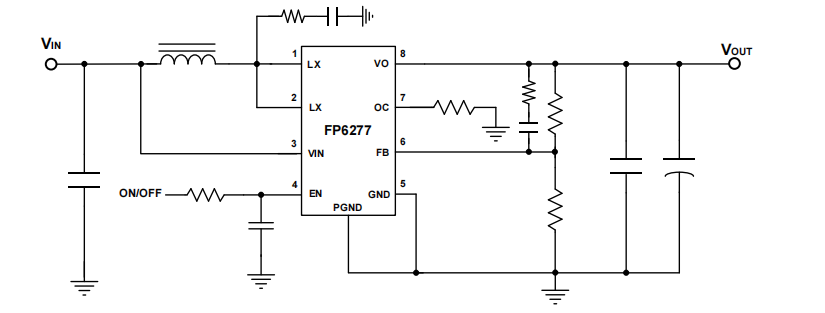
FP6277XR-G1 线路图六、FP6277的其他实际运用
1.便携式电子设备:例如智能手机、平板电脑、移动电源等;
2.家用电器:例如空气净化器、加湿器、除湿机、电风扇等;
3.电动工具:例如电钻、电锤、电动割草机等。
雅欣电子是台湾远翔的一级代理,除FP6277XR-G1以外,还有同类型芯片可供选型参考,供电范围DC2.5-24V,支持输出5V/9V/12V/20V/24V/48V等电压参数。
具体参考下列选型表:

以上就是雅欣电子电推剪理发器方案开发的全部内容分享,如果您有DCDC升压芯片需求,欢迎和雅欣小谭联系!
深圳市雅欣控制技术有限公司,在芯片行业深耕二十载。是Feeling和MST在深圳的一级代理商。致力于推广销售电源管理芯片、LED驱动芯片和霍尔开关系列产品,为您提供最优化的解决方案、最优质的产品及咨询服务。