时间:2023-06-28 14:13
人气:
作者:admin
主要对于DCDC降压回路的了解,对外围器件的参数选着,以及对MC34063芯片的工作原理了解,相关规格书参数我以上传,可以看我发的资料。
DCDC了解

电源电路24v转5v

MC34063AP芯片内部逻辑图
工作原理

比较器

计算公式

分压电阻
1.25V是比较器的同向输入端,根据“虚短”特性
虚短特性V+=V-=1.25V
所以5脚的反馈端电压1.25V
24V转5V计算
1.25(1+3.6/1.2)=1.25*4=5V
①振荡器与限流电阻

原理图

振荡器
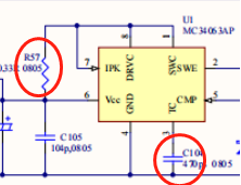
MC34063AP的振荡器由③脚外接定时电容C104(470pF)及内部电路组成,其充、放电过程由内部振荡器决定。定时电容上的电压波形为频率约为75kHz的锯齿波。
振荡器工作时,电容C104充电,形成锯齿波形的上升沿,振荡器输出高电位;当电容C104放电时,振荡器输出低电位。
原理图中电阻R57(0.33Ω)的作用是:峰值电流检测,电阻R57调节输出负载电流同时当芯片6与7脚之间电压300mV

规格书参数

计算公式
此处的电阻为0.33Ω,最大负载输出电流为0.3V/0.33Ω=0.91A
即通过电阻R57的电流超过0.91A时,无论电容是充电还是放电,振荡器都停止工作。

规格书说明
②.锁存器

与门和RS触发器组成,作用是在开关周期内保持输出级的工作状态。当锁存器的输出为高电位时,则输出级的开关管Q2、Q1导通
锁存器的复位输入端与振荡器输出端相连,且低电平有效。
同时振荡器的输出与非门的输入相接,以保证振荡器输出低电位时与门输出低电位,使置位端无效,从而保证了开关管在这种状态下不导通。
输出开关管Q2、Q1的导通条件是:振荡器输出高电位且比较器输出高电位,即定时电容充电且反馈电压小于基准电压。
③.电感和肖特基二极管


Q2和Q1两级三极管复合构成功率输出级,工作于开关状态
L1(1.5mH)是储能电感,D8(FR207)是肖特基二极管。当Q2、Q1饱和导通时,L1电流增加,将电能转化为磁能储存起来,此时D8截止;
当Q2、Q1截止时,L1释放磁能,D8导通,维持电压基本不变;C102(104pF)为+5V滤波电容。
电感计算如下:






电感计算结果
肖特基二极管:
续流二极管V1一般选恢复时间短、正向导通电压小的肖特基二极管,若选择普通的二极管则会使DC-DC的效率降低5~10%
肖特基二极管在降压电路中作为电感电流的续流作用。
5V滤波电容计算:





电容计算结果
DC/DC优缺点
优点:具有高效率、高输出电流、低静态电流等,输入电压范围较宽。
缺点:负载响应比 LDO 差,输出纹波比 LDO 大,外围元器件较多,成本相对较高。
审核编辑:汤梓红
上一篇:射频电路PCB布局布线注意事项
下一篇:浅谈印制电路技术发展