时间:2023-06-30 11:50
人气:
作者:admin
一、单向电平转换电路
1、使用电阻分压转换电平
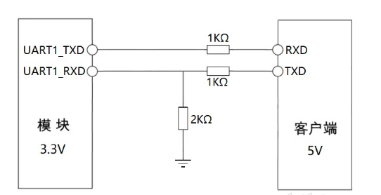
这种方案应该是最便宜的一种了,只使用了电阻这一种器件,如下图所示。我们分析一下这个电路,当3.3V电平模块向右侧发送数据的时候只通过限流电阻,到达右侧时的电平在客户端的接收范围内。当5V电平客户端向左侧发送数据时通过两个电阻分压,左侧接收端电压5V*2K/(1K+2K)≈3.3V。

这种方案的优点不言而喻就是成本极低,只需三个小电阻,同时方便布局,在PCB板上也不占用空间。当然缺点也是大大的,为了降低功耗那么分压部分的电阻值不能选择太小,这就导致了驱动能力不强同时速度上也不能太快,因为有寄生电容的影响。再一个就是完全没有隔离会有电流串扰,左右相互影响。
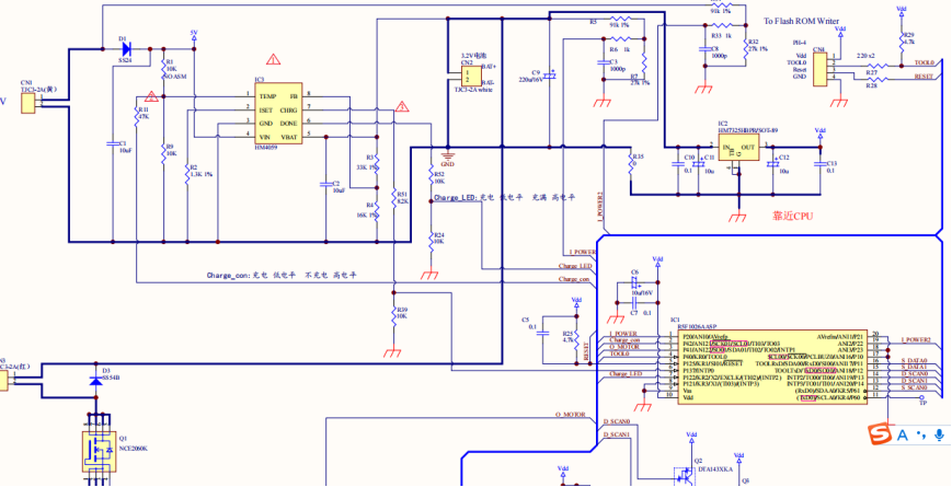
实际应用电路

充满电后IC2 6脚(DONE)输出5V通过R52、R24两个10K电阻分压成为CPU可识别的高电平2.5V
2、二极管构成的单向电平转换电路

工作原理:如图所示是使用二极管钳位的方法进行电平转换。
如图1为使用二极管钳位的方法进行电平转换。如图1是3.3V转5V,当3V3_VIN电平为高时,5V_VOUT=3.3V+Vd(D2)=3.3+0.7≈4V,到达5V的高电平阈值,当3V3_VIN电平输出为低时,5V_VOUT输出电压约=Vd(D2)≈0.7V,在低电平阈值范围内。
如图2是5V转3.3V,当5V_VIN输入是高电平时,3V3_VOUT=3.3V+Vd(D3)≈4V,当5V_VIN输入为低电平时,3V3_VOUT=0V。
举例:

工作原理
如图6中单片机的RXD为3.3V, 终端设备的TXD为5V。当终端设备输出为5V信号时,二极管D1不通,RXD通过上拉电阻R1被拉到单片机可接受的3.3V电平;当终端设备输出为低时,二极管D1导通,RXD通过二极管被拉至低电平,不过此时的低电平为二极管的正向导通压降,这个值一定要在单片机所能识别的低电平范围之内。
(1)终端设备RXD和单片机TXD直接连接的,所以终端设备能识别的高电平的最小阈值应该小于等于3.3V。
(2)单片机所能识别的低电平最大阈值应该大于等于二极管的管压降。
(3)考虑通信速率与低电平电压幅值,二极管选用高速肖特基二极管,并且VF尽量小。
优点:(1)漏电流小:由于二极管的漏电流非常小(uA级),可以单向防止电源倒灌,防止3.3V倒灌到5V。
(2)容易实现:二极管、电阻采购容易,占用面积小。
缺点:(1)电平误差大:主要是二极管的正向压降较大,容易超出芯片的工作电压范围。
(2) 单向防倒灌:只能单向防止倒灌,不能双向防止倒灌。
(3) 速度和驱动能力不理想:由于电阻限流,驱动速度和能力均不理想,只能应用在100K以内的频率。
3、三极管构成的电平转换电路

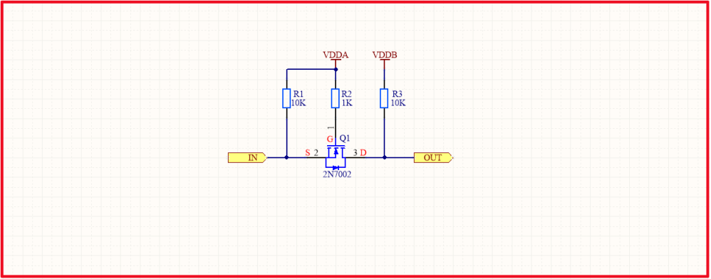
工作原理:VDDA与VDDB分别为两个不同的电压。
图3实现原理:左侧IN为输入,右侧OUT为输出,VDDA与VDDB分别为相互转换的两个不同的电压。当IN输入0V时,三极管Q1导通,OUT被拉低到接近0V 电平,实现低电平转换;当IN输入高电平VDDA时,三极管Q1截止,此时OUT被电阻R3上拉至VDDB,从而实现高电平转换。此电路属于单向转换电路,转换方向为IN输入,OUT输出。
图4实现原理: 当输入IN为低电平时,三极管Q2关断,三极管Q3导通,输出OUT被拉低,从而实现低电平转换;当输入IN为高电平VDDA时,三极管Q2导通,从而三极管Q3被拉低关断,从而输出OUT被电阻R6拉高到VDDB,从而实现高电平转换。此电路只能实现左侧IN输入,右侧OUT输出,不能反向转换。
注意事项:图4中使用2个三极管的目的是将输入和输出信号同相,如果可以接受反相,使用一个三极管也可以。
实际应用电路


二、双向电平转换电路
1、NMOS构成的电平转换电路

工作原理
从左往右 当IN端输出高电平时,MOS管Q1的Vgs=0,MOS管关闭,OUT端被电阻R3上拉到VDDB;
当IN端输出低电平时,MOS管Q1的Vgs=VDDA,大于导通电压阈值,MOS管导通,OUT端通过MOS管被拉低到低电平;
当IN端输出高阻状态时,MOS管截止,OUT端被电阻R3上拉到VDDB;
从右往左
当OUT端输出高电平时,MOS管Q1的Vgs不变,MOS管维持关闭状态,IN端被电阻R1上拉到VDDA;
当OUT端输出低电平时,MOS管Q1不导通,MOS管先经过体二极管把IN拉低到低电平,此时Vgs≈VDDA,MOS管导通,进一步拉低IN端的电压;
当OUT端输出高阻状态时,MOS管Q1的Vgs不变,MOS管维持关闭状态,OUT端被电阻R3上拉到VDDB。
注意事项:
(1)在正常操作中,VDDB>=VDDA;
(2)Vgs<=VDDA;Vds<=VDDB;
(3)IN端的低电平门限大于0.7V左右(视NMOS内的二极管压降而定)。
(4)MOS管的接入方法:MOS管的S极要接到较低电压那边,不能接反。
(5)MOS管的选型(MOS管的导通电压需要注意): MOS管导通电压门限(Vth(GS)里面的最大值)需要小于低电源电压。


举例

当总线上没有数据发送时:两边都没有主动去拉低总线,因此MOS管也不导通,都因为各自的上拉电阻存在,左边为高电平3.3V,右边为高电平5V。
当单片机需要发送数据1到终端设备时:即单片机TXD为高电平3.3V,MOS管Q2的Vgs=0,MOS管Q2关闭,右边因为上拉电阻的存在,终端设备RXD接口电平保持为5V。即可看作单片机正常将数据1发送到终端设备。
当单片机需要发送数据0到终端设备时:即单片机TXD为低电平0V,MOS管Q2的Vgs=3.3V,MOS管Q2导通,右边电平和左边电平一样,终端设备RXD接口为低电平0V。即可看作单片机正常将数据0发送到终端设备。
当终端设备需要发送数据1到单片机时:即终端设备TXD为高电平5V,单片机RXD因为没有主动拉低电平,所以MOS管Q1不导通,左边保持上拉电平3.3V。即可看作终端设备将数据1正常发送到单片机。
当终端设备需要发送数据0到单片机时:即终端设备TXD为低电平0V时,因为MOS管Q1中二极管的存在,管中二极管导通,MOS管Q1的S极被拉低,Vgs接近3.3V,MOS管Q1导通,使得左边和右边电平接近,为0V。即可看作终端设备正常将数据0发送到单片机。
优点:
(1)适用于低频信号电平转换,价格低廉。
(2)导通后,压降比三极管小。
(3)正反向双向导通,相当于机械开关。
(4)电压型驱动,需要一定的驱动电流。
2、电平转换芯片构成的双向电平转换电路



上述几种电平转换方法是比较常见的方法,电平转换主要考虑以下几个方面:
(1)电平匹配:这个是前提,转换后的电平需要在对方可承受的范围之内。
(2)漏电流:两者之间不但电平要匹配,漏电流还不能互相影响。使用二极管电平转换做RS485输出,可能会出现外部设备的漏电流过来影响内部设备的开机,而且内部的设备启动时输出一堆乱码,影响对方正常工作。
(3)驱动能力:电平转换以后还要考虑驱动能力,例如I2C电平转换后,挂载多个I2C设备就需要考虑驱动能力的问题。
(4)速度:理论上,所有的电平转换都是有速度牺牲的,速度最优的方案是专用电平转换芯片,其次是三极管方案,最差的就是电阻分压方案。
(5)成本:在电路设计中除了考虑功能的要求外,还要兼顾下成本。
(6)路数:太复杂的转换方案不适合多路数的情况,会占据太多的面积。
审核编辑:汤梓红
上一篇:PCB翻页式单通道隧道烘箱