时间:2023-07-01 16:52
人气:
作者:admin
立晶半导体,由Cubic Lattice Inc于2017年2月在北京设立。主要从事开发高品质消费类音频芯片:音频ADC,音频DAC,音频Codec,音频CLASS D等(性能等同Cirrus Logic、 TI等公司同类产品)。
公司前身是美国Cubic Lattice Inc。由10名分别来自Texas Instruments, Qualcomm, Maxim, Silicon Labs, Cirrus Logic等知名半导体公司的资深集成电路设计工程师于2010年在美国TEXAS AUSTIN创立。
USB CODEC CL7016 功能简介
高度集成和低成本的USB aduio CODEC解决方案,为USB Type-C耳机应用程序优化;
无电容直接驱动Headphone,信号幅度高,功耗低;
动态范围压缩 ;
自动增益控制(ALC)和噪声门;
片内内置了ROM和SRAM;
全差分LINE IN输入;
Dynamic Range 104db;
THD+N -95db;
内部结构

芯片PIN脚定义

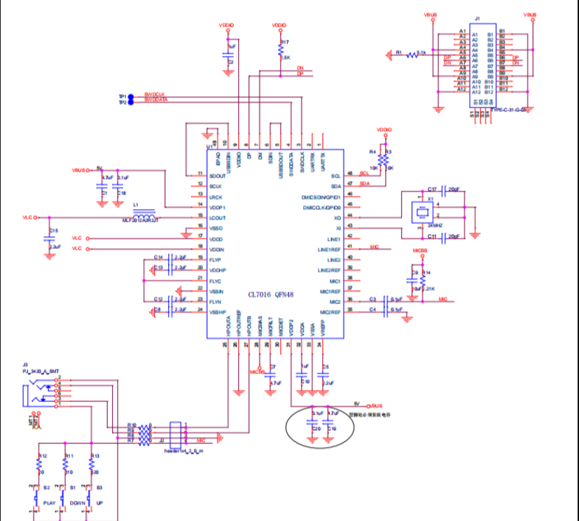
测试板设计参考图

编辑:黄飞