时间:2023-01-06 11:32
人气:
作者:admin
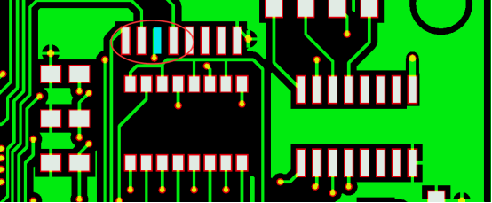
PCB的阻焊层(solder mask),是指印刷电路板子上要上绿油的部分。阻焊开窗的位置是不上油墨的,露出来的铜做表面处理后焊接元器件的位置,不开窗的位置都是印上油墨的防止线路氧化、漏电。

PCB阻焊层开窗的三个原因
1.孔焊盘开窗:插件孔焊盘都需要开窗,开窗了才能焊接元器件,不开窗焊接的位置会被油墨盖住,导致器件引脚无法焊接。
2.PAD焊盘开窗:开窗的位置就是贴片的位置,需要贴片焊接元器件,如果要焊接的位置不开窗,会被油墨盖住,等于没有焊盘。
3.大铜面开窗:有时候需要在不增加PCB走线宽度的情况下提高该走线通过大电流的能力,通常是在PCB走线上镀锡,所以需要镀锡的位置需要开窗处理。
阻焊开窗为什么要比线路的PAD大
一般开窗比线路焊盘大,如果阻焊开窗区域面积跟焊盘一样大,由于PCB生产制造的公差,就无法避免阻焊绿油覆盖到焊盘上,所以一般为了兼顾板厂的工艺偏差,我们都要让阻焊开窗区域比实际焊盘扩大一定的尺寸,按照一般板厂的生产公差,建议大整体4-6mil。

阻焊漏开窗的原因

01
输出Gerber漏开窗

在设计工程师layout过程中,误操作或对Gerber文件输出设置有误。阻焊层输出时没有勾选开窗焊盘,导致输出Gerber阻焊层漏开窗。

02
封装设计阻焊层无开窗

在做pcb封装时,设置错误的原因导致绘制的封装没有开窗。解决办法是做好焊盘,只需要在焊盘栈特性对话框下的形状、尺寸、层里点击添加solder mask top(或者bottom),然后修改好solder mask的形状,即实现了pad的开窗。

03
软件版本兼容性导致漏开窗

因EDA软件的版本众多,由于设计工程师layout时使用了高版本的AD软件,焊盘是使用Track画出来的,在传统的低版本中是走线的意思,一般Track是不会有阻焊开窗的。但是在高版本AD中新增了一个功能,就是给予了Track特殊属性,因此高版本输出Gerber有开窗,低版本无开窗,导致输出的Gerber文件漏开窗。

04
孔属性错误导致漏开窗

在AD软件里面添加焊盘时有PAD和VIA添加方式,PAD为焊盘,VIA为过孔。如果需要开窗焊接的使用VIA添加,在制版过程中过孔盖油需取消开窗。此时,所有VIA属性的开窗全部取消掉了,要开窗焊接的VIA属性的就会漏开窗。

05
修改文件导致漏开窗

在更新迭代升级过程中经过多次改版,或者某些抄板文件在通过图片绘制过程中,可能会因为误操作导致误删设计文件开窗,因此设计文件漏开窗无法焊接。


华秋DFM解决漏开窗问题

华秋DFM对于漏开窗有专属检测项,能够应对漏开窗的所有场景。一键分析检测漏开窗,在生产制造前检测出漏开窗的异常,提醒设计工程师修改,避免漏开窗的问题发生。提前发现问题还可以减少与板厂沟通的成本,提升产品制造效率。