时间:2023-02-10 15:46
人气:
作者:admin
PCB板上的字符很多,那么字符在后期起着那些非常重要的作用呢?一般常见的字符:“R”代表着电阻,"C”代表着电容,“RV”表示的是可调电阻,“L”表示的是电感,“Q”表示的是三极管,“D”表示的是二板管,“X或Y”表示的是晶振,“U”表示的是集成电路等等。
一般除了位号其他字符是代表着一些型号,正负极、元器件型号,灯珠框也就是字符框。在设计与制造过程中需要考虑的是字符的清晰度,字符设计规范、元器件标识明确,制造才能生产出清晰的字符。板上有清晰的字符才能避免焊接与后续维修时弄错元器件。
PCB板上的标识字符设计
01
丝印位号
丝印位号的用处针对后期元件装配,特别是手工装配元件,一般都得出 PCB 的装配图,用于元件放料定位之用,手工焊接是没有位号就无法完成焊接的,丝印位号尤为重要。

02
极性符号
在电气背景下,极性的定义是电流在电路中流动的方向。PCB封装的字符极性设计是需留意正负极,如极性弄反可能会造成烧板。

03
一脚标识
集成电路封装一般都有很多个引脚,一脚标识是区分元器件的方向。如果PCB封装丝印字符没有一脚标识,或者一脚标识位置错误,会导致元器件贴反产品失效。

PCB板上字符设计缺陷
01
位号被覆盖
元器件接触导标识的字符,可能存在字符被元器件遮挡或覆盖。会给组装焊接造成困难,也会给后续返修带来不便。

02
位号离焊盘太远
位号字符离元器件封装太远,会造成贴片组装时无法识别对应元器件位号,可能存在焊接贴错元器件的风险。

03
位号字重叠
不同丝印字符接触或重叠,会导致丝印模糊,组装元器件时无法区分元器件对应的封装焊盘。会存在焊接贴错元器件的风险。

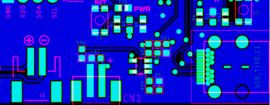
因字符不清晰贴错件的真实案例
丝印标识模糊不清晰导致贴错件
问题描述:设计文件标识冲突,位号C12带点代表正极,位号c36/c37带点代表负极,同样的元器件C12的标识方向一样,导致C36/37贴错方向。
问题影响:极性元件在整个PCBA加工过程中需要特别注意,因为方向性的元件错误会导致批量性事故和整块PCBA板的失效。
问题延伸:极性元器件搞反可能导致短路,轻则烧坏保险丝,重则会发生冒烟和爆炸,更严重时可能会招致火灾。

华秋DFM检查器件标识符号
华秋DFM帮助用户解决因标识字符贴错件的问题,检测项有器件与字符接触、字符重叠接触、位号字符离元器件封装太远,检测项基本能满足用户的需求。

在设计完成后使用华秋DFM组装分析,提前发现设计的缺陷,避免因位号字符离元器件太远、位号字符重叠不清晰、或者位号标识被元器件覆盖,导致贴错元器件的风险。在设计前用DFM发现可组装性问题可节省生产时间与成本。