时间:2023-02-17 11:35
人气:
作者:admin
什么是BOM?
简单的理解就是:电子元器件的清单,一个产品由很多零部件组成,包括:电路板、电容、电阻、二三极管、晶振、电感、驱动芯片、单片机、电源芯片、升压降压芯片、LDO芯片、存储芯片、连接器座子、插针、排母、等等。
工程师会根据产品的设计,做一份产品零件的清单就叫BOM表。
什么是焊盘?PCB焊盘分为插件孔焊盘,SMD贴片焊盘,就是把元器件焊接在PCB上的位置。元器件用焊锡焊接固定在PCB上,印制板里面的导线把焊盘连接起来,实现元器件在电路中的电气连接。
BOM 错料的原因
1
BOM型号错误
BOM文件是从EDA软件里面生成输出的,在整个设计过程中导致BOM文件里面的数据错误有很多种情况。例如:修改PCB工程图没有及时修改BOM文件,导致元器件采购错误。或者是整理BOM表数据弄错元器件型号,导致采购错误的元器件。
见下图:PCB封装使用的是1201的贴片电容,但是元器件型号是0603的贴片电容,导致采购的元器件无法使用。

接上图BOM文件元器件的型号CC0603JRX7R7BB104,采购的元器件为0603的贴片电容。

2
PCB封装错误
导致PCB封装使用错误的原因有很多种情况,因为电子元器件有很多相似的,在绘制PCB封装时,查找元器件的规格书容易弄错,导致PCB封装绘制错误。或者是使用已经绘制好的PCB封装,因封装名称不规范导致元器件关联错误,采购回来的元器件不能使用。
见下图:PCB使用的封装是4个引脚,采购回来的元器件是2个引脚,完全不能使用。原因是PCB封装名称为B3528,实际元器件B3528就是2个引脚,所以因为封装名称导致使用了错误的PCB封装。

接上图PCB封装名称B3528,实际元器件是2个引脚。

BOM 错料的真实案例
BOM物料封装与PCB焊盘不符问题。
问题描述:某产品SMT时,根据BOM清单购买回来的物料中对应位号,位号电容是0805封装,实际贴片时发现PCB板上对应位号的封装是0603封装。
问题影响:SMT无法正常贴片,过炉后飞料。临时更换物料花费时间,影响产品正常交期;
问题延伸:如果PCB上对应的0603封装没有所需对应容值及耐压的物料,那么还面临改板的风险。等于这批产品白做了,浪费时间与制造成本。如果其他器件在移植过程中有损坏的话,导致的成本会更严重。

华秋DFM
组装分析BOM匹配元器件
华秋DFM软件匹配元件库功能,是使用BOM文件与实际的PCB封装进行对比。尺寸有差别不匹配、引脚有差别不匹配,在匹配元件库时都会显示不通过,因此不会采购到错误的元器件。
在华秋DFM没有组装分析匹配元器件功能之前,行业内做法是把PCB图纸一比一大于出来,拿实物的元器件放在图纸上进行比较。此做法不只是麻烦,还浪费成本,而且容易出错。
使用华秋DFM软件只需把PCB制版文件和BOM文件导入华秋DFM软件中,即可进行BOM文件的元器件与PCB封装进行比较。还不会出错,既简单又省事。
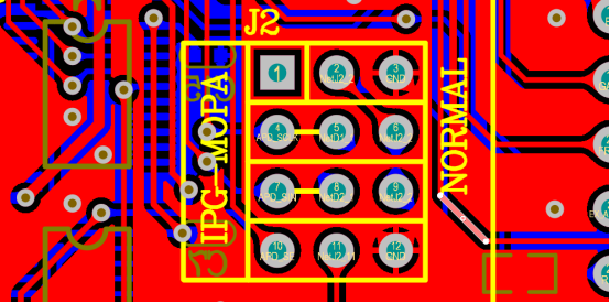
见下图:位号J2的PCB封装是12个插件引脚,而BOM文件里面是单排4个引脚。导致采购回来的元器件无法使用。

接上图,BOM文件里面位号J2、J4的元器件型号是PZ254V-11-04P,排针排母/排针 2.54mm 4P 单排直插。

接上图,元器件型号PZ254V-11-04P,实物是单排4个引脚。

在使用华秋DFM软件匹配元件库,当引脚数不一致提示不通过,此时可以判断是BOM型号的元件错误还是PCB封装错误。BOM元器件错误可以更改元器件型号重新匹配,也可以替换其他元器件使用。如果是PCB封装错误,只能去修改PCB封装了。

使用华秋DFM软件匹配元件库可预防BOM物料与PCB封装焊盘不匹配的问题发生。避免因BOM物料与PCB封装焊盘不匹配的问题耽误生成周期,以及研发成本的损失。