时间:2023-05-10 10:15
人气:
作者:admin
众所周知,升压芯片在诸多电子电路中均有所应用,在现代生活中,升压芯片是不可或缺的器件之一。对于升压芯片,想必大家均具备一定了解。在本文中,将主要为大家讲解一下升压芯片的原理和一些常见的升压和降压电路分析.
升压与降压一般是指电源电路的工作模式,有些电源IC可以同时支持升压和降压模式。
降压模式——Bustmode,这个大家比较熟悉的,用的也比较多,比如5V-3.3V稳压,对应的芯片很多大家上网搜一下就有了,有LDO模式和DC-DC模式的。其中LDO模式的芯片外围电路较简单,只需在输入和输出端加上滤波电容即可。而DC-DC模式的芯片电路相对较复杂一点,但是效率较高。一般需要外接电容和电感,通过闭合开关对电感进行充电,断开开关之后,电感作为一个电源进行放电,可以通过PWM的占空比来调节输出电压值,电压值最大不会超过电源电压。对于DC-DC降压模式的基本电路如下图所示:
升压模式——Boostmode,这个也很常见,也是DC-DC的一种。当整个电路只使用单个电源(比如3.7V锂电池)供电时,可以通过降压输出3.3V、1.6V等较低电压给IC供电,有时候电路中需要更高的电压,比如一些移动设备的屏幕就需要较高电压驱动,比如12V,在移动设备中再增加一个12的独立电源不太现实,而且锂电池一般都是3.7V(充满电为4.2V),这个时候就需要使用到升压电路了,这个也有对应的IC,一般要配合电感、电容实现升压和降压模式中DC-DC的连接方式不一样。通过闭合开关给电感充能,断开开关则电感的电动势和电源串联,提高电压。可以通过PWM的占空比来调节输出电压,当占空比为50%时,输出电压为输入电压的2倍。升压的基本电路如下图所示:
升压降压芯片电路
做实验项目时常常会遇到只有一种电压的电源却需要另一种电压的电源的情况,于是就有了电压转化的需求,除去buck-boost电路,也有很多常用的芯片可以供大家转换电压。
12转5v时常用7805,转-5v时候会用7905。有关电路可以直接搜索芯片的datasheet查看,也可以看下面的截图。
7.2v转5v也很常见,一般直接用安森德ASPL111750DT,电路如下:

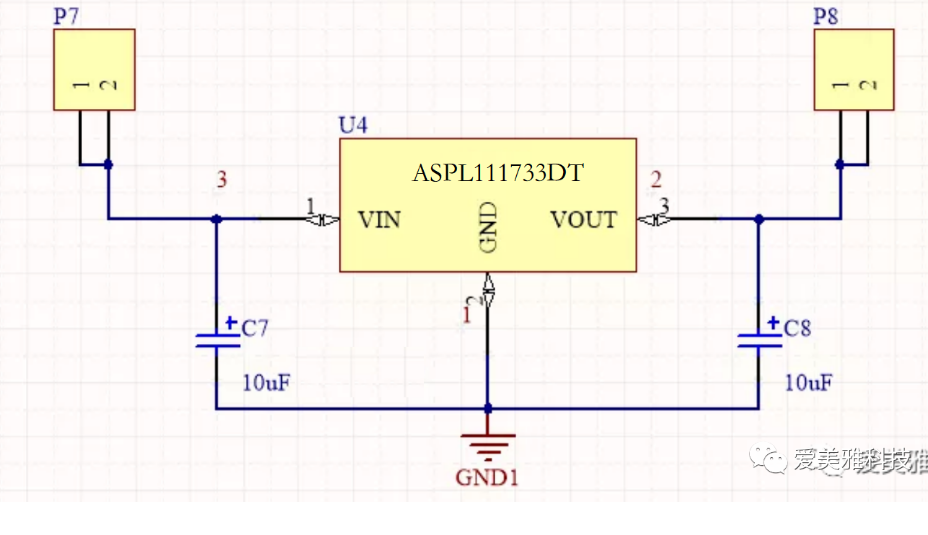
7.2v转3.3v用安森德ASPL111733DT效果挺好的,电路如下:

5v转3.3v采用安森德ASPL111733DT电路图如下:

顺带介绍一下天钰fitipower生产的2.5A电流输出升压芯片FP6715,它内含固定频率振荡器(550KHZ),并具有完善的保护电路等。利用该器件只需极少的外围器件便可构成高效稳压电路。
简单的介绍一下常见的DC/DC升压IC:

型号:FP6715,
FP6715是一个效率高,固定550KHz频率,current mode PWM升压DC/DC转换器,低输入电压2.0V。内部集成了低RDS(ON)功率MOSFET,所以外部不需要肖特基二极管,使FP6715能做到高的转换效率。适用于锂电池升压5V1A的高效率 应用中。封装:SOT-23-6,
特点如下:
宽输入电压:2.0V~5.5V
高转换效率高达96%
低RDS(ON)集成功率MOSFET
550KHz固定开关频率
轻负载低功耗模式
±2.0%电压精度
超小型封装:SOT23-6,工作温度低
具备的保护功能:
PMOS电流限流短路保护
低静态电流
快速瞬态响应
内置软启动功能
过温保护,自恢复功能
过流保护
输出过压保护
常用于以下领域:①移动电话②移动电源、PMP播放器③无绳电话④无线电通讯设备⑤血压计、医疗器械、保键器材⑥电子秤、人体秤⑦玩具⑧三表(电表、水表、煤气表)⑨数码相机、数码相框、摄像机⑩掌上游戏机、PSP、PS2⑪电脑摄像头、电脑主板、PC、MID⑫DVD、便携式DVD⑬迷你音箱、蓝牙音箱、WI-Fi移动充电包⑭U盘、电子烟⑮LED手电筒、太阳能台灯、草坪灯。