时间:2022-11-24 09:15
人气:
作者:admin
关于RTC模块
RTC (Real_Time Clock)被称为“时钟芯片”,它的中断功能够定时唤醒网络中的设备,使设备的其他模块在大部分时间可以休眠,从而大大降低设备的整体功耗。
目前,RTC被广泛应用于安防监控,工业设备,智能仪表,摄像头,3C产品等各个领域。
RX-8111CE 封装转换模块说明文件
目的:
将RTC 和周边器件设计到一个合适大小的PCBA 上,完成最小系统设计。
方便用户用来评估,由于RX8111CE 封装为3.2*2.5mm,不易于手工焊接和测试,因此设置转接PCB 以便用户在目标板上快速评估。同时可以兼容SA (SOP-14) 的封装,可以直接兼容对应的产品。
RX-8111CE 封装转换模块实物图如下

RX8111CE 引脚定义及封装尺寸:


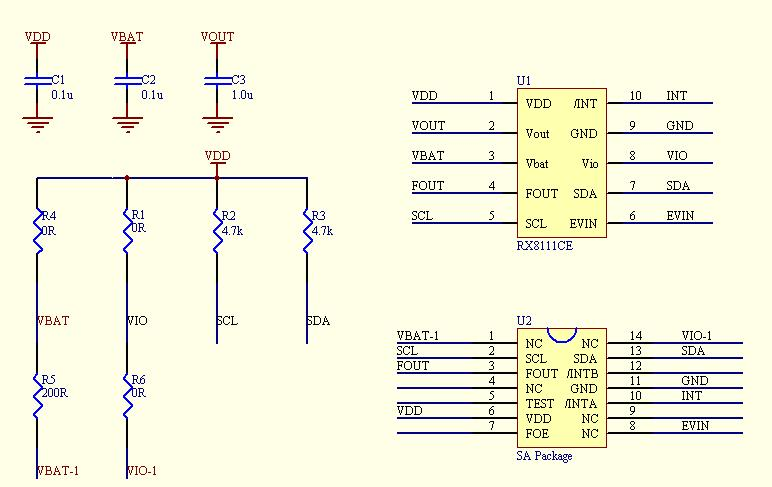
转换模块电路设计:

不同功能模式的阻容配置:

模块引脚定义:

模块引脚功能定义:

模块软件配置:
软件程序需要根据RX8111CE 的使用规范进行。因为模块是基于RX-8111CE 设计的。详细使用参考RX-8111CE 和 RX-8025SA 使用手册。
如果用户原来使用RX-8025SA ,那么需要对软件进行调节和重新调试。
RX-8111CE 和RX-8025SA 底层驱动的不同之处在于寄存器地址的命令格式不同。RX-8111CE 地址数据是命令字的整个字节, RX-8025SA 地址数据是命令字的高4位(低4位是传输模式)。
例:
RX-8025SA 时序:

RX-8111CE 时序:

附件1:RX8025SA 规格书

附件2:RX8111CE 规格书