时间:2022-01-19 13:45
人气:
作者:admin
2022年1月7日-9日,由江苏省教育厅等14个部门联合主办的2022年江苏省职业院校技能大赛在苏州经贸职业技术学院圆满举行。其中高职组“电子产品设计及制作”赛项共39支队伍117位选手参加,经过8小时紧张激烈的角逐,最终产生了4个一等奖,8个二等奖,12个三等奖。

职业院校技能大赛是由教育部公布的国家一类竞赛,此次江苏省职业院校技能大赛“高职电子与信息类·电子产品设计及制作”赛项中首次引入PCB现场制作环节,在完善了整个赛事流程的同时,实现了对选手更为全面和严谨的考察。
实际应用中,电子产品的设计及制作主要包括电路原理设计、原理图仿真测试、PCB设计、PCB制作、元器件安装、系统功能测试等系列流程,但在此类学生竞赛中,“PCB制作”环节通常因无法在现场完成而处于缺失状态。

因此,在以往的比赛过程中,通常采用标准模块作为替代方案。虽然学生有不同的电路设计,但最终只能使用统一派发的电路板进行焊接,导致电路设计的考核仅停留在原理层面,而无法检验学生从设计到制作的实际能力,达到“电子产品设计及制作”竞赛的预设效果。
梦之墨T series PCB快速制板系统的出现,让“电子设计与制作”全流程现场考查成为可能。
T series设备结构紧凑、体积小巧,将打孔、孔金属化、线路打印、字符丝印、焊锡膏打印以及裁切等功能集成于一体,200mm*160mm尺寸的PCB双面板双拼板的制作时间约为80分钟(学生电路作品尺寸<100mm*80mm)。
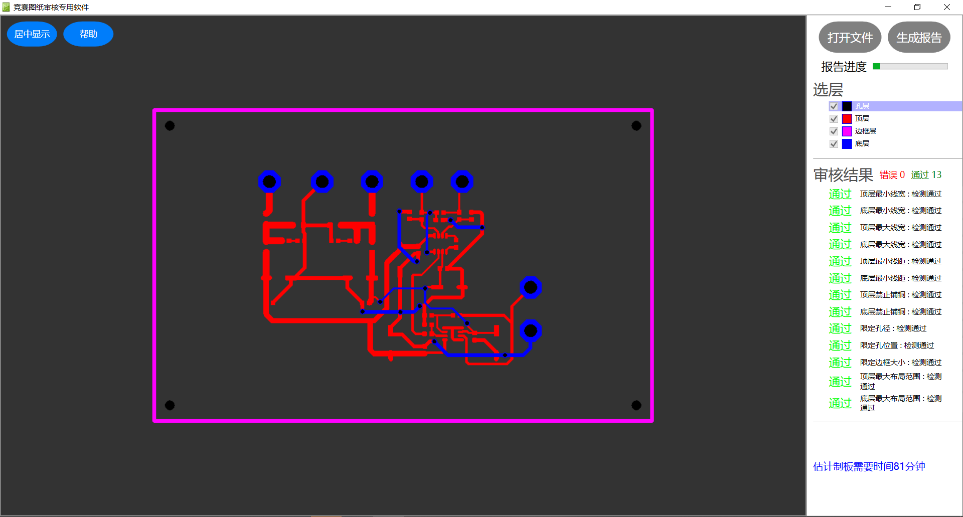
赛前,赛事组专家们与梦之墨团队展开了充分的讨论与验证,结果显示梦之墨T series设备功能及参数均可满足赛事需求。同时,梦之墨提供配套的竞赛流程管理软件,可完成图纸可加工性审查并自动生成审查报告,进一步为赛事顺利进行提供了保障。
比赛现场PCB板制作区
图纸审核
PCB板制作
报告打印
单板与拼版制作最终,T series设备作为本次“电子产品设计及制作”赛项现场制板平台圆满完成了本次赛事的支持工作,获得了赛会专家组的高度好评。梦之墨团队也给专家老师们留下了“速度快、质量好、服务好”的深刻印象。
赛后,从大赛组委会获知,前六名获奖队伍有4支队伍均采用自主设计电路图进行现场制板,并顺利完成系统调试,充分展现了参赛选手的技术水平,完全符合赛前预期。
这一结果也成功验证了在此类赛事中引入PCB现场制板环节的可行性,同时可以进一步推动相关专业开展现代电子技术应用方向的课程建设和教学改革。
专家表示,PCB现场制作环节的成功引入,使得电子竞赛中电路图设计不再是纸上谈兵,让理论与实际结合,能够更好的促进高素质技能型人才的培养。
近年来,梦之墨一直遵循“以赛促教、以赛促学”的理念,构建职业高校技能人才培养模式,在现有的实训环境和体系下,引进先进技术及人才培养体系,采用规范化管理机制推进实训及创新项目顺利开展,打造高水平全流程的综合性人才培养基地,同时为学生实训提供交流活动场地和产品实验测试加工生产。
未来,梦之墨将继续积极拥抱新时代,持续关注教育领域,支持各类相关赛事,为高素质复合型工程人才培养贡献力量。