时间:2022-05-26 15:49
人气:
作者:admin
笔记本电脑已经是人们工作,娱乐和生活中必不可少的工具,在目前全球疫情流行的环境下,大家有更多的移动办公,线上会议和居家娱乐的需求,随着应用场景愈加复杂,笔记本电脑也面临更多的可靠性挑战,目前业内对于静电测试以及防护方案已经比较成熟,但是产品仍然有一定比例的返修,分析失效原因中比例最高的就是EOS。
EOS是Electrical Over Stress的缩写,本身是一个宽泛的概念,即元器件承受了过高的电压/电流,本文中所指的EOS表示符合IEC61000-4-5标准中所规定的的雷击/浪涌能量,目前消费行业使用的测试波形为1.2/50μs开路电压和8/20μs短路电流波形(如图一),使用的阻抗网络为2Ω。


图一:1.2/50μS开路电压波形(左)和8/20μS短路电流波形(右)
相较于ESD,EOS的持续时间更长,能量远大于ESD。所以在评估防护EOS的TVS时,需要更多的考虑TVS管的最大耗散电流(Ipp),此参数是用来描述TVS管本身对于EOS的耐受度,Ipp越大表示对浪涌图二:Type-C Vbus EOS测试设置能量的耐受度越强。在系统应用中,不仅要考虑TVS管的耐受度,更要考虑TVS管的保护效果,关键参数就是浪涌钳位电压(Vcl-surge),Vcl越低表示保护效果越强。
笔记本电脑上目前Type-C接口的应用迎来了爆发式的增长,新推出产品上至少有一个Type-C接口。Type-C支持PD协议,可以将其作为电源接口使用,显著提高了使用者的体验,随之而来的,是以往产品设计上未曾遇到的挑战,电源线Vbus上可能会受到极强的EOS能量冲击,这种能量冲击包括但不限于线缆插拔,连接器接触不良等因素。这种能量一旦损坏PD控制芯片,整个电脑可能无法开机。所以TVS的高耐受度和强防护性能缺一不可。晶焱科技推出的AZ4920-01F, Ipp可以达到140A,Vcl=26V@40A,能够有效的保护后端脆弱的PD控制芯片。并且AZ4920-01F是业内广泛采用的DFN2018P6E封装,从供应角度也是非常合适的选择。美中不足的是,这种封装占用PCB面积较大。目前晶焱科技已经推出采用DFN1610(0603) 较小封装的AZ4520-01F,封装更小性能更强的产品也正在开发中。

图二:Type-C Vbus EOS测试设置
Type-C接口不只有Vbus可能出现EOS现象,数据接口也有可能遭受浪涌能量的冲击,其中USB 2.0的D+/D-一般与CPU直接相连,一旦烧毁CPU将导致极高的返修成本;CC,SBU端口也同样会出现EOS现象。如图二所示,针对数据端口目前很多品牌厂商已经开始执行EOS测试要求。由于数据端口需要考虑寄生电容的影响,晶焱科技的AZ5515-02F,寄生电容值为0.8pF(Typ.),具有11A的IPP,钳位电压在11A时仅有9V;在面对负电压浪涌能量时,这颗TVS的优势会更大,启动电压约为-0.7V,在浪涌电流为-11A时,钳位电压仅有-3V,对负电压敏感的IC来说,有极好的防护能力。AZ5515-02F是DFN1006P3X(0402-2ch)的封装,可以同时保护2个通道,解决了PCB面积紧张的问题。图三为AZ5515-02F的浪涌防护性能曲线。


图三:AZ5515-02F EOS防护性能曲线
对于Type-C的高速差分接口TX/RX的EOS防护,目前也是行业内关注的重点,由于信号速率更高,要求TVS超低电容,同时还要兼顾耐受度和保护效果。所以在评估防护方案时,AZ5B0S-01F是非常合适的选择,这颗TVS的寄生电容仅有0.2pF(Typ.),可以支持到USB4的速率,IPP能够达到7A,并且Vcl=4V@7A,能够非常好的保护后端IC,封装为DFN0603(0201).图四即为完整的Type-C端口防护设计。

图四:支持USB4的Type-C EOS防护方案
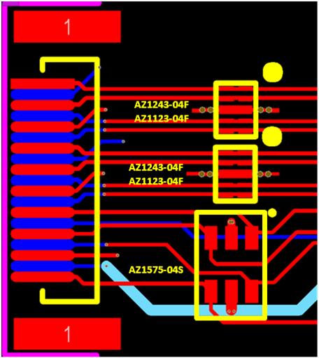
笔记本电脑外部接口EOS返修的另一个高发部位是HDMI接口。由于sink端常常是带电的,线缆频繁的插拔非常容易导致EOS现象的发生,所以需要更强浪涌防护能力的TVS,晶焱科技的AZ1243-04F能够在HDMI2.0的接口上提供高达IPP=12A的超高耐受度,并且Vcl=7.5V@12A。随着产业的发展,HDMI2.0向HDMI2.1过渡,数据速率从16Gbps提升到48Gbps,后端IC更加敏感,对TVS的钳位电压和寄生电容提出了更高的要求,晶焱科技的AZ1123-04F,寄生电容小于0.2pF,IPP可达6.5A,并且提供Vcl=10V@6.5A的强大保护能力,支持HDMI2.1。在HDMI的低速接口上,我们同样有集成式的AZ1575-04S提供强大的EOS防护能力,Power端口IPP可达70A,IO口的IPP可达20A。图五为完整的HDMI接口EOS防护方案。

图五:HDMI 2.0/2.1 EOS防护方案
随着客户需求的多样化,PC产业依旧在飞速发展,越来越多的品牌厂商不仅在更多的接口上执行EOS测试,而且测试等级要求更为严格;晶焱科技有业内首屈一指的解决方案和丰富经验,能够帮助客户快速准确的解决问题。