时间:2023-06-06 11:28
人气:
作者:admin
为什么在 PCB 设计中应尽可能使用地平面?接地层降低了信号返回路径的电感。这反过来又限度地减少了瞬态接地电流的噪声。
在本文中,我们将讨论信号路径如何在多层 PCB 上发挥作用以及返回路径电感的概念。
信号选择阻抗的路径
考虑如图 1 所示的双层板。底层是地平面,电流源连接到顶层的 U 形迹线。顶层走线通过 VIA1 和 VIA2 连接到底层。

图 1. 图片由Analog Devices提供。
首先,如图 2 所示,直流电流注入顶层走线。

图 2. 图片由Analog Devices提供。
电流沿 U 形迹线向下。然后,通过 VIA1,它到达地平面。地平面的哪一部分会将电流传导回 VIA2?我们可以将地平面想象成无数条平行的窄走线。电流将选择表现出相对较小阻抗的迹线。由于从 VIA1 到 VIA2 的直接路径短且电阻,因此大部分电流将流经该路径。当我们离开这条阻力的路径时,电流密度将迅速下降。
现在,假设我们将交流电流注入 U 形走线。
它会采用与直流电流相同的路径吗?
直流电流采用阻抗(或电阻)的路径。对于交流电流,阻抗取决于路径的电阻和电感。虽然短路径提供的电阻,但它不一定提供的电感。路径的电感取决于电流产生的环路面积。图 3 显示了信号迹线及其返回路径创建的示例电流环路。如果电流形成的环路面积增加,电感将成比例增加。

图 3. 图片由Analog Devices提供。
例如,图 4 中的红色返回路径创建了一个比绿色路径更大的循环。因此,在这两条路径之间,交流电流流经电感较小的绿色路径。对于路径的整体阻抗,我们实际上应该同时考虑电阻和电感。然而,随着交流信号频率的增加,电感对路径阻抗的贡献终变得比电阻大几个数量级。因此,如图 4 所示,高频返回电流将直接在 U 形迹线下方流动,以化环路面积(为简单起见,我们忽略了路径电阻)。当我们远离地平面中的这条路径时,电流密度将迅速降低。

图 4. 图片由Analog Devices提供
对于上面的例子,我们有一个地平面,可以将其想象成无数条平行的窄路径。返回电流流过那些使阻抗的路径。对于双层板,我们买不起地平面。在这种情况下,我们可能有一条用于返回电流的轨道(而不是一个平面)。电流被迫通过这条路径,即使它可能表现出很大的电感。对于两层板的一些关键信号走线(例如时钟信号),我们可以布置适当的返回路径,但我们无法对电路板上的所有走线都这样做。我们如何才能降低双面板上所有走线的电流路径电感?我们将很快讨论双层板的高效接地系统,
为什么返回路径电感很重要?
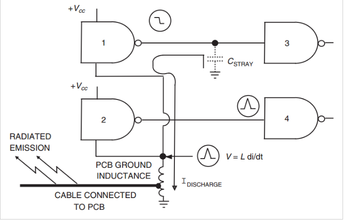
返回路径电感的简单模型可以通过将电感器与电路原理图的地串联来获得。图 5 显示了一个示例。假设门 1 的输出从逻辑高变为逻辑低。这将通过接地路径释放存储在 C STRAY中的电荷。考虑到今天的快速逻辑门,放电将在很短的时间内发生 (Δ t )。放电电流将流过接地电感。如果在逻辑转换期间通过电感器的电流变化了 Δ I,则逻辑门的接地将反弹 V=LΔIΔtV=LΔIΔt。
在这种情况下,处于逻辑低电平的门(图 4 中的门 2)的输出将经历噪声电压脉冲。如果足够大,这个噪声电压会导致门 4 的输出发生不需要的转换。
此外,如图 4 所示,接地噪声电压可以耦合到离开 PCB 的电缆。作为天线,这些电缆会辐射并导致 EMC 问题。
图 5 揭示了接地电感可能导致问题的另一种有趣机制。当门 1 的输出从逻辑高电平转换为逻辑低电平时,门 1 内的晶体管将杂散电容连接到接地路径产生的电感器。如果将 CSTRAY 连接到接地电感的晶体管表现出较小的电阻,则会产生高 Q 串联谐振电路。这会导致带有相当大振铃的逻辑门转换。如果我们不能充分降低接地电感,我们可能需要添加一个与栅极输出串联的电阻(例如 51 Ω)以抑制振铃。

图 5. 图片由电磁兼容工程提供。
上述噪声机制表明,接地路径电感在设计 PCB 时至关重要。如前所述,多层板允许我们拥有坚固的接地层,这可以显着降低接地电感。然而,对于双面板,我们必须借助其他技术来实现低电感接地系统。