时间:2023-04-29 17:19
人气:
作者:admin
我们将研究低噪声 ±5 V 无电感器电源的 PCB 设计。
在阅读本文之前,我建议您先看一下之前的两篇文章;个提供了一些有用的背景信息,第二个讨论了与本文中介绍的 PCB 布局相对应的原理图。
PCB 布局始终是从概念到功能电路板旅程中的重要一步,但在处理开关电源电路时应特别小心。您想要降低噪声并提高热性能,这两个目标都可以通过应用标准布局技术并遵循数据表中的布局建议来实现(如果数据表中没有建议并且您没有太多 PCB 经验布局,您可能需要考虑不同的部分)。
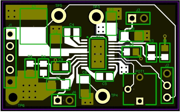
在我们开始之前,这是完整的布局(顶部和底部;所有部分都在顶部):


底面主要用作地平面。
LTC3265
我的电荷泵电源的部分是来自 Linear Tech/Analog Devices 的LTC3265 。它有两种封装样式:TSSOP 和 DFN。TSSOP 很小,但至少它们有突出的引线。我自己组装了这块板,如果您打算这样做,我推荐 TSSOP。

如您所见,它有一个导热垫。重要提示:当 IC 具有这种裸露(又称热)焊盘时,它通常是接地连接,但根据我的经验,这些 IC 在普通引脚之间也至少有一个接地连接。因此,您可以不用将裸露的焊盘接地(尽管我当然不建议这样做)。
相比之下,对于 LTC3265,裸露焊盘是的接地“引脚”,因此如果裸露焊盘和接地节点之间没有良好的连接,就会出现问题。
当我接近布局的末尾时,我意识到我没有方便的方法将散热焊盘连接封闭在一个大的铜区域中。幸运的是,在我的例子中,这并不重要,因为我不需要在高温下操作电路板,因此我确信我会从六个过孔中获得大量的热释放;这些会将热量向下传递到电路板底部的接地层。如果您需要化热传递,或者如果电路板的底部不可用,请确保在 LTC3265 的两个较短边附近留出一些空白空间,以便您可以将热焊盘连接延伸到一些大的铜线上倒。
电感
在布置开关稳压器时,我主要关心的是电感。开关动作总是导致高频的出现;即使开关频率本身相当低,快速开/关转换也包含高频能量。
更多的电感意味着更多的高频阻抗,因此应尽量减少电感。PCB走线的电感与走线的长度成正比,与宽度成反比。因此,我们通过制作短而宽的走线来减少电感(和电阻)。您可以在下面看到两个示例。个示例是我的布局,第二个是数据表中推荐的布局。


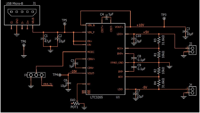
这是原理图,这样您就可以看到哪些参考标志符(在我的布局中,而不是数据表的布局中)对应于哪些组件。

制造注意事项
我的计划是使用焊膏和热风枪组装这块板。这是使用表面贴装元件的一种低成本且相对简单的方法,但您必须提前计划。如果我希望手工组装电路板,我会尽量避免使用小于 0805 的任何东西。您还会注意到我有一个典型的 0.1 英寸接头,而不是 USB Micro-B 封装。那是因为我的 Micro-B 连接器实际上是一个分线板。如果您打算自己组装 PCB 并且需要 Micro-B 连接,我强烈推荐这种方法,至少在原型阶段是这样。
我通常使用四层板,因为性能更优越,布线也简单得多,但在这种情况下,不需要四层,因为布线并不复杂,因为板只需要一个地平面(即没有电源飞机)。此外,双层板允许您使用 OSH Park 的Super Swift服务,我认为这是低成本、快速 PCB 制造的选择。
我近了解到铋基焊料的存在。这种类型的焊料非常适合原型制作,因为它在较低温度下熔化——就我使用的产品而言,为 138°C,而含铅焊料为 ~183°C,典型无铅焊料为 ~220°C 。 我使用铋基焊料组装无电感双极电源,我只能说我永远不会回到其他东西。低熔点使我能够在组装电路板时对组件的热应力更小(对我自己的心理压力也更小),并且返工更容易、更快(同样,压力更小)。
结论
我已经组装并测试了这个电荷泵电源,我对结果非常满意(将在即将发表的项目文章中发表)。这是一个简单而紧凑的解决方案;我的 PCB 只有 ~1.3 平方英寸。如果您将此电路视为将合并到更大 PCB 中的子系统,并且如果您删除仅用于原型的组件,它会变得更小,因为您可以删除 J1、C1、POT1、J2、J3、J4 和 TP3 –5。每当我需要用于低电流模拟或混合信号电路的对称轨时,这肯定会成为我的解决方案。
上一篇:PCB设计软件分析