时间:2023-02-28 09:45
人气:
作者:admin
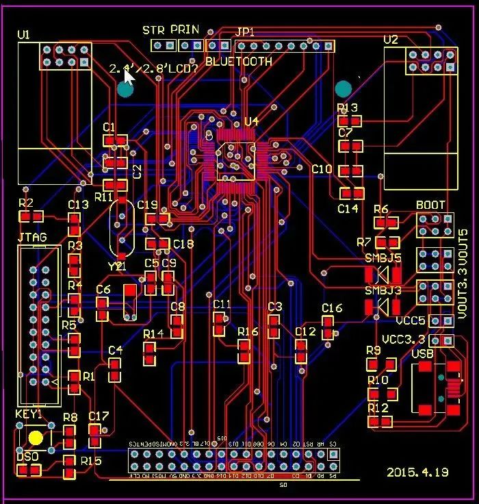
有一个新手工程师在论坛上发了一篇帖子,把自己的处女PCB布线图贴出来。
如果不看其他网友的评论,你能看出多少问题呢?可以在留言区和我们互动哦~


帖子里他还提出了自己的小见解:问一下,我觉得自动布线挺好用的啊,只要布局好了,规则设置好了,很快就能生成图,为什么都说自动布线不好?
从他发帖内容来看,他可能是还想求赞,结果被批得惨不忍睹。
网友评论
网友A:
给你的建议:
1、MCU的去耦电容必须放在芯片引脚附近,放远就没用了,不如不加;
2、虽然是2层板子,但是也养成好习惯吧,打孔扇出在先,布线在后,不要布的走不了,在打孔,孔都是歪歪扭扭的躲线,你画8层的时候就会受益了;
3、晶振尽量靠近CPU引脚,且下面不要有走线,晶振引线包地。还有在晶振回路上尽量让一让,不要让他的电流回路多绕。对了,你还打过孔在晶振这;
3、千万不要自动布线,惨不忍睹。
网友B:那usb反了吧。
网友C:关键是规则,你能给出个规则让我们大家看看吗?
网友D:从来没用过自动布线...
网友E:花50打个板子出来就知道你应该什么改进了。
他的板子确实槽点很多,老工程师一眼也能看出的问题,但是他却完全没有发觉。除了慢慢累积经验之外,新手工程师有什么办法自己检查么?
新手工程师查板神器
新手工程师不用求助别人,通过第三方一款免费的软件就可以自己检查。也强烈推荐给大家!
它能够直接导入PCB文件,支持解析 Allegro、Altium、Protel、PADS、ODB、Gerber等格式。
导入文件后,就可以一键分析PCB存在的问题,显示红色的是有潜在设计隐患的,点击查看即可定位到问题。

可以直接生成检测报告,可以看到详细的隐患说明。

全中文界面,上手基本没有任何难度。如果在使用中有什么不明白的地方,添加他们的在线客服,还可以实时答疑!简直不要太方便!
推荐大家可以访问华秋DFM官网下载试用这个软件,导入最近的自己的PCB进行测试,这样可以在自我学习中成长,能真正起到提高我们的设计经验的作用。
可直接下载:https://dfm.elecfans.com/uploads/software/promoter/hqdfm_dzfsy_hdzwz.zip
审核编辑黄宇
上一篇:你是否选择了合适的电线?