时间:2022-07-27 11:15
人气:
作者:admin
众所周知,COVID-19 疫情席卷全球,改变了我们的生活方式。在这种情况下,酒精和洗手液是重要的液体,但必须正确使用。用受感染的手接触酒精容器或洗手液可能会将病毒传播给下一个人。在本文中,我们将构建一个自动洗手液分配器,它使用 IR 传感器检测手的存在并启动泵将液体倒在手上。目的是找到最便宜和最简单的解决方案并设计电路。因此没有使用微控制器或 Arduino。引入了两种设计,您可以自由选择和构建其中的任何一种。第一种设计使用 SMD 元件,第二种设计更简单。它在小型单层 PCB 板上使用 DIP 组件。
一、第一个设计:
[A] 电路分析
您可以考虑图 1 中的示意图。P1 连接器用于将 6V 至 12V 电源连接到电路。C6 电容器已用于降低可能的电源噪声。REG-1 是著名的 AMS1117 [1] LDO 稳压器,可将电压稳定在 5V。

图1:自动洗手液分配器示意图(第一个设计)
D2 指示正确的电源连接,R5 限制 LED 电流。D1 是一个红外发射二极管,R1 限制 D1 电流,换句话说,它决定了传感器的灵敏度。U1 是著名的 555 [2] 定时器 IC,已配置为向 D1(发射器)二极管注入 38KHz 脉冲。通过转动R4电位器,可以调节频率。C1 和 C2 用于降低噪音。
U2 是一个 TSOP1738 IR 接收器 [3]。根据 TSOP17XX 数据表:“TSOP17XX 系列是用于红外遥控系统的小型接收器。PIN二极管和前置放大器组装在引线框架上,环氧树脂封装设计为红外滤光片。解调后的输出信号可以直接由微处理器解码。TSOP17..是标准的红外遥控接收器系列,支持所有主要的传输代码。”
TSOP1738 引入了低电平有效输出。这意味着 U2 的输出引脚在 38KHz 红外光存在时变为低电平。因此,我使用了一个便宜的 P 沟道 NDS356 MOSFET [4] 来驱动直流电机(液体泵)。D4 是防止电机反向电流的保护二极管,C8 降低电机的感应噪声。D3 是一个 LED,用于指示液体泵的 IR 接收和激活。C4 和 C5 已用于降低电源噪声。
[B] PCB 布局
图 2 显示了 PCB 布局。很明显,除了 IR 发射二极管和 TSOP IR 接收器之外的所有组件都是 SMD。

图 2:自动洗手液分配器的 PCB 布局(第一个设计)
我为 AMS1117-5.0 [5]、LM555 [6]、TSOP1738 [7] 和 NDS536AP [8] 使用了 SamacSys 组件库(原理图符号和 PCB 封装)。SamacSys 库是免费的,并遵循 IPC 占用空间标准。使用这些库可显着减少设计时间并防止设计错误。要安装这些库,您可以使用 CAD 插件 [9](图 3)或从组件搜索引擎下载它们。我使用了 Altium Designer,所以我更喜欢使用 Altium 插件。

图 3:SamacSys 支持的 CAD 插件和 Altium Designer 插件中使用的组件
图 4 和图 5 展示了 PCB 板顶部和底部的 3D 视图

图 4:PCB 板的 3D 视图(顶部)

图 5:PCB 板的 3D 视图(底部)
[C] 组装和测试
零件组装过程没有什么特别之处。除 TR 和 RE 传感器外,所有组件均为 SMD。本来打算快速测试一下电路,所以用了一块没有阻焊和丝印的半自制PCB板。使用专业制造的 PCB 板,您的任务会容易得多:-)。图 6 显示了原型。

图 6:半自制 PCB 板上的洗手液分配器原型(第一个设计)
组装后,尝试调整 R1 和 R4 以找到最佳拟合和检测范围。R1 定义 IR 功率(范围),R4 定义传输频率。
[D] 物料清单

二、二次设计
[A] 电路分析
图 7 显示了该装置的示意图。P3 连接器用于将 +5V 电源连接到电路。C4 和 C5 电容器用于降低输入电源噪声。IC1是电路的心脏。它是著名的 LM393 比较器 [10]。

图7:自动洗手液分配器示意图(第二个设计)
根据 LM393 数据表:“LM393 系列是双独立精密电压比较器,能够单电源或双电源运行。这些器件的设计允许在单电源操作下实现共模范围至地电平。低至 2.0 mV 的输入失调电压规格使该器件成为消费、汽车和工业电子产品中许多应用的绝佳选择。”
它是一种便宜且方便的IC。一般来说,如果您的应用程序是比较器,我建议您只需使用比较器芯片而不是 OPAMP。我们使用了芯片的第一个比较器,R3 电位器定义了激活阈值。C2 降低了电位器中间引脚上可能出现的噪音。D1 是红外发射器,D2 是红外接收器二极管。D2 连接到比较器的负引脚 (-) 以与正引脚 (+) 电压进行比较。比较器的输出脚为低电平有效,但最好用R4上拉。
Q1 是著名的 BD140 PNP 晶体管 [11],用于驱动泵(直流电机)和 D3 LED。D4为反向保护二极管,C3降低泵浦感应噪声,不影响电路稳定性。最后,P1 用于连接一个蓝色 5mm LED 以指示电源连接正确。
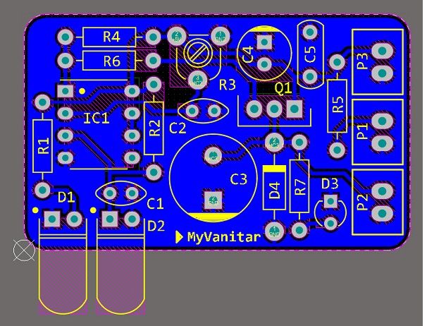
[B] PCB 布局
图 8 显示了第二种设计的 PCB 布局。它是单层PCB板,所有组件都是DIP。每个人都很容易在家中快速构建这个 DIY。

图 8:自动洗手液分配器的 PCB 布局(第二个设计)
与第一个设计相同,我为 LM393 [12] 和 BD140 [13] 使用了 SamacSys 组件库(原理图符号和 PCB 封装)。SamacSys 库是免费的,并且遵循 IPC 占用空间标准。要安装这些库,您可以使用 CAD 插件 [9](图 9)或从组件搜索引擎下载它们。使用这些库可显着减少设计时间并防止设计错误。我使用的是 Altium Designer CAD 软件,所以我更喜欢安装 Altium 插件。

图 9:SamacSys 支持的 CAD 插件和 Altium Designer 插件中使用的组件
图 10 显示了组装好的 PCB 板的 3D 视图。

图 10:PCB 板的 3D 视图(顶部)
[C] 组装和测试
图 11 显示了组装好的 PCB 板。这是我用来快速测试概念的半自制 PCB 板。您可以订购它进行制造。焊接没什么特别的。所有组件均为 DIP。相当容易。去做就对了 :-)。这种设计比第一种设计更容易,甚至更便宜。所以我就跟着这个,完成了洗手液分配器装置。

图 11:半自制 PCB 板上的消毒剂分配器原型(第二个设计)
图 12 显示了选定的液体泵。这可能是市场上最便宜的,但是我对它的操作很满意。

图 12:用于流动洗手液的选定液体泵
最后,图 13 显示了完整的洗手液分配器。您可以选择任何类似的玻璃或塑料容器,例如塑料咖啡储存容器。我选择的是一个玻璃酱容器:-)。我用一根简单的铜线弯曲并固定软管。从最低灵敏度水平转动 R3 电位器,然后稍微增加它以达到您想要的检测范围。不要让它太敏感,因为泵可能会在没有任何触发器的情况下自发动作!

图 13:洗手液分配器的完整 DIY
图 14 显示了黑暗中的分配器。蓝色 LED 灯 (P1) 提供迷人的视野,应安装在容器盖上。

图 14:黑暗中的洗手液分配器视图
[D] 物料清单

审核编辑 黄昊宇