时间:2022-07-27 14:11
人气:
作者:admin
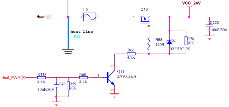
使用继电器或者IGBT

y以上电路就是使用PWM控制IGBT快速开关实现控制大电流的例子。
IGBT是以GTR为主导元件,MOSFET为驱动元件的达林顿结构的复合器件。其外部有三个电极,分别为G-栅极,C-集电极,E-发射极。

在IGBT使用过程中,可以通过控制其集-射极电压UCE和栅-射极电压UGE的大小,从而实现对IGBT导通/关断/阻断状态的控制。
1)当IGBT栅-射极加上加0或负电压时,MOSFET内沟道消失,IGBT呈关断状态。
2)当集-射极电压UCE<0时,J3的PN结处于反偏,IGBT呈反向阻断状态。
3)当集-射极电压UCE>0时,分两种情况:
②若栅-射极电压UGE<Uth,沟道不能形成,IGBT呈正向阻断状态。
②若栅-射极电压UGE>Uth ,栅极沟道形成,IGBT呈导通状态(正常工作)。此时,空穴从P+区注入到N基区进行电导调制,减少N基区电阻RN的值,使IGBT通态压降降低。
审核编辑 黄昊宇
上一篇:PCB板的EMC风险评估
下一篇:表面贴装技术和SMD封装