时间:2022-07-05 17:39
人气:
作者:admin
DC-DC转换器是电子产品中最常用的电路拓扑之一,尤其是在电源应用中。直流到直流转换器(非隔离式)主要分为三种类型:降压、升压和降压-升压。有时降压转换器也称为降压转换器,升压转换器也称为升压转换器。
在这篇文章/视频中,我介绍了一个可调降压转换器电路,它使用了德州仪器公司制造的高级转换器芯片,即TPS5430。它是一种高频且效率高达95%的芯片。在此类转换器的PCB布局设计中,应遵循几条PCB设计规则,否则,电路可能会产生大量辐射并导致输出不稳定。
为了设计原理图和PCB,我使用AltiumDesigner22并使用制造商零件搜索功能将组件直接导入PCB项目。然后,使用免费的OctoPart服务生成BOM清单。为了获得高质量的制造板,我将Gerber发送到PCBWay,并使用直流负载、万用表和示波器测试了电路的输出稳定性和噪声。不久之后,我还将执行阶跃响应测试并演示结果。保持联系!
规格
输入电压:5.5V至36V
输出电压:1.22Vmin(可变)
输出电流(连续):3A
输出电流(峰值):4A
最大输出压降:10mV(3A负载)
输出噪声:12mVp-p(空载)、43mVp-p(3A负载)、20MHz-BW
下载Gerber或订购10块高品质电路板,仅需5美元
订购完全组装的PCB板(另外免费送货)。请联系:anson@pcbway.com
电路分析
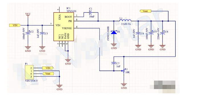
图1显示了该装置的示意图。很明显,电路的核心是IC1(TPS5430)。

图1-36V-3A可调高效DC到DC降压转换器原理图
P1是一个4针公头排针,提供与电路板的输入/输出连接。C2和C3是用于降低输入噪声的输入电容。
IC1是TPS5430[1]降压转换器芯片,是TI制造的高效先进芯片。根据数据表:“集成了低电阻高压侧N沟道MOSFET的转换器。TPS5430-Q1的基板上包含一个高输出电流PWM,列出的特性是一个高性能电压误差放大器,可在瞬态条件下提供严格的电压调节精度,以及一个欠压锁定(UVLO)电路以防止启动,直到输入电压达到5.5V,内部设置的慢启动电路可限制浪涌电流,电压前馈电路可改善瞬态响应。使用启用(ENA)引脚,关断电源电流通常降至18μA。其他特性包括高电平有效启用、过流限制、过压保护(OVP)和热关断。为了降低设计复杂性和外部组件数量,TPS5430-Q1反馈环路在内部进行了补偿。TPS5430-Q1可调节各种电源,包括24V总线。”
PH是芯片的输出引脚。因此,D1[2]、L1、C4、C5和C6是典型的降压转换器元件。R1调节输出电压,C7用于降低噪声。
PCB布局
图2显示了设计的PCB布局。这是一个两层PCB板,所有组件都是SMD。在设计此类电路时,应遵循一些PCB设计规则。请完整观看视频。

图2-可调DC到DC降压转换器电路的PCB布局
当我决定为这个项目设计原理图和PCB时,我意识到我的元件库存储中没有IC1和D1的元件库。因此,我使用了AltiumDesigner的“制造商零件搜索”功能,并快速导入并安装了所有缺失的组件(图3)。

图3-AltiumDesigner制造商零件搜索(所选组件为TPS5430)
图4显示了PCB板和装配图的3D视图。

图4-PCB板和装配图的3D视图
测试和验证
有3个测试来检查降压转换器的性能:线路/负载调节、输出噪声和阶跃响应测试。请观看视频了解更多详情。转换器板在3A负载下仅展示了大约10mV的压降。图5显示了输出端无负载时的输出噪声,图6显示了施加3A负载(使用直流负载)时的输出噪声。通过在尽可能靠近负载的位置添加一些去耦电容器,可以轻松地进一步降低这种噪声。

材料清单
我使用OctoPart网站生成材料清单(图7)。它是免费的、简单的、快速的。

图7-DC-DC降压转换器的材料清单