时间:2021-08-10 12:06
人气:
作者:admin
Microchip Technology
MCU8
Stian Sogstad
在开发安防系统和无线医疗监测设备等应用时,设计的成功与否取决于诸多因素。然而,对于这类电池供电的联网应用,设计复杂性和电源效率可能是其中最为重要的因素。这是因为,如需延长终端应用所需的电池寿命,就必须降低平均功耗。为了打造可靠且寿命更长的设计,同时更好地满足这类应用的功耗要求,设计人员应首先考虑使用外形小巧,内置智能、复杂的特性和功能,同时具有节能效果的单片机(MCU)。此类MCU能够处理应用所需的大多数任务,因此有助于降低传感器节点设计对外部无源元件的需求,同时具有低功耗和其他内置特性,能够提高灵活性和简便性。
例如,在设计家庭安防系统等应用的电池供电传感器节点时,通常会在住宅内外使用无源红外(PIR)传感器检测可疑的运动。PIR传感器可检测传感器元件所感知的红外辐射量的变化,这种变化会因传感器检测范围内物体的温度和表面特性而有所不同。当有人经过传感器检测范围时,传感器会检测到环境温度变为人体体温,然后再恢复至环境温度。它会将人进入时所引起的红外辐射量变化转换为输出电压(VPIR(t))的变化。对于与环境温度相同但表面特性不同的其他物体,传感器也会检测到不同的辐射模式,如图1所示。
图1.PIR传感器运动检测原理


PIR传感器的输出信号电平通常非常低,不足1 mV。若要检测到运动同时避免误检,需要先将模拟信号放大再由模数转换器(ADC)进行采样。在典型的PIR解决方案中,信号放大使用高增益多级运算放大器(Op Amp)实现,而这会提高设计的复杂性、增加元件数量、降低电源效率和增加成本等。请继续阅读下文,了解小巧又节能的MCU如何帮助降低这些不利影响。
设计复杂性
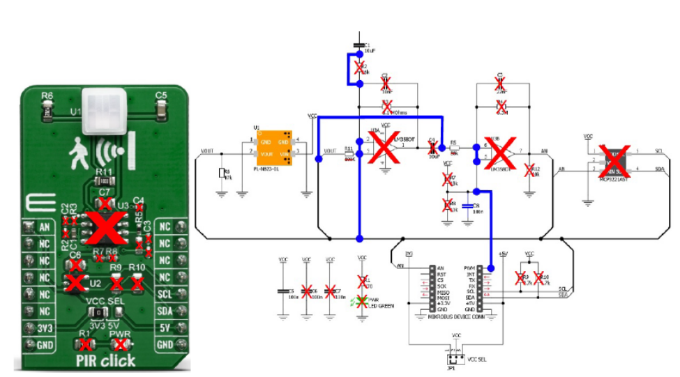
若PIR传感器节点设计基于具有所需功能集(如12位差分ADC和可编程增益放大器(PGA))的小型MCU,则可降低对外部元件的需求,并可节省电路板空间和物料清单(BOM)成本。因此,可以考虑使用MickroE的PIR click传感器。它是一块印刷电路板(PCB),其中包含了形成正常工作的PIR传感器节点所需的所有无源元件。该click板基于运放解决方案,ADC、电阻和电容均已包括在内,因此可开箱即用,便于轻松进行原型设计和评估。为便于轻松进行原型设计,可以采用的典型设置为,将PIR click板与Microchip适用于Click boards™的Curiosity Nano基板和Curiosity Nano评估工具包搭配使用。如果使用Microchip Technology具有12位差分ADC和PGA的ATtiny1627等MCU,PIR传感器节点解决方案可以获得优势。由于无需使用外部运放放大信号,可显著减少外部元件的数量。再加上无需外部ADC,因此还可以省去电阻和电容等其他多种无源元件。
因此,使用此类MCU,可显著减少PIR click的PCB布线工作。图2展示了可以省去的元件(X)以及新的连接方式(蓝色线条)。
注:图中展示了在PIR click的基础上进行修改的示例,因为这种修改比设计新的PCB并获取所需元件更为方便。修改后的解决方案与click板的用途并不冲突。
图2.PIR click修改示例和原理图

经过上述修改后,即可利用内置的12位差分ADC和PGA。选择适合的MCU后,可大大减少所需的外部元件,如图3所示。
图3.修改后的PIR click和原理图

减少所用的外部元件后,如需替换外部元件,要考虑的硬件注意事项也相应减少,因此硬件和PCB设计更为整洁、紧凑。此外,由于更多任务都在MCU中处理,软件和固件也更加紧凑和高效。时序和同步的管理也更为方便简洁。
若将传感器节点设计的大部分复杂性从硬件转移至MCU和中央处理单元(CPU)并在固件中加以管理,在开发过程中就可以更为灵活地更改和添加功能,而无需花费时间重新设计电路板布局,从而能够节省设计时间和成本。同时,针对功耗等其他因素的代码优化也更为方便。只需更改参数设置,设计人员就能更改应用程序代码来添加功能,或优化代码来降低功耗或与环境条件相关的敏感性。当环境温度超过30°C时,传感器在有人进入检测范围时可能很难检测到,而优化代码可降低系统对环境温度变化的敏感性。在添加功能时,可以添加机器学习功能,用于识别运动模式并帮助系统学习如何区分噪声或人与动物的运动等。
对于使用PIR传感器的运动检测应用,ATtiny1627等MCU内置有所需的大部分功能,因此可将设计的复杂性从硬件转移至固件和软件。如此便可降低复杂性,同时提高灵活性。
电源效率
对无线传感器节点而言,功耗是一项重要考量因素。这是因为电池的使用寿命越长,传感器节点的使用寿命就越长,因此整个传感器网络系统的使用寿命也就越长。这一点对所有无线传感器系统都适用。如果已安装数十、数百甚至数千个传感器来实现不同的监测功能,当节点关闭时,则该节点将被视为死亡或功能异常。对于较大型的传感器系统,更换电池或节点本身意味着为最终用户带来额外成本,并且在节点处于关闭状态时,系统将会失效或无法充分发挥作用,因此在发生意外事件时可能不会发出通知。因此,电池的使用寿命越长越好。
由于MCU具有休眠模式并且可快速唤醒,每个传感器节点的功耗都可以达到非常低的水平。节点可以休眠,当在传感器检测范围内出现温度变化并由此检测到运动时,节点就会快速唤醒,并在完成信号处理后返回休眠模式。因此,能够延长每个电池供电节点的工作时间,而无需更换电池。请参见图4,了解使用休眠模式和快速唤醒时CPU的运行方式。功耗取决于具体应用,并且会根据PIR传感器的配置、采样时间和滤波参数而有所不同,这些因素也会影响传感器的检测范围和/或灵敏度。若应用需要达到更低的功耗,可以对这些参数进行调整,进一步降低功耗。
图4. 固件时序图


ATtiny1627等MCU外形小巧且功能强大,并且内置有智能、复杂的特性和功能,可改进电流消耗和功耗效率,从而延长电池供电联网应用的使用寿命,同时降低设计复杂性、削减系统总成本和缩短上市时间。
上一篇:浅谈开关电源布线注意事项
下一篇:汽车HDI PCB的材料要求