时间:2021-02-19 15:53
人气:
作者:admin
相信作为PCB设计工程师的我们都应该知道,每次设计完PCB设计发给板厂制板的时候,是不是经常会收到PCB板厂反馈回来的【EQ问询】,有些工程师对这类问题搞不懂,胡乱回复一通,做回来之后板子根本就没办法用,找板厂麻烦,板厂一句话可能回复你【我是按照你Gerber做的啊,按照你的回复做的啊】,只想说“哥,悠着点,这个东西相当于签字画押”,出了问题得背锅的哈。

因为PCB工程师是和PCB板厂对接的最后一公里,往往就成了背锅的专业户,o(╥﹏╥)o···不过背锅归背锅,但是有时候也确实是PCB设计的问题,如下图:

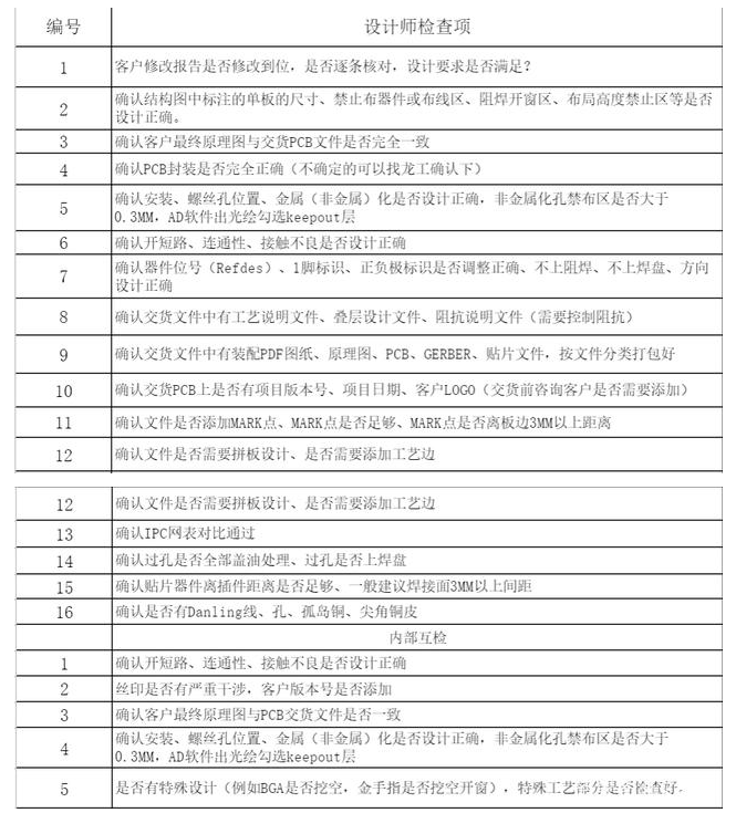
这种问题确实没办法通过EDA软件设计来进行检查出来的,这个时候我们经常会在网中看到各式各样的QA checklist检查表,来规避这种常见的问题。

不过我们知道表格是人来填的,只要涉及到认为因素,那这个问题就难以扯清了,有些规范的工程师确实最得非常好,一条一条核对,但是有些工程师为了过流程,根本就没有一条一条的核对了,一路“勾”到底,问题就这么产生了。
那么是不是可以有一种工具把这些所谓的“PCB检查表”汇总到一起,做一个自动分析检查的工具,今天给大家推荐一个小工具【DFM可制造性分析软件】,其实就是做了一个这样的事情。
这个小工具拥有几大核心功能:
1、分析设计隐患项目20+
2、警示影响价格项目,并针对隐患和影响价格项给出优化方案
3、支持一键解析Allegro、PADS、Altium、Protel、Gerber 文件类型
4、多层板自动匹配叠层结构
5、智能阻抗工具,结合生产因素,计算阻抗数据或反推算。
6、个性化拼板,秒杀规则板或异形板,可添加邮票孔。
7、开短路分析(IPC网络分析)
8、一键输出生产工具(Gerber、坐标文件、BOM清单)
编辑:hfy
下一篇:PCB设计建议 PCB叠层结构