时间:2020-10-23 11:57
人气:
作者:admin
1.开关电源概述
开关电源的基本构成如下图所示,其中DC-DC变换器用于进行功率转换,他是开关电源的核心部分,此外还有启动、过流和过压保护、噪声滤波等电路。输出采样电路(R1、R2)检测输出电压的变化,并与基准电压Ur比较,误差电压经过放大及脉宽调制电路(PWM),在经过驱动电路控制功率器件的占空比,从而达到调整输出电压大小的目的。

2.开关电源设计要点
1) 第一时间下载主芯片的datasheet,按照推荐的布局布线来进行操作(以TPS55540为例);

2) 输出、输入的主通路一定要清晰,要留出铺铜和打过孔的位置,注意布局的时候要以开关电源的核心元器件为中心,围绕它来进行布局,电源滤波器的输入和输出在布局时要尽量远离,避免噪声从输入端耦合到输出端。

3) 开关电源的布局要紧凑,采取一字型布局,元器件应整齐、均匀、紧凑的排列在PCB上,尽量减少和缩短各元器件之间的引线和连接,尽量少打过孔来连接,关键滤波电容的放置一定要合理(最好按照datasheet放置)。

4) 强电流的引线(公共地线、电源的输入输出线)最好铺铜处理,做不到也尽可能的宽一些,以降低布线电阻及其电压降,可减少寄生耦合而产生的自激。其余的那些模块内部的信号互连线也一般加粗到10mil以上(但不能比pin宽)。


5)SENSE路径的处理:远离干扰源和大电流的平面上,不要直接将sense线连接在开关电源管脚,,一般采用0.5MM的线连接到输出滤波电容之后。

6) GATE引脚的处理,要远离干扰源,尽量的短并且粗。
7) INTVCC引脚滤波的处理,这两个电容为快速波动GATE引脚提供电流回路,对电路的正常工作很重要,要靠近放置。

8)开关电源芯片和电感下面不要布其他信号线,开关电源芯片的散热焊盘要打散热地过孔,并开窗,保持充分的散热。

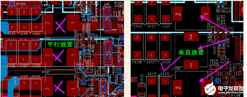
9) 对于多路输出的开关电源,在布局的时候,注意使相邻的电感之间垂直放置。

10) 开关电源在铺铜的时候注意,不要一味的为了追求大电流,从而采取全连接没有隔热路径而是焊接中存在立片、堆锡、虚焊等现象。

编辑:hfy