时间:2021-05-31 04:37
人气:
作者:admin
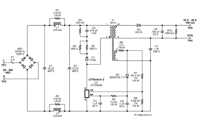
这是一份使用 LYTSwitch™-2 LYT2004E 的通用输入、22 V 至 48 V 输出、180 mA、隔离式反激 CC/CV LED 驱动器的设计实例报告。它具有精确的恒流恒压、宽工作负载、高效率、低元件数、快速启动时间、空载消耗和集成保护等特点。本文档还包含电源和变压器规格、原理图、材料清单和典型性能特征。
图 1 填充电路板

图 2 示意图
输入过滤器
交流电通过桥式整流器BR1整流。电感器 L1、L2 和电容器 C1、C2 形成一个 pi (π) 滤波器以衰减传导差模 EMI 噪声。这种配置连同变压器设计、变压器磁芯接地和添加 Y 电容器 C7,使设计能够以良好的裕度满足 EMI EN55022 B 类要求,即使有接地平面接地(这通常会导致高公共电压) - 模式噪声)。电阻器 R1 和 R2 抑制电感器 L1 和 L2 的自谐振,以避免噪声在其谐振频率处达到峰值。
L1 和 L2 之间的磁耦合效应受到控制,以产生一致的 EMI 性能。在此设计中,绕组的起点和终点由原理图和 PCB 上的点指定和指示。
LYTSwitch-2 初级
LYTSwitch-2 器件 (U1) 在一个 IC 上集成了功率开关 MOSFET、振荡器、CV/CC 控制引擎以及启动和保护功能。集成的 700 V 功率 MOSFET 允许在通用输入交流应用中具有良好的电压裕度,包括延长的线路膨胀。
整流和滤波后的输入电压施加到变压器 (T1) 初级绕组的一端。变压器初级绕组的另一侧由 U1 的内部 MOSFET 驱动。由 D1、R3、R4、R5 和 C3 组成的 RCD-R 钳位限制了漏电感引起的漏极电压尖峰。钳位电路经过优化,以防止可能影响 CC 调节的漏极电压过度振铃。R4 和 R5 并联用于热管理。
D2,C5和R9组合产生的外部偏置可提高效率,并将空载输入功率降至50 mW以下。电容器 C4 为 U1 的 BYPASS (BP) 引脚提供本地去耦,该引脚是内部控制器的电源引脚。
输出整流
变压器的次级输出经D3整流,经C6滤波。输出电容器 C6 的值选择为基于典型 LED 负载提供 <30% 的输出电流纹波。但是,由于动态电阻值不同,纹波电流可能因所使用的 LED 类型而异。C6 的值应根据负载进行调整。
编辑:hfy