时间:2021-03-11 11:03
人气:
作者:admin
本文将介绍升压型DC/DC转换器的PCB板布局中的反馈路径的布线。
反馈路径的布线
正如在“升压型DC/DC转换器的电流路径”中所提到的,升压型DC/DC转换器的PCB板布局中的电路布线会有两种路径,一种是会流过与输入和输出相关的大电流,而另一种只会流过用来实现控制的小电流。
通常,只有少量电流流过的路径是信号系统的路径。其中包括可将输出电压反馈至FB(Feedback)引脚的反馈路径的布线,还包括(因电源IC而异)到控制ON/OFF的使能和Shutdown引脚等的信号路径的布线。
在对信号系统进行布线时,需要特别注意的是反馈路径的布线。反馈路径的布线是将输出电压从输出线反馈到FB引脚以稳定输出电压的布线,由于通过用来设置输出电压的分压电阻器连接到IC内部的误差放大器的输入端,因此是阻抗较高的线路。
如果线路的阻抗高,就容易受噪声干扰,而如果反馈路径的布线受到噪声干扰,则输出电压将产生误差,可能会导致工作变得不稳定。
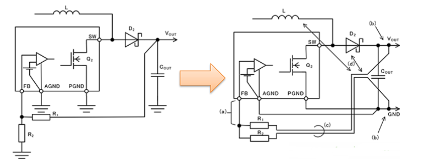
关于反馈路径的布线,请注意以下几点。左侧电路图单纯是表示连接的电路图,右侧电路图是标出了与(a)~(d)四个注意点相对应的位置和布线的示意图。

(a) 输入反馈信号的IC的FB引脚通常阻抗较高,该FB引脚与R1和R2的电阻分压电路通过短线连接。
(b) 检测输出电压的位置连接于输出电容器COUT的两端或输出电容器之后。
(c) 电阻分压电路的布线要平行且接近,这样抗噪性能更好
(d) 布线要远离电感L和二极管D2。请勿在电感和二极管的正下方布线,请勿与电力系统的布线并行布线。同样适用于多层PCB。
关键要点
编辑:hfy
上一篇:高速PCB设计中过孔结构案例解析