时间:2021-02-03 10:25
人气:
作者:admin
PCB设计要采用新的技术,高度集成DC-DC转换器可大大简化PCB设计。半导体制造商已经开发出创新的生产技术,可以将多个组件和一个DC-DC转换器IC芯片集成到单个模块中。生产这种dc-dc模块涉及提供以下内容:
①保护其相关芯片不受周围环境的影响
②从芯片到其外部电路的路径
③将模块连接到PCB的方法
④I / O引脚足够容纳复杂的电路
⑤将多个组件集成到模块中的能力
⑥ 模块散热装置
安装在PCB上
该模块将安装在PCB上,因此应使用半导体采用的方法。一种安装方法类似于QFN扁平引线半导体封装,该封装将半导体物理连接和电气连接到PCB。QFN封装底部的外围焊盘可提供与PCB的电气连接(图1)。可以使用的其他扁平无铅半导体封装是微型引线框架(MLF)和小轮廓无引线(SON)。
(图1. QFN封装的底部带有焊盘,外露的焊盘有助于散热)
QFN封装使用外围I / O焊盘来简化PCB设计,裸露的铜管芯焊盘技术提供了良好的热和电性能。这些功能使QFN成为许多模块应用的理想选择,在这些应用中,尺寸,重量以及热和电性能都很重要。QFN封装格式具有以下优点:
①减少引线电感
②占用面积小
③薄型
④重量轻
如果需要提供大量的I / O引脚,则可以使用焊盘网格阵列(LGA)封装技术,在模块的底部具有矩形的触点网格(图2)。并非网格的所有行和列都需要使用。LGA模块既可以安装在插座中,也可以使用表面安装技术焊接下来。
(图2. LGA阵列具有触点网格,该触点网格已连接到PCB上的触点网格)
球栅阵列(BGA)是获得多个I / O引脚的另一种选择(图3)。这是一种用于永远安装半导体的表面安装设备。与双列直插式半导体封装相比,BGA可以提供更多的互连引脚。
(图3. BGA使用焊球网格将电信号传导至PCB或从PCB传导电信号)
BGA焊球可以均匀间隔开,而不会意外地将它们桥接在一起。首先将焊球以网格状放置在模块的底部,然后加热。通过在熔化焊球时利用表面张力,可以将模块与电路板对齐。焊球之间的准确且一致的距离可冷却并固化。
缩小电源转换器
大约五年前,半导体制造商开始生产DC-DC转换器模块,该模块包含集成到模块中而不是设备外部的组件。除了为集成部件留出空间外,新的生产技术还必须具有成本效益。电感器是模块内部最早的无源组件之一。通过在足够高的开关频率下工作以允许使用较小的物理尺寸电感器,使之成为可能。
不仅仅是电感器,还是集成了更多组件的新一代设备。一个例子是由凌力尔特(Linear Technology)推出的LTM8058μModule稳压器,现在是 Analog Devices (图4)。该模块在常规BGA格式模块中集成了开关控制器,功率FET,电感器和所有支持组件。该模块仅需要外部输入和输出电容器。

(图4. LTM8058微型模块)
当前,最高额定输出电流的μModule是LTM4639,它是一个完整的20A输出,高效,开关模式,降压型DC-DC稳压器。封装中包括开关控制器,功率FET,电感器和补偿组件。LTM4639在一个2.375至7V的输入电压范围内工作,支持一个0.6至5.5V的输出电压范围,该电压范围由一个外部电阻设置。只需要几个输入和输出电容器。
冷却模块的一种方法是使用PCB本身来散布模块内的功耗。这可以通过在模块的下方和周围放置过孔以在PCB的各个层中分布热量来实现。通孔是内部平面的良好电导体,并用作热管,以允许PCB充当散热器。
为了获得好的性能和可靠性,模块应在尽可能低的温度下运行,以便PCB设计具有尽可能多的通孔,以适合模块的尺寸。但是,每个通孔都是从在板上钻一个孔开始的,这减少了PCB层上用于导电的铜量。可能会有太多的过孔,因此请遵循组织的设计准则。
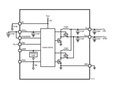
ADI公司的封装进一步促进了与LTM4661的集成,该器件是一种µModule同步升压型转换器,该器件利用小尺寸和最少的外部组件数量,使其适合狭小空间。其6.25mm×6.25mm×2.42mm BGA模块集成了双相开关DC-DC控制器,功率MOSFET,电感器和辅助电路组件。它仅有的外部需求就是三个电容器和一个电阻器才能完成设计。额定温度范围为–40至125℃。μModule稳压器的高度集成简化了PCB设计的任务。

图5
LTM4661的设计策略(图5)是通过在器件中集成多个组件来减少外部组件的数量,其中包括:
① 28k开关频率设定电阻
② 100k内部电阻和31.6k外部反馈电阻(设置为V OUT)
③ 内部频率补偿网络
④ 四个功率MOSFET
⑤ 两个电感器(因为LTM4661的内部架构是双输出,双相同步升压型稳压器)
编辑:hfy