时间:2020-12-31 12:01
人气:
作者:admin
许多设计人员习惯于根据电路模型来思考系统行为。这些模型和电路图在某种程度上都是正确的,但是它们缺少一些确定系统行为的重要信息。电路图中缺少的信息是实际PCB布局的几何形状,它决定了系统中的元素如何相互电和磁耦合。
那么,是什么导致真正的PCB或IC中的电路元件,导体,铁氧体和其他复杂结构之间发生电磁场耦合呢?这是由电磁场和物质之间的相互作用决定的,但是在复杂系统中总结信号行为的概念性方法是根据寄生电路元件或简称寄生来考虑耦合。将寄生效应引入电路模型可帮助您解释真实系统中意料之外或不期望的信号和电源行为,从而使寄生建模工具对于理解电路和产品行为非常有帮助。
这是因为电路图根本无法说明实际PCB,IC或任何其他电气系统的某些重要功能。寄生在电路图中表示为电阻器,电容器和电感器,具体取决于它们在频域中的行为。请注意,几乎完全按照LTI电路来讨论寄生,这意味着寄生也被视为线性且随时间变化的。时变和非线性寄生虫采用更复杂的建模技术,其中涉及时域中的手动迭代。它们对系统的初始条件也可能非常敏感,尤其是在存在反馈的情况下。
尽管实际的PCB很复杂,但LTI系统涵盖了绝大多数实用的电气系统。确定寄生效应实际上就是确定系统的频率行为,因为寄生元件对信号的影响是频率的函数。通过将[理想系统+可能的寄生虫]的频率行为与[实际系统测量]进行比较,可以确定可能的寄生虫在系统中产生与频率有关的行为。
是什么决定了寄生,电路图中未考虑什么?
实际系统的很多方面都会在PCB布局,IC或任何其他电气系统中产生意外的寄生现象。重要的是在尝试使用SPICE仿真提取寄生效应之前,请注意电路图中无法考虑的内容。
几何。各种导体之间的距离,它们在板上的布置以及它们的横截面积将决定DC电阻,寄生电容和寄生电感。
介电常数。PCB电介质的介电常数高,这决定了电路元件之间的寄生电容。
磁导率。对于磁性元件,导磁率在确定信号和功率行为方面也起着作用,因为这些元件会产生寄生电感。在高频下工作时,铁氧体变压器和其他磁性元件可以像电感器或辐射器一样工作。
行波行为。在实际PCB和互连中传播的任何信号都是传播波形。电磁波的传播会在互连中产生传输线效应,无法用简单的电路图对其进行建模。需要修改您的SPICE仿真,以考虑波形的有限速度。
诸如纤维编织效应之类的事情,特别是在PCB基板内的现象,很难通过电路模型或布局后仿真来轻松模拟,因为涉及的电路模型可能变得很棘手。但是,电路仿真可以帮助您广泛检查PCB中与频率有关的行为。可以很容易地确定其他寄生虫,例如集成电路上的输入/输出电容或键合线电感,因为可以肯定地知道寄生虫的类型及其位置。
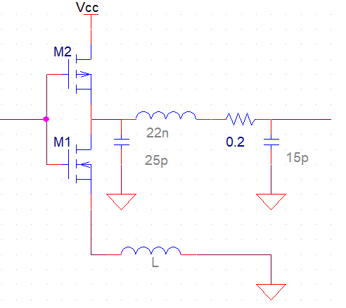
下面的示例示意图显示了用于检查和解释集成电路中接地反弹的典型电路模型。由于接地导线中的寄生电感(在示意图中标记为L)而产生这种效应。但是,在存在接地反弹的情况下,电路中还有其他影响电路行为的因素。由于集成电路上的引脚,驱动器输出和负载输入处的两个电容器模拟了寄生电容。I / O线上的电阻器模拟其寄生直流电阻。

寄生提取的目标通常是对系统的频率相关行为进行估算,以便将系统在某些频率范围内广义地描述为电容性或电感性。使用上面显示的示意图类型,您可以通过将模拟结果与实验测量值进行比较来提取寄生效应(请参见下面的方法2)。只需使用频率扫描来模拟电路,或使用脉冲来为电路提供瞬态分析。然后,您需要将结果与测量数据进行比较,以确定系统中的寄生因素。
有两种方法可以提取SPICE中的寄生虫。这两项都需要对系统中可能存在的寄生虫有所了解,或者需要与完成的PCB布局的测量结果进行比较:
分析方法。这涉及使用解析方程来计算平凡或非平凡的电路模型的频率相关行为。组件值通常是根据数据表或先前的经验得出的。
回归方法。尽管已知描述寄生电路和测量值之间关系的通用模型,但在未知寄生电路元件的等效值时使用该方法。标准回归方法可用于确定模型与数据之间的一致性。
在即将到来的示例中,我们将考虑如何运行两种方法所需的PSpice仿真。我们将假定各种可能的值,并使用SPICE仿真检查频率响应,而不是为各种寄生虫假设单个值。结果可用于构建描述电路频率响应如何取决于特定寄生值的模型,然后可将其用于从测量数据计算寄生值。
示例:电容器自谐振频率
作为示例,让我们看一下如何通过识别电容器的自谐振频率来提取电容器中的寄生电容。自谐振是高频电容器中的一种众所周知的现象,由于寄生串联电阻和电感而产生。在下面的示意图中,我们有一个额定值为4.7 pF的电容器,并且我们希望提取寄生电感和电阻。

在这里,我们要扫描源的频率,同时还要扫描寄生值。这是通过频域中的参数扫描完成的,这将为我们的当前测量提供一组曲线。然后可以将它们用于提取自谐振频率和ESL值。为此,您需要为要扫描的每个组件值设置一个全局参数。这是通过将PARAM零件添加到原理图,然后在组件值中输入参数名称来完成的。
以下曲线集显示了将电感器值从1 nH扫描到100 nH时获得的结果。电源提供的电流绘制在y轴上。一旦获得此数据,便可以将其与测量数据进行比较,以确定电容器寄生电感的真实值。
上面示意图中电容器的自谐振曲线。
您可以对电阻扫描使用相同的过程来确定ESR的真实值。例如,回到地面反弹图,您可以扫描寄生电容值,并将结果与测得的信号进行比较(例如,在示波器走线上)。
从SPICE模拟中提取的数据可用于分析方法或回归方法。在分析方法中,只要存在作为寄生值的函数的频率响应模型(在这种情况下为电容器自谐振频率),就可以从模拟响应中直接计算寄生值。在上面的示例中,我们希望将测得的阻抗或自谐振与仿真值进行比较,以确定寄生虫的准确值。
如果模拟曲线与测量曲线非常相似,则说明模型可以高精度地说明电路的行为。在实践中,您将不会有如此完美的匹配,因此您必须将模拟数据(在这种情况下为自谐振频率)拟合到模型(通常是线性或幂定律)。然后,您可以将测量数据中的观测值插入模型中,以计算相关寄生物的值。类似的技术可以用于其他测试和环境。
何时返回布局
在某些时候,实际的PCB布局变得如此复杂,以至于试图通过拟合等效电路模型来提取寄生效应变得很棘手。从技术上讲,您可以编写一个程序来对数据和一些预定义的试验模型进行重复拟合,但是您的程序仍必须确切猜测是什么寄生物及其等效电路布置(并联,串联或非平凡)产生了信号行为。此时,替代方法是返回到场求解器以从PCB布局中提取寄生效应。
在布局后视图中提取寄生虫非常简单。只需选择要分析的互连并运行自动提取工具。集成的场求解器将直接根据Maxwell方程式计算PCB布局中的等效寄生效应。您无需使用回归来拟合电路模型即可检查PDN阻抗,走线阻抗,互耦以及其他影响信号行为的因素。下面显示了一个示例,该示例显示了在PCB布局中绘制为热图的耦合强度。
编辑:hfy
上一篇:PCB封装组成元素有哪些
下一篇:如何调整PCB中走线宽度的大小