时间:2020-04-05 10:18
人气:
作者:admin
本次介绍以下项目中的第三项“输入电容器和二极管的配置”。
输入电容器和二极管的配置
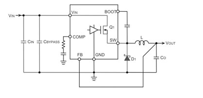
接下来介绍的PCB板布局将以介绍电流路径时使用的右侧电路为基础。请回忆本电路的同时看PCB板布局图。
首先,配置最重要的元器件——输入电容器和二极管。

本章的最开始的“DC/DC转换器的PCB板布局概述”中的“PCB 布局的要点” 中提到
“将输入电容器和二极管在与IC引脚相同的面,尽可能地配置在IC最近处”。这显然是非常重要的要点,所以请务必记住。
输入电容器在电流电容较小的电源(IO≤1A)时,电容值也变小,因此有时1个陶瓷电容器即可同时充当CIN和CBYPASS。这是因为陶瓷电容器随着电容值变小,其频率特性变好。但是,不同陶瓷电容器的频率特性不同,因此需要确认实际使用产品的频率特性。
CIN所用的大容值电容器,如以下所示,一般特別频率特性较差,因此,需要与CIN并联配置频率特性优异的高频用去耦电容器CBYPASS。
CBYPASS请使用表面贴装型的叠层陶瓷电容器。

Figure 2. 陶瓷电容器的频率特性
接下来,通过实际的布局来介绍好的例子和不好的例子。
Figure 3-a表示理想的输入电容器布局例。CBYPASS配置于与IC引脚相同面的最近处。

Figure 3-a. 理想的输入电容器配置
CBYPASS供给大部分脉冲状的电流,因此大容量电容器CIN如Figure 3-b所示,离开2cm左右也没问题,但请遵循前面提到的“尽可能地接近IC”。

Figure 3-b. CBYPASS配置于与IC相同面的最近处时,CIN距离2cm左右也没问题与之相对, Figure 3-b为妥协的例子。
因空间原因无法在IC相同面配置CIN时,以正确配置了CBYPASS为前提,可如Figure3-c所示,借助导通孔配置于背面。
但是,此时,可能能够回避噪声相关风险,但因导通孔电阻的影响,在大电流时纹波电压可能会増加,因此需要进行实际确认。

Figure 3-c. 将CIN配置于背面时担心纹波电压増加
下面的Figure 3-d为CBYPASS和CIN配置于背面的布局。
本布局受导通孔的电感成分影响,电压噪声増加,因此绝对不可进行这样的布局。

Figure 3-d. 不可进行的输入电容器配置,受导通孔电感影响噪声増加
Figure 3-e 为CBYPASS、CIN及二极管D1的理想布局。
CBYPASS配置于IC的VIN引脚及GND引脚最近处是非常重要的。
但是,降压型转换器时,即使将CBYPASS配置于IC的最近处,CIN的接地也存在数百MHz的高频。因此,建议CIN的接地和输出电容器CO的接地离开1cm~2cm进行配置。

Figure 3-e. 理想的续流二极管的配置
二极管D1也配置于与IC引脚同面的最近处。二极管使用最短且较宽的布线,需要直接连接于IC的开关引脚和GND引脚。
借助导通孔配置于背面时,受导通孔电感的影响,噪声将增加,因此绝对不可借助导通孔。
Figure 3-f是不好的二极管布局示例。
CBYPASS、IC的VIN引脚及GND引脚的距离较远,因此受布线电感的影响产生电压噪声/振铃。
二极管、IC的开关引脚和GND引脚和的距离较远,因此布线电感増加,尖峰噪声变大。

Figure 3-f. 不好的二极管布局
CBYPASS的配置不当,即未接近配置时,受布线长度或导通孔影响寄生电感增加。从而随着开关而产生较大振铃。
此外,到输入电容器的环路成为天线,噪声辐射到周边。
下面的波形是CBYPASS离开2mm时和10mm时的波形。可见振铃明显变大。

前面的说明中也略有提到,这是因为布局的影响非常直接地显示出来的结果。在实际的布局工作中,可能有时不得不妥协。但是,请尽量将妥协部分控制在最低限度,争取达到理想布局。
关键要点:
・最好最先从输入电容器和二极管的配置开始。
・将输入电容器和二极管在与IC引脚相同的面,尽可能地配置在IC最近处是铁则。
・寄生电感会导致噪声,因此导通孔的使用需要充分探讨。电流开关的位置需要注意。
上一篇:浅谈PCB设计中散热孔的配置
下一篇:PCB探测电路的功能原理解析