全球最实用的IT互联网信息网站!

AI人工智能P2P分享&下载搜索网页发布信息网站地图

当前位置:诺佳网 > 电子/半导体 > PCB设计 >

OrCAD绘制原理图命名规范

时间:2010-06-29 16:56

人气:

作者:admin

标签: 原理图  orcad 

导读:OrCAD绘制原理图命名规范-文件建立1. 原理图命名参考文档命名规范,示意如下:2. 对于有...

文件建立
1. 原理图命名参考文档命名规范,示意如下:
 
2. 对于有一定规模的设计采用多页设计的原则,按照功能模块分页设计。
3. 页面尺寸一般选择B(单位:英寸),如果单页内容较多,可选择C。
4. 在原理图根目录下放置系统框图(1System:System Block Diagram),原理图修改记录页(2MemHardware Modify Record),以及多页层次连接关系(3Symbol: System Symbol)。示例如下:
 
5. 多页原理图命名增加编号确定页面显示顺序,如01Decoder,02Memory,03AV 等。
6. 采用统一的页面标题块(TitleBlock),正确标识各部分,如项目标题,功能模块名称,页码等。

元器件编号及数值标识
1. 元器件编号命名前缀:
电阻:R
排阻:RN
电容:C
电解电容:EC
电感:L
磁珠:FB
芯片:U
模块:MOD 或U
晶振:X
三极管:Q 或T (普通小信号放大管采用Q 为前缀,MOSFET 管采用T 为前缀标识)
二极管:D
整流二极管:ZD
发光二极管:LED
连接器:CON
跳线:J
开关:K 或SW
电池:BAT

固定通孔:MH
Mark 点:H
测试点:TP
2. 各分页元器件标号采用3 位数标识方法,第一位数表示页号,后两位数表示页内编码。如R115,U203等。
3. 电阻电容类元器件默认封装为贴片0603,如有封装,功率,精度要求的,需标记清楚。如 100,0805或1R0,1/4W,8R2,1%等
4. 电阻电容类元器件设计值使用有效数字位形式标记。如100K 电阻标记为104,8.2 Ohm 电阻标记为8R2,10 Ohm 电阻标记为10R 或100;4p 电容标记为4C0,22p 电容标志为22C 或220,0.1uF 电容标记为104 等。
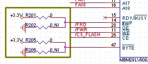
5. 原理图设计中为调试,测试,或者作为选项的电路部分的元器件,在标识值的时候,增加NI(Not Install)标识。示例见下。
6. Connector 有极性的原理图上需标识,如公头DB9 标记为DB9M (Male),母头的标记为DB9F (Famale)

绘图
1. 建立统一元器件库,原理图使用到的元器件从统一的库文件中调用。
2. 连接多页面的端口从页面左上角开始向下放置,端口连接线长度统一为8 个单位,正确标识端口的类别,方向。示例如下:
 
3. 对于较多连接的芯片引脚尽量采用网络标号连接,芯片引脚长度8 个单位,电源类网络标号在靠近芯片的4 个单位内标记,信号类网络标号从远离芯片的4 个单位内标记。示例如下:
 
4. 空余引脚用×标识。
5. 最近修改的部分使用彩色框标记以方便检查。示例如下:
 
6. 如果有跳线,需标记各种接法的功能。示例如下:
 
7. 低电平有效信号线的网络标识统一采用”/”前缀,如/CS_Flash,/RST 等
8. 电源类网络标识需以电源极性为前缀,如+3.3V,-12V 等。
9. 网络标识字段中不能包含空字符。

检查
1. 原理图绘制完成后需做DRC 检查,防止元器件编号重复,同一网络标号少于2 个连接等等问题。需要完全没有Warning。操作示例如下:
 
2. 元器件封装对应至PowerPCB PCB 库,暂时无法确定PCB 封装的元器件在原理图上标记便于后续修改。

温馨提示:以上内容整理于网络,仅供参考,如果对您有帮助,留下您的阅读感言吧!
相关阅读
本类排行
相关标签
本类推荐

CPU | 内存 | 硬盘 | 显卡 | 显示器 | 主板 | 电源 | 键鼠 | 网站地图

Copyright © 2025-2035 诺佳网 版权所有 备案号:赣ICP备2025066733号
本站资料均来源互联网收集整理,作品版权归作者所有,如果侵犯了您的版权,请跟我们联系。

关注微信